应急救灾物资行业标准与规范
背景 学习业务的原因,软件工程师培养产品思维非常重要,这不仅能够提升他们的工作效果,还能帮助他们更好地理解业务和市场,从而提高产品的竞争力。以下是一些培养产品思维...
XX信息系统弱口令下渗透过程与解决方案
XX信息系统弱口令下渗透过程与解决方案 背景 笔者在负责信息系统安全过程中,简单实施WEB系统渗透测试过程。常见场景问题: 1. 弱口令  ...
AIGC信息安全-在应用系统中安全防范过程实践应用
AIGC信息安全-信息系统中安全防范过程应用 一、强密码的规则 长度要求:密码至少应为8-12个字符,最好超过14个字符。 字符复杂性:密码应包含大写字母、小写字母、数字和特殊字符(如!@#$%^&...
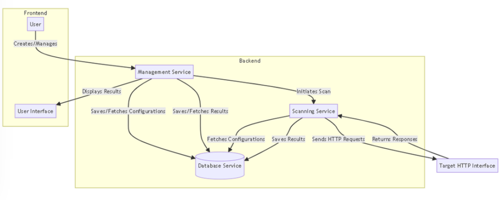
Cloudflare网址扫描器
Cloudflare URL Scanner(Cloudflare 网址扫描器)是 Cloudflare 提供的一项服务,它可以帮助网站管理员和用户检测和预防恶意软件、钓鱼网站和其他网络安...
【分享贴】2024年主流项目管理软件推荐
最近一直有小伙伴问我有没有什么好的项目管理软件推荐,刚好最近也整理了一些内容,本期就给大家分享2024年一些主流的项目管理软件。 主要会包含每款软件的简要介绍、功能、优势、不足、以及适...
医院IT运维解决方案
医院IT运维解决方案 随着大数据、人工智能等技术融入医疗领域,医院信息化发展的下一阶段目标将是走向智慧医院,而智慧医院离不开大数据分析和数字化运维...
基于价值流DevSecOps效能案例介绍
背景 数字经济时代,企业数字化转型加速,软件业务收入目标设定,产业基础保障水平提升。DevSecOps: 作为解决交付能力挑战的方法,强调开发(Dev)、安全(Sec)、运...
基于Serverless云函数站点监控的方法
背景 现代化企业与互联网软件IT运维监控领域,传统的方法是手动编写监控脚本,手动编写监控代码。现代化系统基于B/S架构设计,网站运维过程需要基于HTTP端点进...
信息系统安全运维整改参考
信息系统安全运维整改参考 部署架构图 部署架构图通过图形化的方式,直观地展示了系统各个组件之间的物理或逻辑关系、部署方式以及相互之间的依赖关系。这使得运维人员能够快速理解系统的整体架...














