大厂出来的程序员技术就牛逼吗?
大家好,我是R哥。 大厂出来的程序员技术就牛逼吗? 答案肯定是否定的! 比如我今天要分享一个大厂面试辅导案例,这个兄弟我印象特别深,是今年 3 月份找我辅导的,其实他本身学历和履历都不差...
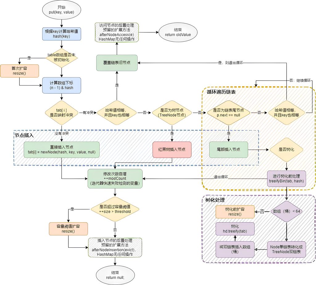
HashMap集合–基本操作流程的源码可视化
本文主要包含:HashMap 插入过程、扩容过程、查询过程和删除过程的源码可视化 文章对应的视频连接:https://www.bilibili.com/video/BV1wM3KzaE3d/ 1. 操作流程 1.1. 插入过程(put(K key, V va...
一次并发请求导致图片错乱的排查与修复
在开发过程中,我们时常会遇到与并发请求相关的问题。最近,我在实现一个图片预览功能时,发现多个并发请求时会引发资源加载错乱的问题。经过排查,最终锁定问题与 Spring Bean 的作用域设置有...
深入研究使用DozerMapper复制List前后元素类型不一致的问题
背景 某项目某个功能点是接受前端传参,将其存入MongoDB。这个传参的核心数据是一个二维数组List<List<Object>>,可以放字符串、整型,也可以放null。 在测试时发现,前端明明传的...
国产化PDF处理控件Spire.PDF教程:在Java中读取PDF,提取文本、图片和表格
在数据驱动的现代开发中,高效处理 PDF 文档已成为 Java 开发者不可或缺的核心能力。无论是处理各类发票扫描件、业务分析报告,还是包含丰富图表的技术文档,掌握 Java 版的 PDF 解析技术都将大...
好用的文档工具smart-doc
好用的文档工具smart-doc 转载请注明出处https://www.cnblogs.com/funnyzpc/p/18932813 smart-doc不得不说是一款非常好用的文档工具,尤其是它几乎不与项目耦合的特性十分值得所有java开发人员...
一个static关键字引发的线上故障:深度剖析静态变量与配置热更新的陷阱
引言:一个看似无害的修改 '这不可能有问题!' 我盯着屏幕上的代码变更,反复确认那个仅仅增加了static关键字的修改。 事情的起因是我们需要上线一个新的HTTP接口调用功能,为了便于测试和生产...
使用IDEA创建Spring Boot 3项目(gradle篇)
tips:按照以下步骤创建项目可少走弯路 本教程测试时使用IDEA 2022.2.3,使用其他版本的操作应该也类似 父项目名:parent-project 后端子模块名:server 前端子模块名:web 请根据实际需要进行...
PDF处理控件Aspose.PDF教程:在 Java 中删除 PDF 页面
您是否需要使用 Java 从PDF文档中删除特定页面?无论您是要清理空白页、删除机密部分,还是仅仅在分发前调整内容,以编程方式操作 PDF 页面的能力都将大有裨益。本指南将向您展示如何借助Aspose...
【学习OR面试】HashMap
1.HashMap的结构特点 结构:桶数组 + 链表 / 红黑树 转换时机:(3点) 当链表的长度超过8 时且桶数组的长度大于等于 64,链表就会转换为红黑树。 当链表长度超过8,但是桶数组长度没有到达64,...














