牛翰网 - 每一份分享都能成就每一次喜悦
  • 智能工控
    • 智能开发
    • 数据结构与算法
    • 数据分析
    • 机器学习
    • 大模型
  • 编程开发
    • 后端开发
    • 前端开发
    • 移动开发
    • 数据库
  • 学习课程
  • 下载
  • 牛翰社区
发布
发布文章创建话题创建圈子发布帖子
开通会员
黄金会员
黄金会员
黄金会员开通黄金会员
  • 全站资源折扣购买
  • 部分内容免费阅读
  • 一对一技术指导
  • VIP用户专属QQ群
开通黄金会员
钻石会员
钻石会员
钻石会员开通钻石会员
  • 全站资源折扣购买
  • 部分内容免费阅读
  • 一对一技术指导
  • VIP用户专属QQ群
开通钻石会员
  • 登录
  • 注册
  • 智能工控
    • 智能开发
    • 数据结构与算法
    • 数据分析
    • 机器学习
    • 大模型
  • 编程开发
    • 后端开发
    • 前端开发
    • 移动开发
    • 数据库
  • 学习课程
  • 下载
  • 牛翰社区
开通会员 尊享会员权益
登录
注册
找回密码
用户封面
36
  • 更多资料
  • 搜索内容
a9bda0baca7c60c7的头像-牛翰网
BJRA等级-LV1-牛翰网
关注私信
牛翰网 - 每一份分享都能成就每一次喜悦
  • 文章0
  • 收藏0
  • 评论0
  • 圈子0
  • 帖子3
  • 粉丝0

发布3
排序
  • 最新发布
  • 最近更新
  • 最新回复
  • 最多查看
  • 最高评分
  • 最多回复
  • 最多收藏
a9bda0baca7c60c7的头像-牛翰网
BJRA等级-LV1-牛翰网
8个月前更新6次阅读
关注私信

Redis常见面试题:ZSet底层数据结构,SDS、压缩列表ZipList、跳表SkipList

文章目录
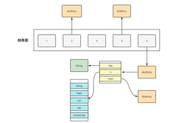
一、Redis数据结构概述 1.1 Redis有哪些数据类型 1.2 Redis本质是哈希表 1.3 Redis的哈希冲突与渐进式rehash 1.4 数据...
Redis常见面试题:ZSet底层数据结构,SDS、压缩列表ZipList、跳表SkipList-牛翰网Redis常见面试题:ZSet底层数据结构,SDS、压缩列表ZipList、跳表SkipList-牛翰网Redis常见面试题:ZSet底层数据结构,SDS、压缩列表ZipList、跳表SkipList-牛翰网
+56
Redis常见面试题:ZSet底层数据结构,SDS、压缩列表ZipList、跳表SkipList-牛翰网
后端开发
评分
回复分享
a9bda0baca7c60c7的头像-牛翰网
BJRA等级-LV1-牛翰网
8个月前更新18次阅读
关注私信

面试:什么是死锁,如何避免或解决死锁;MySQL中的死锁现象,MySQL死锁如何解决

文章目录
前言
一、死锁 1.1 什么是死锁 1.2 死锁产生的四个必要条件 1.3 模拟产生死锁的代码 1.4 死锁的产生原因
二、如何避免...
面试:什么是死锁,如何避免或解决死锁;MySQL中的死锁现象,MySQL死锁如何解决-牛翰网面试:什么是死锁,如何避免或解决死锁;MySQL中的死锁现象,MySQL死锁如何解决-牛翰网面试:什么是死锁,如何避免或解决死锁;MySQL中的死锁现象,MySQL死锁如何解决-牛翰网
+1
面试:什么是死锁,如何避免或解决死锁;MySQL中的死锁现象,MySQL死锁如何解决-牛翰网
后端开发
评分
回复分享
a9bda0baca7c60c7的头像-牛翰网
BJRA等级-LV1-牛翰网
8个月前更新12次阅读
关注私信

浏览器中输入URL返回页面过程(超级详细)、DNS域名解析服务,TCP三次握手、四次挥手

文章目录
前言 浏览器中输入URL返回页面全过程 DNS域名解析过程 TCP的三次握手、四次挥手
一、浏览器中输入域名
二、解析域名 2....
浏览器中输入URL返回页面过程(超级详细)、DNS域名解析服务,TCP三次握手、四次挥手-牛翰网浏览器中输入URL返回页面过程(超级详细)、DNS域名解析服务,TCP三次握手、四次挥手-牛翰网浏览器中输入URL返回页面过程(超级详细)、DNS域名解析服务,TCP三次握手、四次挥手-牛翰网
+2
浏览器中输入URL返回页面过程(超级详细)、DNS域名解析服务,TCP三次握手、四次挥手-牛翰网
前端开发
评分
回复分享

  • 牛翰网 - 每一份分享都能成就每一次喜悦

    牛翰网是集人工智能、编程开发、数据与算法、数据库、软件下载的编程社区自媒体平台,秉着“每一份分享都能成就每一次喜悦!”的宗旨,欢迎各路牛人入驻牛翰分享、收受喜悦!
  • 免责声明 关于我们 友链申请  · 

    Copyright © 2024 · 牛翰网 · 苏ICP备2023048746号
    扫一扫加微信-牛翰网
  • 扫码加QQ群-牛翰网

    扫码加QQ群

    扫码加微信-牛翰网

    扫码加微信

发布文章创建话题创建圈子发布帖子
扫码添加微信-牛翰网
在手机上浏览此页面

登录
没有账号?立即注册
用户名或邮箱
登录密码
找回密码
注册
已有账号,立即登录
设置用户名
设置密码
重复密码