Apollo配置中心-配置热发布如何实现

引言
配置中心在微服务架构体系中是非常重要的基础设施服务,承担着分布式配置集中管理、配置热发布以及审计等重要的职责。本文主要探讨​​Apollo​​配置中心的配置热发布特性如何实现。

配置热发布如何实现

1、配置发布主流程
如上图所示,配置发布的主流程如下:

(1)用户通过​​Portal​​向​​AdminService​​发布配置信息;

(2)​​AdminService​​在配置发布后会往​​ReleaseMessage​​表插入一条消息记录;

(3)​​ConfigService​​中包含了一个定时线程,该定时线程每秒扫描一次​​ReleaseMessage​​表,检查表中是否有新的消息记录;

(4)如果存在配置更新,​​ConfigService​​就会通知所有的消息监听器;

(5)通知​​Controller​​会根据发布的配置信息通知对应的客户端;

客户端与配置中心的大致交互如下所示:

这里的配置更新推送其实并不是真正进行信息推送,而是通过长轮询来实现配置的更新。实际上并不是配置的更新推送,而是配置更新通知的推送,客户端拿到通知后需要进一步获取具体的变化的配置信息。

2、长轮询
(1)如果使用​​Push​​方式推送数据会有什么问题?

服务端需要与客户端建立长连接,服务端有数据更新的时候可以进行数据推送,数据更新比较及时。但是服务端无法感知客户端的处理能力,可能会造成数据积压。另外集群情况下部分节点不在线会通知失败,等客户端又在线后需要进行补偿推送,节点还有可能存在扩容等各种情况。对于配置中心这种业务场景来说,通过​​Push​​方式实现数据推动显得复杂了。

(2)如果使用​​Pull​​方式拉取数据会有什么问题?
图片[1]-Apollo配置中心-配置热发布如何实现-牛翰网
​​Pull​​模式主要是通过客户端主动向配置中心进行数据请求,拉取对应的配置信息。由于是客户端主动拉取,因此不会出现数据堆积的问题。但是数据如何去拉,什么时间去拉,拉的频率如何控制,这些都是问题。如果频率过高,而配置并未更新,那么就会对服务端造成不必要的连接压力。如果频率过低,那么配置更新就会存在延时的问题。因此同样不适合配置中心的业务场景。

(3)长轮询

客户端向配置中心进行请求,配置中心不会立即返回响应,而是会​​hold​​住这个请求直到指定时间超时后进行返回。如果没有配置变更,则返回​​Http​​状态码​​304​​给客户端。超时返回后,客户端将再次发起请求。

如果存在配置变更,将返回对应的​​namespace​​信息,客户端根据namespace信息获取对应的配置信息。

另外为了保证配置的有效性,客户端也会定时请求配置信息,防止配置更新可能出现的异常情况,是一种数据保证的兜底​​fallback​​机制。另外当获取到配置后,会同步到本地配置文件中 。这样即便客户端与配置中心无法通信,客户端也可以从本地配置文件中获取配置信息。

那么问题来了,为什么不直接在长轮询的响应中直接回复配置信息呢?主要是由于本身已经存在了定时拉取配置的步骤,那么为了保证单一原则以及代码上的简洁以及复用。所以通过这种获取配置更新后再进行数据拉取的方式。

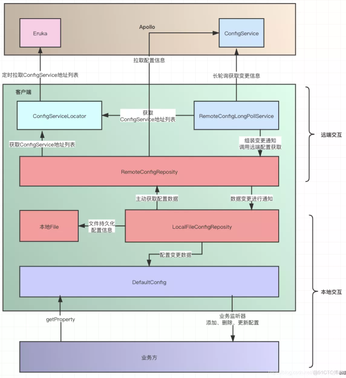
3、客户端获取配置信息
我们一起看下客户端如何工作流程,如下图:

(1)​​ConfigServiceLocator​​:主要负责向​​Eruka​​注册中心获取​​ConfigService​​地址列表信息;

(2)​​RemoteConfigLongPollService​​:从​​ConfigServiceLocator​​获取到地址列表信息后,通过长轮询的方式获取配置变更信息;

(3)​​RemoteConfigReposity​​:从​​ConfigService​​获取变更的配置数据;

(4)​​LocalFileConfigReposity​​:把配置数据固化到本地,同时作为本地配置数据的来源;

(5)​​DefaultConfig​​:主要和业务方进行交互,提供配置获取方法,同时可以注册配置变更事件。

总结
本文主要探讨了​​Apollo​​配置中心配置热发布的相关内容,分析了为什么长轮询是比较适合配置中心的数据交互方式。在今后的架构设计中我们也可以以此来作为参考。另外客户端的设计中,也体现了了分层以及职责单一的代码风格,我们自己在实际项目开发中也比较有借鉴的意义

————————————————————————————————————————————————
©著作权归作者所有:来自51CTO博客作者慕枫技术笔记的原创作品,请联系作者获取转载授权,否则将追究法律责任
Apollo配置中心如何实现配置热发布
https://blog.51cto.com/u_15474618/4905554
————————————————————————————————————————————————
可参考:
微服务架构~携程Apollo配置中心架构剖析
官方文档

© 版权声明
THE END
支持一下吧
点赞12 分享
评论 抢沙发
头像
请文明发言!
提交
头像

昵称

取消
昵称表情代码快捷回复

    暂无评论内容