上一篇介绍的SingleStringMathTex主要用来显示只有一行的数学公式,
对于复杂的数学公式,可以使用MathTex类。
MathTex类继承自SingleStringMathTex,在其基础之上增加了更多的功能。
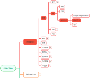
其实,MathTex是制作数学动画时常用的类,反而SingleStringMathTex用的不多。![图片[1]-manim边学边做–MathTex-牛翰网](https://niuimg.niucores.com/wp-content/uploads/2024/08/4952025172685377628.png)
MathTex在manim各个模块中的位置大致如上图中所示。
1. 主要参数
MathTex的主要参数有:
| 参数名称 | 类型 | 说明 |
|---|---|---|
| tex_strings | list | 多个latex格式的公式 |
| arg_separator | string | 多个公式之间的间隔 |
| substrings_to_isolate | list | 将公式中分离成一个个小部分 |
| tex_to_color_map | dict | 公式中不同部分的颜色设置 |
| tex_environment | str | 不熟悉latex的话不要设置 |
2. 主要方法
MathTex继承了SingleStringMathTex之后,扩展了不少新的方法,可以更好的控制和展示数学公式。
| 名称 | 说明 |
|---|---|
| get_part_by_tex | 获取 latex公式 中的一部分 |
| get_parts_by_tex | 获取 latex公式 中的多个部分 |
| index_of_part | 公式的某部分在整个公式中的索引 |
| index_of_part_by_tex | 某个tex string在整个公式中的索引 |
| set_color_by_tex | 根据某个 tex string 设置颜色 |
| set_color_by_tex_to_color_map | 用字典的形式设置多个 tex string 的颜色 |
| set_opacity_by_tex | 根据某个 tex string 设置透明度 |
| sort_alphabetically | 按字母顺序排列 latex公式 中的各个部分 |
MathTex的大部分方法都要配合substrings_to_isolate参数来一起使用,
通过substrings_to_isolate将完整的数学公式划分成一个个小部分,然后设置不同的样式。
3. 使用示例
下面的使用示例,大部分是结合参数和方法一起使用的。
3.1. 公式之间的间隔
MathTex支持输入多个公式,多个公式之间默认是空格分隔,可以通过arg_separator参数设置不同的分隔。
tex = MathTex("z", "=",
"\sqrt{x^2+y^2}")
tex = MathTex("z", "=",
"\sqrt{x^2+y^2}",
arg_separator="\quad")
\quad表示设置4个空格。
3.2. 拆分公式
拆分公式非常有用,拆分之后,可以对公式的一部分进行操作.
比如设置颜色,透明度,甚至可以在公式的不同部分应用不同的动画,做出更酷炫的展现形式。
默认情况下,公式是一个整体,哪怕用公式中的一个字符去获取,也会得到整个公式。
tex = MathTex("z=\sqrt{x^2+y^2}")
print(f"{len(tex) =}")
## 输出结果:
# len(tex) =1
part = tex.get_part_by_tex("x")
print(f"{part = }")
## 输出结果:
# part = SingleStringMathTex('z=\\sqrt{x^2+y^2}')
所以,先使用substrings_to_isolate参数拆分公式,
然后就可以使用get_part_by_tex,get_parts_by_tex这些函数来获取公式的不同部分。
tex = MathTex("y=ax^2+bx+c",
substrings_to_isolate=["x", "y"])
print(f"{len(tex) =}")
## 输出结果:
# len(tex) =6
part = tex.get_part_by_tex("y")
print(f"{part = }")
## 输出结果:
# part = SingleStringMathTex('y')
parts = tex.get_parts_by_tex("x")
print(f"{parts = }")
## 输出结果:
# parts = VGroup(SingleStringMathTex('x'),
# SingleStringMathTex('x'))
从上面的示例中看出,对于公式 \(y=ax^2+bx+c\),按\(x,y\)分割之后,
整个公式被分成了6份,所以len(tex)=6,分成了:
- \(y\)
- \(=a\)
- \(x\)
- \(^2+b\)
- \(x\)
- \(+c\)
也就是说,substrings_to_isolate中指定的\(x,y\)作为了整个公式的分割点。
tex.get_part_by_tex("y")得到的是包含\(y\)的那部分公式,因为\(y\)在substrings_to_isolate中,
所以上面示例中返回的是part = SingleStringMathTex('y')。
如果是tex.get_part_by_tex("a")的话,返回的将是part = SingleStringMathTex('=a')。
上面分成的6个部分中,有两个部分包含\(x\),
所以parts = tex.get_parts_by_tex("x")返回的VGroup包含两个元素。
通过index_of_part,index_of_part_by_tex可以根据索引来获取公式被分割的各个部分。
tex = MathTex("y=ax^2+bx+c",
substrings_to_isolate=["x", "y"])
part = tex.get_part_by_tex("b")
print(tex.index_of_part(part))
## 输出结果
# 3
print(tex.index_of_part_by_tex("b"))
## 输出结果
# 3
在分成的6个部分中,\(b\)所在的部分是第4个,index是从0开始的,所以示例中输出结果为3。
之所以要拆分公式,就是为了对不同的部分进行不同的操作,下面的示例样式拆分之后带来的应用。
3.3. 公式着色
使用拆分前,虽然也可以通过color属性给公式着色,但是只能给整个公式设置一个颜色:
tex = MathTex(
"z=\sqrt{x^2+y^2}",
color=RED,
)
拆分之后,可以通过set_color_by_tex给不同的部分设置不同的颜色:
tex = MathTex("z", "=", "\sqrt{x^2+y^2}",
substrings_to_isolate=["x", "y", "z"])
tex.set_color_by_tex("x", RED)
tex.set_color_by_tex("y", GREEN)
tex.set_color_by_tex("z", BLUE)
同时设置多个颜色,也可以用set_color_by_tex_to_color_map方法:
tex.set_color_by_tex_to_color_map({
"x": BLUE, "y": RED, "z": GREEN
})
上面三种方式着色后的效果如下:
3.4. 透明度设置
除了颜色,拆分之后,也可以给不同的部分设置透明度。
tex = MathTex(
"z",
"=",
"\sqrt{x^2+y^2}",
substrings_to_isolate=["x", "y", "z"],
)
tex.set_opacity_by_tex("x", 0.4)
tex.set_opacity_by_tex("y", 0.4)
tex.set_opacity_by_tex("z", 0.6)
tex.set_color_by_tex_to_color_map({
"x": BLUE, "y": RED, "z": GREEN
})
给\(x,y,z\)方别设置的不同的透明度和颜色,和未设置透明度时的对比如下:
3.5. 排序
最后这个是排序功能,是将数学公式的各个部分按照ASCII码的顺序排序。
比如,排序前(正常的公式从左到右的顺序排列各个部分):
tex = MathTex("c>a>b",
substrings_to_isolate=["a", "b", "c"])
for i in range(len(tex)):
print(tex[i])
## 输出结果:
# SingleStringMathTex('c')
# SingleStringMathTex('>')
# SingleStringMathTex('a')
# SingleStringMathTex('>')
# SingleStringMathTex('b')
排序后:
tex.sort_alphabetically()
for i in range(len(tex)):
print(tex[i])
## 输出结果:
# SingleStringMathTex('>')
# SingleStringMathTex('>')
# SingleStringMathTex('a')
# SingleStringMathTex('b')
# SingleStringMathTex('c')
按照ASCII码的顺序重新排列了各个部分。
这样排列有什么用呢?通过动画来显示公式时,渲染的顺序不一样。
排序前,从左到右一次显示c, >, a, >, b;
排序后,显示顺序为变为>, >, a, b, c。
4. 附件
文中完整的代码放在网盘中了(math_tex.py),
下载地址: 完整代码 (访问密码: 6872)
如有侵犯您的版权,请及时联系3500663466#qq.com(#换@),我们将第一时间删除本站数据。
















暂无评论内容