0.前言
- 本文主要介绍了最小二乘法公式推导,并且使用Python语言实现线性拟合。
- 读者需要具备高等数学、线性代数、Python编程知识。
- 请读者按照文章顺序阅读。
- 绘图软件为:geogebra5。
1.原理推导
1.1应用
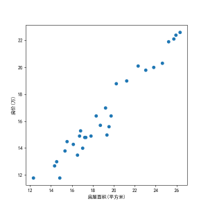
最小二乘法在购房中的应用通常涉及房价预测和房屋定价方面。这种统计方法通过拟合数据来找到一条最符合实际观测值的直线(或曲线),从而帮助预测房屋的合理市场价格。例如某地的房价与房屋面积大小关系如下图(图1-1)所示。
![图片[1]-最小二乘法原理推导+代码实现[Python]-牛翰网](https://niuimg.niucores.com/wp-content/uploads/2024/08/8332010921940235907.png)
为了方便操作,请读者不要考虑数据是否真实有效,当然这样的房价笔者是不会买。笔者将数据以CSV格式保存,具体数据如下图(1-2)所示。

点击查看数据
其中x表示房屋的面积,单位平方米,y表示房屋的价格,单位万元。
x y
12.3 11.8
14.3 12.7
14.5 13
14.8 11.8
16.1 14.3
16.8 15.3
16.5 13.5
15.3 13.8
17 14
17.8 14.9
18.7 15.7
20.2 18.8
22.3 20.1
19.3 15
15.5 14.5
16.7 14.9
17.2 14.8
18.3 16.4
19.2 17
17.3 14.8
19.5 15.6
19.7 16.4
21.2 19
23.04 19.8
23.8 20
24.6 20.3
25.2 21.9
25.7 22.1
25.9 22.4
26.3 22.6
1.2定义直线方程

1.3定义拟合误差
假设房屋面积、房屋价格、预测价格如下图(1-3)所示。
![图片[2]-最小二乘法原理推导+代码实现[Python]-牛翰网](https://niuimg.niucores.com/wp-content/uploads/2024/08/5416702155847268747.jpg)
此时需要一个函数去衡量房屋预测价格与真实的房屋价格之间的误差,若预测价格和真实价格之间的误差很小,约等于0,则表明该拟合函数预测房屋价格十分准确。具体的误差函数如下所示。
![图片[3]-最小二乘法原理推导+代码实现[Python]-牛翰网](https://niuimg.niucores.com/wp-content/uploads/2024/08/926821411391492385.jpg)
有时L又称作损失函数。
1.4梯度下降优化
![图片[4]-最小二乘法原理推导+代码实现[Python]-牛翰网](https://niuimg.niucores.com/wp-content/uploads/2024/08/5234025563236809826.jpg)
梯度下降思想如下图(图1-4)所示。
![图片[5]-最小二乘法原理推导+代码实现[Python]-牛翰网](https://niuimg.niucores.com/wp-content/uploads/2024/08/604229567760212373.jpg)
下面笔者举出一个简单的例子帮助理解。
![图片[6]-最小二乘法原理推导+代码实现[Python]-牛翰网](https://niuimg.niucores.com/wp-content/uploads/2024/08/6952527113243366427.jpg)
![图片[7]-最小二乘法原理推导+代码实现[Python]-牛翰网](https://niuimg.niucores.com/wp-content/uploads/2024/08/3628280045698334141.jpg)
![图片[8]-最小二乘法原理推导+代码实现[Python]-牛翰网](https://niuimg.niucores.com/wp-content/uploads/2024/08/697607465446564331.jpg)
![图片[9]-最小二乘法原理推导+代码实现[Python]-牛翰网](https://niuimg.niucores.com/wp-content/uploads/2024/08/2681356539798053986.jpg)
![图片[10]-最小二乘法原理推导+代码实现[Python]-牛翰网](https://niuimg.niucores.com/wp-content/uploads/2024/08/3136436743919562093.jpg)
比如在x=3这一点,为了使g(x)的值变小,即往山谷方向移动,因此x需要向左移动,即x需要变小,示例图如下(图1-7)所示。
![图片[11]-最小二乘法原理推导+代码实现[Python]-牛翰网](https://niuimg.niucores.com/wp-content/uploads/2024/08/7567702722145052773.jpg)
例如在x=-1这一点,为了使g(x)值变小,需要x不断变大,往山谷处靠近,示例图如下图(图1-8)所示。
![图片[12]-最小二乘法原理推导+代码实现[Python]-牛翰网](https://niuimg.niucores.com/wp-content/uploads/2024/08/5300172524402508260.jpg)
在结合x<1、x>1时g'(x)的符号可以总结出以下梯度下降公式。
![图片[13]-最小二乘法原理推导+代码实现[Python]-牛翰网](https://niuimg.niucores.com/wp-content/uploads/2024/08/4019538783907617260.jpg)
其中上述公式的=是指编程语言中的赋值操作。根据公式不难看出,当x<1时,g'(x)<0,x-g'(x)的值相较于x变大了;当x>1时,g'(x)>0,x-g'(x)的值相较于x变小了,这里非常巧妙,通过不断的计算和赋值,就好像一步一步的走动到山谷,值得注意的是,这里还不算是一小步一小步。
考虑到一种情况,若g'(x)非常大或者非常小,导致赋值后的x太大或太小。例如当x=-1时,计算出来的导数为-9999,那么再执行x=x-g'(x)后x的值为9998,x的值从-1变为9998,这个步子也太大了吧,显然是不合适的,此时可能会出现反复震荡的情况,具体示例如下图(图1-9)所示。
![图片[14]-最小二乘法原理推导+代码实现[Python]-牛翰网](https://niuimg.niucores.com/wp-content/uploads/2024/08/3803103187643303328.jpg)
为了克服反复震荡的情况,所以要引进学习率。
1.5学习率
对于梯度优化函数x=x-g'(x),引进学习率后如下所示。
![图片[15]-最小二乘法原理推导+代码实现[Python]-牛翰网](https://niuimg.niucores.com/wp-content/uploads/2024/08/1794487805752152810.jpg)
其中η为学习率,其含义类似于迈步子的力度,力度越大,迈的步子越远,力度越小迈的步子越小,一般情况下,学习率设置为很小(0.001、0.0001)。
例如当x=-1时,g'(x)为-1,η为1000,则x更新后的值为999,若η为0.0001,则x更新后的值为-0.9999,仅仅是挪动了一小小小小步。
1.6更新所有参数
通过上文,相信你已经懂得了梯度更新的原理,那么对于损失函数L来说,怎么进行梯度更新呢?更新公式如下图(图1-10)所示。
![图片[16]-最小二乘法原理推导+代码实现[Python]-牛翰网](https://niuimg.niucores.com/wp-content/uploads/2024/08/1892308146970210063.jpg)
之前的简单示例是对x求导,这里因为是多元函数,所以要求偏导,只要掌握梯度下降的基本思想,对于二次函数拟合也是类似。
2.代码解释

3.完整代码
点击查看代码
import numpy as np
import matplotlib.pyplot as plt
plt.switch_backend('TkAgg')
plt.rcParams['font.sans-serif'] = ['SimHei'] # 用来正常显示中文标签SimHei
plt.rcParams['axes.unicode_minus'] = False # 用来正常显示负号
class LinerRegression():
#初始化类
#learning_rate:学习率 浮点数
#end_error:相邻两轮损失函数之间的差值 浮点数
#max_it:最大迭代次数 整形
def __init__(self, learning_rate=0.00001, end_error=0.01,max_it=1000):
self.f_lr = learning_rate # 学习率
self.f_end_error=end_error # 前一轮loss与当前轮loss之差小于等于end_error时结束迭代
self.f_diff=2147483647 # 保存前一轮loss与当前轮loss之差
self.f_w=np.random.normal(0,1) # y=wx+b中的w
self.f_b=np.random.uniform(0,1) # y=wx+b中的b
self.i_max_iterator=max_it # 最大迭代次数,当end_error与max_iterator其一满足便会停止迭代
#获得w和b的偏导数
def get_partial_derivative(self):
f_p_w =(2/len(self.arr_x)) * np.sum( (self._f(self.f_w,self.arr_x,self.f_b)-self.arr_y)*self.arr_x )
f_p_b =(2/len(self.arr_x)) * np.sum( self._f(self.f_w,self.arr_x,self.f_b)-self.arr_y )
return f_p_w, f_p_b
def standardize(self): # 标准化
f_mu = np.mean(self.arr_x)
f_sigma = np.std(self.arr_x)
self.arr_x= (self.arr_x - f_mu) / f_sigma
def fit(self, x, y):
self.arr_x = x
self.arr_y = y
#标准化
# self.standardize()
#当前损失值
f_origin_loss=self.get_loss(y_true=self.arr_y,y_pred=self._f(self.f_w,self.arr_x,self.f_b))
i_it_cnt=0#迭代次数
while self.f_diff>self.f_end_error and i_it_cnt<self.i_max_iterator:
self.next_step()#更新w b
#学习后的损失值
f_cur_loss=self.get_loss(y_true=self.arr_y,y_pred=self._f(self.f_w,self.arr_x,self.f_b))
#损失值之差
f_diff=f_origin_loss-f_cur_loss
self.f_diff=f_diff
i_it_cnt+=1
print("第{}次训练,w={:.2f},b={:.2f},loss={:.2f},diff={}".format(i_it_cnt,self.f_w,self.f_b,f_cur_loss,f_diff))
print("训练结果函数式:y={:.2f}x+{:.2f}".format(self.f_w,self.f_b))
#绘制结果图
plt.scatter(self.arr_x, self.arr_y)
arr_new_x = np.linspace(10,28,28-10+1)
arr_new_y = self.f_w * arr_new_x + self.f_b
plt.plot(arr_new_x, arr_new_y,'r--')
plt.show()
#一元线性函数
#w:斜率 浮点数
#x:自变量 整形/浮点型/整形数组/浮点型数组
#b:截距 浮点数
#返回值: 整形/浮点型/整形数组/浮点型数组
def _f(self, w, x, b):
return w*x+b
def predict(self, new_x):
"""预测"""
y_pred = self._f(self.f_w, new_x, self.f_b)
return y_pred
def get_loss(self, y_true, y_pred):
"""损失
y_true:[x,x,x,x,x] <class 'numpy.ndarray'>
y_pred:[x,x,x,x,x] <class 'numpy.ndarray'>
"""
return (1/len(y_true))*np.sum((y_pred-y_true)**2)
def next_step(self):
"""梯度学习,往前走"""
d_w, d_b = self.get_partial_derivative()
self.f_w = self.f_w - self.f_lr * d_w
self.f_b = self.f_b - self.f_lr * d_b
if __name__ == '__main__':
train = np.loadtxt('./Datasets/线性回归.csv',delimiter=',', dtype='float', skiprows=1)
x = train[:,0]
y = train[:,1]
lg=LinerRegression(learning_rate=1e-5,end_error=1e-3,max_it=1e3)
lg.fit(x,y)
print("x=21时,预测为{}".format(lg.predict(new_x=np.array([21]))))
4.运行结果
控制台输出:
![图片[17]-最小二乘法原理推导+代码实现[Python]-牛翰网](https://niuimg.niucores.com/wp-content/uploads/2024/08/804992580598481597.jpg)
拟合结果:
![图片[18]-最小二乘法原理推导+代码实现[Python]-牛翰网](https://niuimg.niucores.com/wp-content/uploads/2024/08/4198443014647189524.png)
损失(代码中没有):

如有侵犯您的版权,请及时联系3500663466#qq.com(#换@),我们将第一时间删除本站数据。
![最小二乘法原理推导+代码实现[Python]-牛翰网](https://niuimg.niucores.com/wp-content/uploads/2024/08/10b4fcc57d1f11b79cfb2caefeeee0e1-300x300.jpg)



![机器学习之——决策树信息增益计算[附加计算程序]-牛翰网](https://niuimg.niucores.com/wp-content/uploads/2024/09/ec074fffd7eb1d0a7791dc28d7e55af4.jpg)
![机器学习之——决策树信息熵计算[附加计算程序]-牛翰网](https://niuimg.niucores.com/wp-content/uploads/2024/08/5fa33e613d8ed4fa18ff5b04c9401cb9.jpg)
![机器学习之——决策树条件熵计算[附加计算程序]-牛翰网](https://niuimg.niucores.com/wp-content/uploads/2024/09/67119e96ce958186265931e8c55acadc.jpg)

![机器学习之——基尼指数的计算[例题]-牛翰网](https://niuimg.niucores.com/wp-content/uploads/2024/09/c1325d5719b7e69211e899734c022b94.jpg)









暂无评论内容