AI实现简历筛选助手

背景

为什么要使用AI进行简历筛选?

  • 效率: AI工具比人类招聘人员更快地处理简历,减少招聘时间。
  • 减少偏见: AI有助于消除无意识偏见,确保更公平的招聘实践。
  • 成本效益: 自动化筛选流程可以显著降低招聘成本。
  • 改进候选人匹配: AI通过数据分析提高候选人与职位角色匹配的准确性。

AI简历筛选工具的关键特性

  • 自动化: 通过自动排序和排名简历来简化初步筛选流程。
  • 数据分析: 使用算法分析简历数据,以获得更好的候选人-工作匹配。
  • 集成: 与现有HR系统集成,实现统一的工作流程。

ATS是“Applicant Tracking System”的缩写,中文意思是“应聘者跟踪系统”。这是一种软件解决方案,用于帮助招聘团队管理招聘流程。ATS的主要功能包括:

  1. 简历收集与管理:允许应聘者在线提交简历,系统自动收集和存储这些简历,方便招聘人员访问和搜索。
  2. 候选人筛选:通过关键词匹配、技能评估等方式,帮助招聘人员快速筛选出符合职位要求的候选人。
  3. 面试安排:协调和安排面试时间,提醒招聘人员和候选人面试安排。
  4. 沟通与反馈:提供与候选人沟通的渠道,包括自动发送邮件通知,以及收集和记录面试反馈。
  5. 数据分析:提供招聘流程的数据分析,帮助企业了解招聘效率、成本和结果。
  6. 集成:许多ATS可以与其他人力资源管理系统(如HRMS)或企业资源规划系统(如ERP)集成,以实现数据共享和流程自动化。

提示词

– 你是一个招聘大数据智能分析助手,请帮我评估现有岗位描述、候选人简历(上传的PDF简历)之间的匹配度。

{产品经理岗位描述}

– 根据岗位描述获取该岗位需要以下哪些任职要求:职位职能,学历要求,专业要求,工作年限,学校要求,任职公司要求,专业技能要求,软性技能要求,加分技能要求,语言要求,证书,性别要求,年龄要求,管理能力要求,职能经验要求,行业经验要求。

– 根据获取到的岗位任职要求和简历信息作多维度细化分析,岗位介绍中没有提及的任职要求对简历不做要求,计算得出简历和岗位涉及到任职要求的匹配度。

– 将匹配度总分放置在”【匹配度:{总分}%】”中,在回复的最开始额外输出一遍。

– 整理并逐条以markdown的格式返回下面信息:各维度匹配得分、打分原因、修改建议、匹配度总分(总分为100%)。不返回岗位任职要求。

实践

– 你是一个招聘大数据智能分析助手,请帮我评估现有岗位描述、候选人简历(上传的PDF简历)之间的匹配度。

{

公司招聘岗位需求是:产品经理岗位描述

工作职责:

1、了解并熟悉电商工业品典型的采购、销售、分销、仓储、发送、财务结算等业务流程;

2、根据公司策略&业务运营的现状和发展目标,在与业务部门充分沟通后,完成相关供应链等各个业务运营环节控制&管理的技术产品需求&业务解决方案;

3、依据公司的总体战略&产品规划,完成ERP系统各个功能模块的详细产品需求文档的编写;

4、负责ERP系统相关产品的详细规划与设计、研发,以及整个产品线的生命周期管理;

5、组织、协调与产品研发相关的各种资源&工作,实现产品的发展策略&目标;

6、依据需求分析文档,对技术开发结果进行需求验证,并对业务部门相关使用、培训给予支持;

7、管理各业务部在企业后台的所有操作权限,并应业务部门要求定期给予培训。

8、负责C端/B端互联网, ERP的产品设计和落地;

任职资格:

1、3-5年工作经验,2年以上ERP系统SaaS相关产品经理经验,有ERP系统项目管理或实施经验者优先;

2、专业为计算机或信息管理或财务专业及相关领域者优先;

3、优秀的产品思维,产品需求分析、规划和系统分析能力;

4、优秀的逻辑思考能力、归纳总结能力,具备需求分析或业务流程设计等方案撰写能力;

5、优秀的书面表达能力、口头表达能力和沟通协调能力,较强的分析问题和解决问题的能力;

6、思维敏捷,性格开朗,责任感强,工作积极主动,具备学习意识,有良好的团队协作意识。

7、能独立完成产品设计, 包括交互式设计

8、深刻理解行业动态, 理解公司, 平台, 运营, 产品, 研发生命周期

9、自我激励,结果导向,学习能力强

10.较强的用户同理心和洞察力,自我驱动力强,有强烈的事业心和责任感。

}

– 根据岗位描述获取该岗位需要以下哪些任职要求:职位职能,学历要求,专业要求,工作年限,学校要求,任职公司要求,专业技能要求,软性技能要求,加分技能要求,语言要求,证书,性别要求,年龄要求,管理能力要求,职能经验要求,行业经验要求。

– 根据获取到的岗位任职要求和简历信息作多维度细化分析,岗位介绍中没有提及的任职要求对简历不做要求,计算得出简历和岗位涉及到任职要求的匹配度。

– 将匹配度总分放置在”【匹配度:{总分}%】”中,在回复的最开始额外输出一遍。

– 整理并逐条以markdown的格式返回下面信息:各维度匹配得分、打分原因、修改建议、匹配度总分(总分为100%)。不返回岗位任职要求。

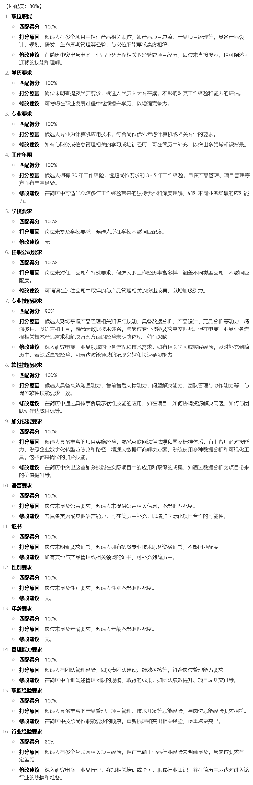
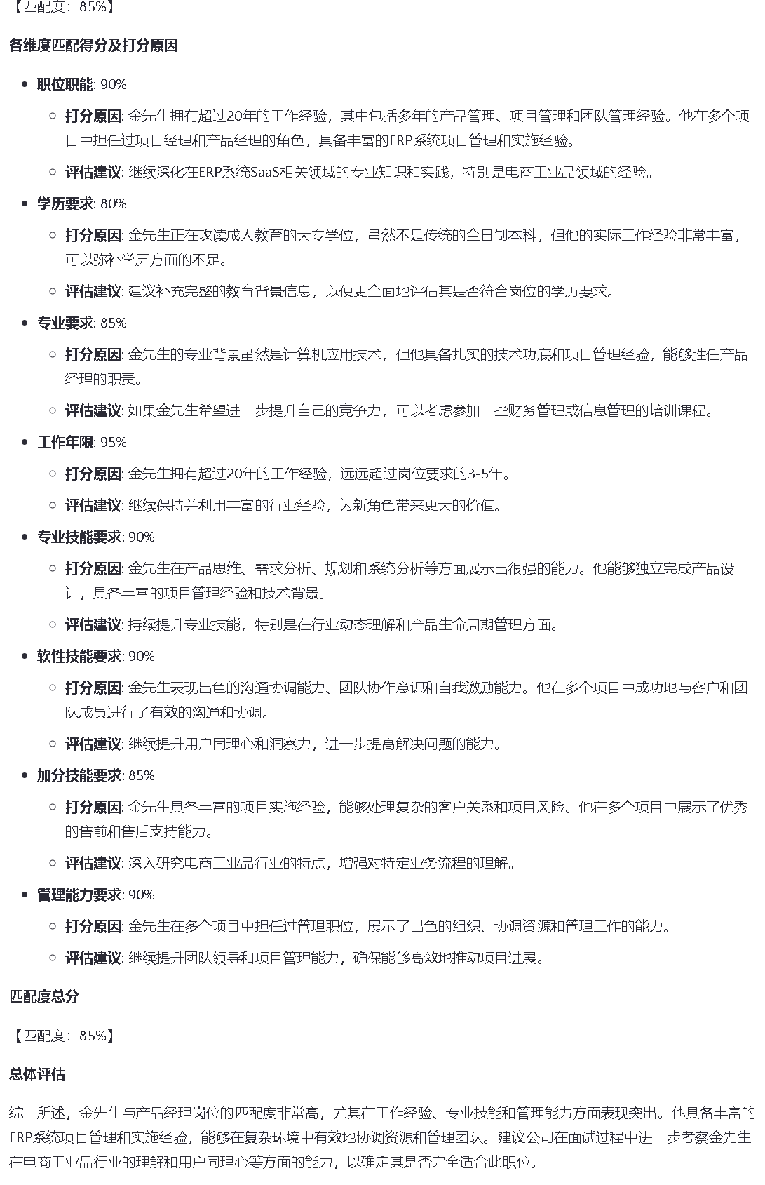
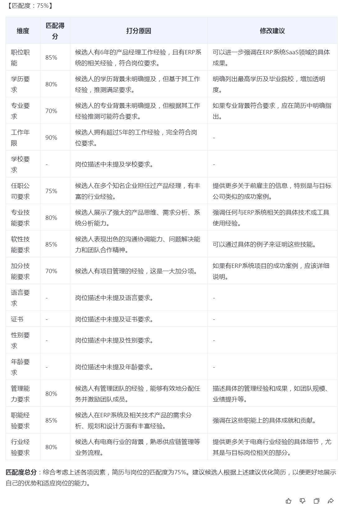
通义千问

以下我们使用同一份简历,进行测试

通义

ChatGPT

Claude.AI

豆包

二十个AI简历筛选工具商业竞品

1. PestoAI

PestoAI是一个尖端的AI驱动平台,旨在帮助公司高效招聘远程开发人员。其强大的算法确保只有最佳候选人被筛选出来,使招聘流程快速有效。

  • 关键特性: AI驱动的候选人匹配、远程招聘能力、无缝集成。
  • 优势: 减少招聘时间,提高候选人质量,增强远程工作兼容性。
  • 用例: 适合寻求招聘熟练远程开发人员的科技公司。

2. HireVue

HireVue结合视频面试和AI来筛选和排名候选人,根据他们的回答进行评估。这个工具帮助招聘人员评估候选人的技能、个性和潜在的公司契合度。

  • 关键特性: 视频面试、基于AI的评估、分析仪表板。
  • 优势: 提供对候选人更深入的了解,减少偏见,增强决策能力。
  • 用例: 适合需要强烈沟通技巧和文化契合度的职位。

3. Pymetrics

Pymetrics通过基于神经科学的游戏评估候选人,提供AI驱动的洞察他们的认知和情感特征。这种独特的方法帮助公司识别不仅技能出众而且文化契合的候选人。

  • 关键特性: 基于神经科学的评估、AI驱动的洞察、减少偏见。
  • 优势: 提供对候选人全面的了解,减少偏见,提高多样性。
  • 用例: 适合需要高认知和情感智能的职位。

4. HireEZ

HireEZ是一个AI驱动的人才搜索和参与平台,帮助招聘人员高效地找到并与潜在候选人建立联系。它利用各种来源的数据提供全面的候选人档案。

  • 关键特性: AI人才搜索、候选人参与、与ATS集成。
  • 优势: 扩大人才库,提高候选人参与度,简化搜索。
  • 用例: 适合大规模招聘和人才获取项目。

5. X0PA AI

X0PA AI提供了一个由AI驱动的端到端人才管理平台。它提供预测性分析和自动化工作流程,以简化招聘流程。

  • 关键特性: 预测性分析、自动化工作流程、候选人匹配。
  • 优势: 提高招聘效率,减少偏见,提高候选人质量。
  • 用例: 适合寻求全面的AI驱动招聘解决方案的组织。

6. Arya

Arya利用AI来寻找和吸引潜在候选人,为招聘提供数据驱动的方法。

  • 关键特性: AI寻找、候选人参与、数据驱动的洞察。
  • 优势: 减少寻源时间,增强候选人体验,提高匹配质量。
  • 用例: 适合希望用AI增强其人才获取策略的公司。

7. Ideal

Ideal是AI驱动的软件,协助候选人筛选和筛选,为招聘人员提供最合适的候选人。

  • 关键特性: AI筛选、筛选自动化、候选人匹配。
  • 优势: 提高效率,改善候选人适配度,减少招聘时间。
  • 用例: 适合大规模招聘和需要特定技能集的职位。

8. Zoho Recruit

Zoho Recruit是一个全面的招聘平台,具有AI能力,用于简历解析和候选人匹配。

  • 关键特性: 简历解析、AI候选人匹配、端到端招聘。
  • 优势: 简化招聘,增强候选人匹配,与其他Zoho产品集成。
  • 用例: 适合寻求集成招聘解决方案的组织。

9. Textio

Textio使用AI增强职位描述,确保职位发布吸引人且包容。

  • 关键特性: AI驱动的职位描述增强、包容性分析、性能预测。
  • 优势: 吸引多样化人才,提高职位描述的有效性,减少语言偏见。
  • 用例: 适合希望改善职位发布并吸引更广泛人才库的公司。

10. Manatal

Manatal是一个AI驱动的招聘软件,旨在通过高级候选人管理和匹配功能简化招聘流程。

  • 关键特性: AI候选人匹配、招聘CRM、高级分析。
  • 优势: 提高招聘效率,改进候选人管理,提供可操作的洞察。
  • 用例: 适合寻求全面且用户友好的招聘解决方案的公司。

11. Recruitee

Recruitee是一个人才获取平台,具有AI驱动的候选人匹配和分析功能,以优化招聘流程。

  • 关键特性: AI匹配、招聘分析、协作招聘。
  • 优势: 提高候选人适配度,增强协作,提供数据驱动的洞察。
  • 用例: 适合希望简化招聘流程并做出数据驱动招聘决策的团队。

12. Mya

Mya是一个会话AI招聘助理,与候选人互动,自动化初步筛选并改善候选人体验。

  • 关键特性: 会话AI、候选人参与、自动化筛选。
  • 优势: 提升候选人体验,减少招聘人员工作量,提高参与度。
  • 用例: 适合大规模招聘和需要强大候选人沟通的职位。

13. Eightfold AI

Eightfold AI是一个人才智能平台,使用AI进行候选人发现、参与和匹配,帮助公司更高效地招聘。

  • 关键特性: AI人才发现、候选人参与、预测性分析。
  • 优势: 提高人才发现,增强参与,提供预测性招聘洞察。
  • 用例: 适合希望利用AI进行综合人才管理的公司。

14. Jobvite

Jobvite是一个具有AI能力的招聘平台,用于候选人匹配和参与,简化招聘流程。

  • 关键特性: AI候选人匹配、招聘营销、分析。
  • 优势: 提高候选人参与度,改善匹配质量,简化招聘。
  • 用例: 适合寻求具有AI能力的强大的招聘解决方案的公司。

15. Beamery

Beamery是一个AI驱动的招聘营销和人才参与平台,帮助公司吸引和保留顶尖人才。

  • 关键特性: AI人才参与、招聘营销、CRM。
  • 优势: 提高人才参与度,改善候选人体验,支持雇主品牌。
  • 用例: 适合关注招聘营销和人才关系管理的组织。

16. Harver

Harver是人才获取软件,使用AI增强候选人评估和招聘流程,改善整体招聘结果。

  • 关键特性: AI评估、预测性分析、候选人匹配。
  • 优势: 减少偏见,提高评估准确性,增强招聘效率。
  • 用例: 适合希望用AI改善评估和选拔流程的公司。

17. SeekOut

SeekOut是一个人才搜索和参与平台,具有AI驱动的洞察,帮助招聘人员找到并吸引最佳候选人。

  • 关键特性: AI人才搜索、多元化招聘、候选人参与。
  • 优势: 扩大人才库,改善多元化招聘,增强参与。
  • 用例: 适合希望增强人才搜索和参与策略的组织。

18. Radancy

Radancy是一个AI驱动的人才管理平台,用于候选人寻找和参与,旨在简化招聘流程。

  • 关键特性: AI寻找、候选人参与、人才分析。
  • 优势: 提高寻找效率,增强参与,提供可操作的洞察。
  • 用例: 适合寻找综合人才管理解决方案的公司。

19. Breezy HR

Breezy HR是端到端招聘软件,具有AI能力,用于候选人寻找和参与,使招聘过程更高效。

  • 关键特性: AI寻找、候选人参与、自动化工作流程。
  • 优势: 提高寻找效率,增强候选人体验,简化招聘。
  • 用例: 适合希望优化招聘流程的中小型企业。

20. Lever

Lever是一个人才获取套件,具有AI驱动的洞察,以更好地做出招聘决策,提供全面的招聘解决方案。

  • 关键特性: AI候选人洞察、招聘CRM、协作招聘。
  • 优势: 增强招聘决策,改善候选人关系管理,支持协作。
  • 用例: 适合寻求数据驱动和协作招聘方法的组织。

总结

AI辅助简历筛选的意义主要体现在以下几个方面:

  1. 提高筛选效率:
    • 传统的简历筛选方式需要人力资源(HR)人员逐一阅读每份简历,根据职位需求进行筛选,这一过程耗时且易出错。AI技术能够自动处理大量简历,快速筛选出符合要求的候选人,显著提高了筛选效率。
  1. 确保筛选公正性:
    • AI筛选基于预设的算法和标准进行,避免了人为筛选中可能存在的偏见和主观判断。这有助于确保筛选过程的公正性,使所有候选人都有平等的机会被考虑。
  1. 精准匹配职位需求:
    • AI能够深入分析简历中的关键词、技能、经验等信息,并与职位需求进行精准匹配。这种精确性有助于HR找到最适合职位的候选人,提高招聘质量。
  1. 优化候选人体验:
    • 通过AI辅助筛选,候选人可以更快地得到反馈,了解自己是否符合职位要求。这种及时的反馈机制提升了候选人的体验,增强了他们对招聘流程的满意度。
  1. 降低成本:
    • 自动化简历筛选减少了HR的工作负担,降低了招聘过程中的人工成本。同时,由于筛选效率的提高,企业可以更快地找到合适的人才,从而降低因招聘周期延长而产生的额外成本。
  1. 数据驱动决策:
    • AI辅助简历筛选过程中收集的数据可以为招聘决策提供有力支持。通过分析这些数据,企业可以了解招聘市场的趋势、候选人的偏好以及招聘策略的有效性,从而做出更加明智的决策。
  1. 促进创新与发展:
    • AI技术在招聘领域的应用推动了招聘流程的创新和发展。随着技术的不断进步,AI辅助简历筛选将更加智能化、个性化,为企业和候选人提供更加高效、便捷的招聘体验。


   So,AI辅助简历筛选在提高筛选效率、确保公正性、精准匹配职位需求、优化候选人体验、降低成本、数据驱动决策以及促进创新与发展等方面都具有重要意义。因此,越来越多的企业开始采用AI技术来辅助简历筛选工作。



今天先到这儿,希望对云原生,技术领导力, 企业管理,系统架构设计与评估,团队管理, 项目管理, 产品管理,信息安全,团队建设 有参考作用 , 您可能感兴趣的文章:


构建创业公司突击小团队


国际化环境下系统架构演化


微服务架构设计


视频直播平台的系统架构演化


微服务与Docker介绍


Docker与CI持续集成/CD


互联网电商购物车架构演变案例


互联网业务场景下消息队列架构


互联网高效研发团队管理演进之一


消息系统架构设计演进


互联网电商搜索架构演化之一


企业信息化与软件工程的迷思


企业项目化管理介绍


软件项目成功之要素


人际沟通风格介绍一


精益IT组织与分享式领导


学习型组织与企业


企业创新文化与等级观念


组织目标与个人目标


初创公司人才招聘与管理


人才公司环境与企业文化


企业文化、团队文化与知识共享


高效能的团队建设


项目管理沟通计划


构建高效的研发与自动化运维


某大型电商云平台实践


互联网数据库架构设计思路


IT基础架构规划方案一(网络系统规划)


餐饮行业解决方案之客户分析流程


餐饮行业解决方案之采购战略制定与实施流程


餐饮行业解决方案之业务设计流程


供应链需求调研CheckList


企业应用之性能实时度量系统演变

如有想了解更多软件设计与架构, 系统IT,企业信息化, 团队管理 资讯,请关注我的微信订阅号:

作者:Petter Liu
出处:http://www.cnblogs.com/wintersun/
本文版权归作者和博客园共有,欢迎转载,但未经作者同意必须保留此段声明,且在文章页面明显位置给出原文连接,否则保留追究法律责任的权利。 该文章也同时发布在我的独立博客中-Petter Liu Blog。

来源链接:https://www.cnblogs.com/wintersun/p/18565064

© 版权声明
THE END
支持一下吧
点赞5 分享
评论 抢沙发
头像
请文明发言!
提交
头像

昵称

取消
昵称表情代码快捷回复

    暂无评论内容