牛翰网 - 每一份分享都能成就每一次喜悦
  • 智能工控
    • 智能开发
    • 数据结构与算法
    • 数据分析
    • 机器学习
    • 大模型
  • 编程开发
    • 后端开发
    • 前端开发
    • 移动开发
    • 数据库
  • 学习课程
  • 下载
  • 牛翰社区
发布
发布文章创建话题创建圈子发布帖子
开通会员
黄金会员
黄金会员
黄金会员开通黄金会员
  • 全站资源折扣购买
  • 部分内容免费阅读
  • 一对一技术指导
  • VIP用户专属QQ群
开通黄金会员
钻石会员
钻石会员
钻石会员开通钻石会员
  • 全站资源折扣购买
  • 部分内容免费阅读
  • 一对一技术指导
  • VIP用户专属QQ群
开通钻石会员
  • 登录
  • 注册
  • 智能工控
    • 智能开发
    • 数据结构与算法
    • 数据分析
    • 机器学习
    • 大模型
  • 编程开发
    • 后端开发
    • 前端开发
    • 移动开发
    • 数据库
  • 学习课程
  • 下载
  • 牛翰社区
开通会员 尊享会员权益
登录
注册
找回密码
后端开发-牛翰网
分享
  • 创建新圈子
编程开发

后端开发

帖子 3909互动 1关注 1
后端开发-牛翰网
猿柒的头像-牛翰网圈主申请管理发布
  • 全部
  • 最新发布
  • 最新回复
  • 热门
  • 精华

猿柒的头像-牛翰网钻石会员
猿柒徽章-资深玩家-牛翰网等级-LV7-牛翰网
8个月前更新9次阅读
关注私信

G1原理—2.G1是如何提升分配对象效率

大纲
1.G1的对象分配原理是怎样的
2.深入分析TLAB机制原理
3.借助TLAB分配对象的实现原理是什么
G1原理—2.G1是如何提升分配对象效率-牛翰网G1原理—2.G1是如何提升分配对象效率-牛翰网G1原理—2.G1是如何提升分配对象效率-牛翰网
+17
G1原理—2.G1是如何提升分配对象效率-牛翰网
评分
回复分享
猿柒的头像-牛翰网钻石会员
猿柒徽章-资深玩家-牛翰网等级-LV7-牛翰网
8个月前更新13次阅读
关注私信

一问一答学习PyQT6,对比WxPython和PyQt6的差异

在我的基于WxPython的跨平台框架完成后,对WxPython的灵活性以及强大功能有了很深的了解,在跨平台的桌面应用上我突然对PyQt6的...
一问一答学习PyQT6,对比WxPython和PyQt6的差异-牛翰网一问一答学习PyQT6,对比WxPython和PyQt6的差异-牛翰网一问一答学习PyQT6,对比WxPython和PyQt6的差异-牛翰网
+1
一问一答学习PyQT6,对比WxPython和PyQt6的差异-牛翰网
评分
回复分享
猿柒的头像-牛翰网钻石会员
猿柒徽章-资深玩家-牛翰网等级-LV7-牛翰网
8个月前更新18次阅读
关注私信

AI Editor 真的被惊到了

引言
AI 辅助编程工具层出不穷,也尝试过不少 AI 编程辅助工具,但效果都不太理想,提示的代码命中率并不高,但却严重影响了编码...
AI Editor 真的被惊到了-牛翰网AI Editor 真的被惊到了-牛翰网AI Editor 真的被惊到了-牛翰网AI Editor 真的被惊到了-牛翰网
评分
回复分享
猿柒的头像-牛翰网钻石会员
猿柒徽章-资深玩家-牛翰网等级-LV7-牛翰网
8个月前更新8次阅读
关注私信

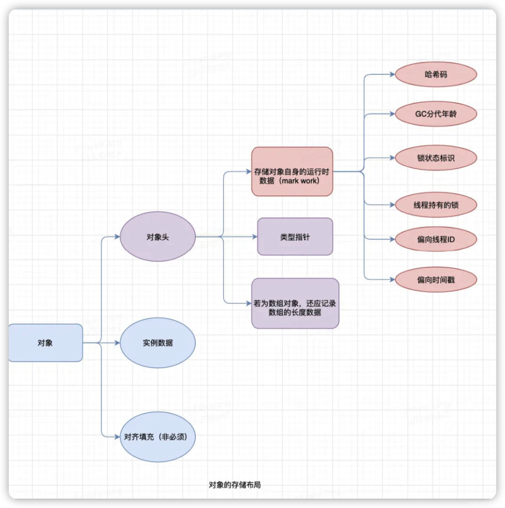
[Java] 计算Java对象大小

序 在Java应用程序的性能优化场景中,时常需要考虑Java对象的大小,以便观测、评估后,进一步提出优化方案: 占用内存的大小。(...
[Java] 计算Java对象大小-牛翰网
评分
回复分享
猿柒的头像-牛翰网钻石会员
猿柒徽章-资深玩家-牛翰网等级-LV7-牛翰网
8个月前更新12次阅读
关注私信

关于linux网桥(Linux Bridge)的一些个人记录

目录 1. Linux Bridge简述 2. 网桥创建 创建 配置持久化 在Debian/Ubuntu系统上: 在CentOS/RHEL系统上: 启用和验证 3. 关于lin...
关于linux网桥(Linux Bridge)的一些个人记录-牛翰网
评分
回复分享
猿柒的头像-牛翰网钻石会员
猿柒徽章-资深玩家-牛翰网等级-LV7-牛翰网
8个月前更新12次阅读
关注私信

Report -「概率数据结构」随机化骗分?我们是专业的!

\[\mathscr{Lorain~y~w~la~Lora~blea.} \newcommand{\DS}[0]{\displaystyle} % operators alias \newcommand{\opn}[1]{\operatorname{#1}} \newcommand{\card}[0]{\opn{card}} \newcommand{\lcm}[0]{\opn{lcm}} \newcommand{\char}[0]{\opn{char}} \newcomman...
评分
回复分享
猿柒的头像-牛翰网钻石会员
猿柒徽章-资深玩家-牛翰网等级-LV7-牛翰网
8个月前更新9次阅读
关注私信

salesforce零基础学习(一百四十二)在Formula字段中如何通过Datetime字段显示Local Time(适配DST)

背景:
我们需求是显示Date Time类型的Time信息,比如我们想要在report中基于Hour Of Created Date进行分组,从而想要了解到一段...
salesforce零基础学习(一百四十二)在Formula字段中如何通过Datetime字段显示Local Time(适配DST)-牛翰网salesforce零基础学习(一百四十二)在Formula字段中如何通过Datetime字段显示Local Time(适配DST)-牛翰网salesforce零基础学习(一百四十二)在Formula字段中如何通过Datetime字段显示Local Time(适配DST)-牛翰网
+4
salesforce零基础学习(一百四十二)在Formula字段中如何通过Datetime字段显示Local Time(适配DST)-牛翰网
评分
回复分享
猿柒的头像-牛翰网钻石会员
猿柒徽章-资深玩家-牛翰网等级-LV7-牛翰网
8个月前更新15次阅读
关注私信

linux 手动释放内存

在 Linux 系统中,内存管理通常由系统自动处理,但在某些情况下,手动释放内存可能是必要的。例如,当业务应用比较繁忙时会频繁存取文件,物理内存会被缓存大量占用,有时会出现内存不足的情况发生,甚至会导致系统性能下降。此时可主动在业务闲时手动释放内...
评分
回复分享
猿柒的头像-牛翰网钻石会员
猿柒徽章-资深玩家-牛翰网等级-LV7-牛翰网
8个月前更新13次阅读
关注私信

关于计算机体系结构的一些思考

目录 输入/输入 模型分层 层的一些通用法则 算法和程序
输入/输入
现代计算机都采用存储程序结构,又称为冯·诺依曼结构,所有对...
关于计算机体系结构的一些思考-牛翰网
评分
回复分享
猿柒的头像-牛翰网钻石会员
猿柒徽章-资深玩家-牛翰网等级-LV7-牛翰网
8个月前更新12次阅读
关注私信

使用Docker部署的基于binlog实现Mysql8

概念
MySQL 基于 Binlog 的主从复制(Master-Slave Replication)是 MySQL 数据库中实现数据复制的一种机制。在这种复制模式下,主库(Master)记录所有对数据库的修改操作(如 INSERT、UPDATE、DELETE 等)到 二进制日志(Binlog),从库(Slave)则读取这些...
评分
回复分享
猿柒的头像-牛翰网钻石会员
猿柒徽章-资深玩家-牛翰网等级-LV7-牛翰网
8个月前更新7次阅读
关注私信

Kubernetes GPU 虚拟化方案

主流架构
Device Plugin:K8s制定设备插件接口规范,定义异构资源的上报和分配,设备厂商只需要实现相应的API接口,无需修改kube...
Kubernetes GPU 虚拟化方案-牛翰网Kubernetes GPU 虚拟化方案-牛翰网Kubernetes GPU 虚拟化方案-牛翰网Kubernetes GPU 虚拟化方案-牛翰网
评分
回复分享
猿柒的头像-牛翰网钻石会员
猿柒徽章-资深玩家-牛翰网等级-LV7-牛翰网
8个月前更新7次阅读
关注私信

【手写 RPC】使用netty手写一个RPC框架 结合新特性 虚拟线程

【手写RPC框架】如何使用netty手写一个RPC框架 结合新特性 虚拟线程
什么是RPC框架
RPC(Remote Procedure Call)远程过程调用,...
【手写 RPC】使用netty手写一个RPC框架 结合新特性 虚拟线程-牛翰网【手写 RPC】使用netty手写一个RPC框架 结合新特性 虚拟线程-牛翰网
评分
回复分享
猿柒的头像-牛翰网钻石会员
猿柒徽章-资深玩家-牛翰网等级-LV7-牛翰网
8个月前更新11次阅读
关注私信

聊一聊 C#异步 任务延续的三种底层玩法

一:背景
1. 讲故事
最近聊了不少和异步相关的话题,有点疲倦了,今天再写最后一篇作为近期这类话题的一个封笔吧,下篇继续写我...
聊一聊 C#异步 任务延续的三种底层玩法-牛翰网聊一聊 C#异步 任务延续的三种底层玩法-牛翰网聊一聊 C#异步 任务延续的三种底层玩法-牛翰网
+8
聊一聊 C#异步 任务延续的三种底层玩法-牛翰网
评分
回复分享
b26d9c3545ee8043的头像-牛翰网
花开富贵2等级-LV1-牛翰网
8个月前更新4次阅读
关注私信

掌握增强现实眼镜:企业数字化转型的核心

掌握增强现实眼镜:企业数字化转型的核心
一、引入AR,引领科技革命的新浪潮: 在数字化转型的道路上, 领导者们常常需要找到那些能够真正改变业务模式与体验的关键工具。其中, 增强现实(AR)技术就是这个领域的颠覆者之一。
在当今世界中, 从生产线到销售链, ...
评分
回复分享
001563c6be222e1c的头像-牛翰网
codists等级-LV1-牛翰网
8个月前更新5次阅读
关注私信

《CPython Internals》阅读笔记:p61-p75

《CPython Internals》学习第 4 天,p61-p75 总结,总计 15 页。
一、技术总结
1.编译器类型
(1)self-hosted compile
《CPython Internals》阅读笔记:p61-p75-牛翰网
评分
回复分享
4729b09fb7553e38的头像-牛翰网
devoteeing等级-LV1-牛翰网
8个月前更新8次阅读
关注私信

D. Smithing Skill 和 D. Grid Puzzle的题解

D. Smithing Skill:
https://codeforces.com/problemset/problem/1989/D
思路:
https://blog.csdn.net/weixin_73936404/article/details/140045020
评分
回复分享
猿柒的头像-牛翰网钻石会员
猿柒徽章-资深玩家-牛翰网等级-LV7-牛翰网
8个月前更新9次阅读
关注私信

代码的形状:重构的方向

大概2周前写了一篇《代码的形状:从外到内的探索与实践》
涵树:代码的形状:从外到内的探索与实践
觉得这个话题还可以继续,它是...
代码的形状:重构的方向-牛翰网代码的形状:重构的方向-牛翰网
评分
回复分享
e5860a3762894cd0的头像-牛翰网
XP3301_Pipi等级-LV1-牛翰网
8个月前更新8次阅读
关注私信

矩阵的秩

矩阵与线性空间
对于一个 \(n \times m\) 的矩阵,我们把每一行看作一个 \(m\) 维向量,称这些向量为这个矩阵的 行向量。
同理,我们把每一列看作一个 \(n\) 维向量,称这些向量为这个矩阵的列向量。
以行向量作为生成子集的线性空间的维度称为这个矩阵的 行...
评分
回复分享
猿柒的头像-牛翰网钻石会员
猿柒徽章-资深玩家-牛翰网等级-LV7-牛翰网
8个月前更新6次阅读
关注私信

Timer too close 问题

在 Klipper 中,**timer too close** 错误是一个较为常见的问题,通常与时间管理或调度相关。Klipper 使用高精度定时器来控制打印机的动作,而这个错误表示系统中的某些定时器事件过于接近,超出了 Klipper 的处理能力。 官方地址:https://klipper.discourse...
评分
回复分享
e64415e749c3e610的头像-牛翰网
海豚调度等级-LV1-牛翰网
8个月前更新11次阅读
关注私信

化工巨头的选择:惠生工程如何用DolphinScheduler点燃数据集成新火花

在数字化转型的大潮中,企业面临着数据爆炸性增长的挑战。如何有效地整合和管理来自不同来源的数据,成为企业提升竞争力的关键。...
化工巨头的选择:惠生工程如何用DolphinScheduler点燃数据集成新火花-牛翰网化工巨头的选择:惠生工程如何用DolphinScheduler点燃数据集成新火花-牛翰网化工巨头的选择:惠生工程如何用DolphinScheduler点燃数据集成新火花-牛翰网
+13
化工巨头的选择:惠生工程如何用DolphinScheduler点燃数据集成新火花-牛翰网
评分
回复分享
加载更多

牛翰网 - 每一份分享都能成就每一次喜悦
牛翰网 - 每一份分享都能成就每一次喜悦
最新发布
AI大模型算法-从大模型原理剖析到训练(微调)落地实战-牛翰网

AI大模型算法-从大模型原理剖析到训练(微调)落地实战

itazs的头像-牛翰网6天前
52
嵌入式STM32工程师系统培养指南-牛翰网

嵌入式STM32工程师系统培养指南

itazs的头像-牛翰网11天前
43
新-Jetpack Compose:从上手到进阶再到高手-牛翰网

新-Jetpack Compose:从上手到进阶再到高手

itazs的头像-牛翰网11天前
40
【扔物线】Jetpack Compose-牛翰网

【扔物线】Jetpack Compose

youkeit-xyz的头像-牛翰网11天前
41
AI产品经理特训营-牛翰网

AI产品经理特训营

itazs的头像-牛翰网11天前
57
Java并发编程(4)-牛翰网

Java并发编程(4)

猿柒的头像-牛翰网钻石会员1个月前
67
  • 热评文章

深度学习入门4:强化学习 – PDF免费下载(鱼书)

【matplotlib 实战】–面积图

protobuf

validator库在gin中的使用

OpneCV人脸识别:训练篇

基于汉王云API的人脸识别

AI大模型算法-从大模型原理剖析到训练(微调)落地实战

【iPhone8&iPhone X】高科技技术必须学会的人脸识别术

MDT中实现一个任务序列(TS)对不同型号机器识别分区

图像基础20 人脸辨识——人脸识别2

标签云
C++ReactVueOracleJS鸿蒙开发sqlNETnode.js人工智能JavaScriptphpASP.NET计算机视觉正则表达式json前端AngularVue3C语言QtCoreServertypescript数据nodenodejs安装文件字符串图片npm数据库SQLServer函数报错uniapp人脸识别MariaDBmysql配置Excel组件上传API微信小程序数组java下载查询小程序对象路由验证使用pdfechartsHTTP请求NVM
  • 牛翰网 - 每一份分享都能成就每一次喜悦

    牛翰网是集人工智能、编程开发、数据与算法、数据库、软件下载的编程社区自媒体平台,秉着“每一份分享都能成就每一次喜悦!”的宗旨,欢迎各路牛人入驻牛翰分享、收受喜悦!
  • 免责声明 关于我们 友链申请  · 

    Copyright © 2024 · 牛翰网 · 苏ICP备2023048746号
    扫一扫加微信-牛翰网
  • 扫码加QQ群-牛翰网

    扫码加QQ群

    扫码加微信-牛翰网

    扫码加微信

发布文章创建话题创建圈子发布帖子
扫码添加微信-牛翰网
在手机上浏览此页面

登录
没有账号?立即注册
用户名或邮箱
登录密码
找回密码
注册
已有账号,立即登录
设置用户名
设置密码
重复密码