上周收到一位网友的私信,希望老牛同学写一篇有关使用 transformers 框架推理大模型的技术细节的文章。
老牛同学刚开始以为这类的文章网上应该会有很多,于是想着百度几篇质量稍高一点的回复这位网友。结果,老牛同学搜索后发现,类似文章确实不少,但是总觉得不太满意,要么细节深度不够,要么介绍不够全面,感觉达不到网友希望的技术细节要求。为了不辜负这位网友的期望,老牛同学决定自己动手,丰衣足食。
其实,我们使用 transformers 框架推理大模型的技术细节非常多,仅主链路就包括了模型加载、数据预处理、数据转换、模型推理、解码输出等。老牛同学本着宁缺毋滥尽善尽美的原则,期望能把这些技术细节完整全面介绍一遍,考虑到文章篇幅长度,计划共分为3 篇完成,希望能启动抛砖引玉之用:
- 第 1 篇:也就是本文,核心介绍transformers包 API 设计美学、如何初始化、LazyModule 模块、按需导入指定对象等
- 第 2 篇:基于 Qwen2.5 大模型,核心介绍AutoModel模型初始化
from_pretrained过程细节(PyTorch/TensorFlow/Flax 深度学习框架的其他模型也类似) - 第 3 篇:同样基于 Qwen2.5 大模型,核心介绍AutoTokenizer初始化
from_pretrained,和结合 Qwen2.5 大模型的完整推理过程技术细节
请原谅老牛同学水平有限,文中难免会出现遗漏和错误之处,恳请大家及时留言指出,以帮助老牛同学和其他阅读到本文的网友,让我们共同学习进步,在此万分感谢。
下面截图的寥寥几行代码,相信大家已经比较熟悉,因为它们经常出现在老牛同学的文章中。也就是这么几行代码,却涵盖了使用 transformers 框架进行大模型推理的核心代码框架。本系列的 3 篇文章,也将围绕这几行代码逐步展开:

要想详细介绍 Transformers 推理技术细节,我们就从 transformers 推理框架本身开始,老牛同学觉得这行代码就已足够:from transformers import XXX,代码中的XXX具体是哪个对象其实并不太重要,但为了后续介绍和演示方便,在本文中老牛同学就以AutoModelForCausalLM代替XXX。
是的,你没有看错,本文主要就只介绍这 1 行代码,这行在我们看来在简单熟悉不过的代码。想想看,对于 Transformers 这个大模型研究者和使用者们首选的框架来说,按理我们使用起来应该会很复杂,但从上面推理程序代码可以看到,我们使用这个框架时却似乎很简单,那么可能的解释是:Transformers 框架设计得特别的精妙!
老牛同学可以这么说:如果能把这行看似简单的代码真正读懂,在我们目前或将来设计像 transformers 这种超级 Python 包时,我们将会得心应手、游刃有余!
我们把本文分为以下几个主要章节部分,最终完成这行代码的介绍:
- 前期环境准备,主要是下载 transformers 包代码,包括环境配置和包安装
- transformers 包的初始化过程,即代码前半部分:
from transformers,我们可以看到transformers 包的设计和我们日常研发很不一样 - transformers 包导入类过程,即代码后半部分:
import AutoModelForCausalLM,让我们看看 transformers 包在设计上的精妙之处 - 在最后,老牛同学又来搞个小活动,免费包邮送几本新书给大家,期望大家踊跃参与
环境准备,下载 transformers 包代码
我们依然使用Miniconda来管理 Python 虚拟环境,Miniconda的安装和使用可以参考老牛同学之前的文章:大模型应用研发基础环境配置(Miniconda、Python、Jupyter Lab、Ollama 等)
首先,我们配置虚拟环境:
# Python虚拟环境名:Qwen2.5,版本号:3.10
conda create -n Qwen2.5 python=3.10 -y
# 激活虚拟环境
conda activate Qwen2.5
然后,在虚拟环境中下载依赖包:
pip install torch
pip install "transformers>=4.37.0"
pip install "accelerate>=0.26.0"
环境准备好了,我们接下来就来看前半部分代码了~
代码行:from transformers 代码详解
这行代码意思是引入 transformers 模块,它是 Python 从一个模块导入指定模块或对象的标准语法。
那么,Python 怎么知道去哪里找到transformers这个模块呢?
- 首先,Python 检查
sys.modules模块字典中是否存在名transformers的模块,这个字典存放着内置模块和已经导入过的模块,如果存在则直接返回,否则 - 进一步搜索模块,逐一遍历
sys.path目录列表,最后在site-packages目录下找到transformers包(文件夹)
我们可以通过以下代码,查看 Python 解释器启动时,默认的搜索模块目录列表,和获取site-packages目录位置的方式:
# 包或者模块搜索目录列表
import sys
print(sys.path)
# 查看 site-packages 目录的位置
import site
for directory in site.getsitepackages():
print(directory)

site-packages目录作用:它存放我们安装的第三方包和模块,我们通过pip install 模块名命令安装包和模块,默认都存放在该目录中。
Python 研发小技巧:
当我们希望动态改变模块搜索目录,用于加载自定义模块时,我们可以在sys.path列表中添加自定义的模块目录即可实现
如:把自定义模块目录添加模块搜索目录列表中:sys.path.append('/a/b/c/my-modules')
接下来,Python 会对transformers包进行初始化,即执行目录下面的__init__.py文件代码。对于 Python 来说,__init__.py代码文件主要有 2 个作用:
- 告诉 Python 该目录不是一个普通目录,它是一个 Python 包
- 该文件内容是这个包的初始化代码,第一次加载包时需要执行这些代码
接下来,我们来看看transformers 包的初始化__init__.py代码文件内容(开始进入主题了):
- 文件内容总共有9 千多行代码,前面是一些普通的变量定义和对象导入等代码,和我们日常研发无异,无需过多关注,直到
_import_structure变量首次出现:

_import_structure变量是一个字典,它其实是在收集模块名和对象(类型、方法和变量)关系的字典。字典的键是模块名(包名和模块名),字典值是对象名。
- 我们前面有提到,Transformer 支持 PyTorch/TensorFlow/Flax 这 3 个深度学习框架,对于每个框架它都有对应着收集不同的对象:

Transformer 根据当前环境支持的不同深度学习框架,收集不同的字典内容,三个框架是否支持的判断条件:is_torch_available()、is_torch_available()和is_flax_available()
同时,通过try/except/else的方式,如果当前环境支持某个深度学习框架,那么在else代码块里收集该框架对应的字典内容;否则抛出OptionalDependencyNotAvailable错误,然后通过except代码块捕获错误,并通过utils.dummy_XX_objects模块收集字典内容,保证最终字典内容包含了完整模块对象。
我们打开dummy模块(如:dummy_pt_objects.py)代码可以看到,它定义了else块中的对象,但是没有任何方法,简单理解它其实就是一个占位符!
问题 1:当我们使用 Transformer 框框推理某个预训练模型(如 Qwen2.5),它使用的深度学习框架只会属于某一个,我们只收集当前所支持的对象不可以吗,为什么还需要设置dummy模块,一定要保证完整的收集到所有对象呢,并且这些dummy对象也没有实际可用的方法?
解读 1:Transformers 框架是一个功能齐全的超级库,它除了数据集、模型、训练等常用功能之外,还有很多其他功能和模块,比如配置、分词器等。如果我们程序只需要其他模块(如:与框架无关的工具类),但是因不小心或者代码注解的需要,引入了与框架相关的类(即else块中或者dummy中的那些模型或对象),如果没有dummy中对象定义,就直接ImportError了,而有了dummy我们就可以正常使用。同时,而当我们实际使用了 dummy 对象时,我们也可以收到一个明确的错误提示,进而帮助我们进一步排查处理。
收集_import_structure字典的代码行非常多,模式都一样,基本都是try/except/else代码块。接下来,我们以AutoModel类为例,来看看 3 个深度学习框架它们对应的类名:
# PyTorch框架
_import_structure["models.auto"].extend(
[
# ....
"AutoModel",
"AutoModelForCausalLM",
# ...
]
)
# TensorFlow框架
_import_structure["models.auto"].extend(
[
# ....
"TFAutoModel",
"TFAutoModelForCausalLM",
# ...
]
)
# Flax框架
_import_structure["models.auto"].extend(
[
# ....
"FlaxAutoModel",
"FlaxAutoModelForCausalLM",
# ...
]
)
从上面代码可以看出,它们的模块名都是models.auto,但是它们的类名却不一样,TensorFlow 和 Flax 分别增加了TF和Flax前缀。其实这可以理解,否则就有 3 个或更多重名的类了,下一节我们还会看到,_LazyModule初始化时会反转键值对,因此必须不能重名。
问题 2:在__init__.py代码文件中,还有个重要常量TYPE_CHECKING,在if TYPE_CHECKING:代码块中,它显示的导入了和_import_structure收集的一样的所有对象,一个显示导入,一个只是字符串收集,这又是为什么呢?
解读 2:TYPE_CHECKING是在 Python 内置的typing.py模块中定义的常量(Python 一般约定:变量名大写则称该变量为常量),当 PyCharm/mypy 等工具进行类型检查时,该常量的值为True,而当程序执行时,它的值为False。Transformer 包非常大,功能非常多,如果我们默认导入全部的模块和对象,势必会大大增加程序的启动时间,而通过if/else条件判断,即保证了类型检查能正常运行,又可以节省程序运行的启动时间和提高执行效率。
我们继续__init__.py代码文件,_import_structure字典收集完模块和对象之后,又出现了一段有段有意思的代码:

transformers 包竟然在自己初始化的时候,自己把自己设置到sys.modules中缓存起来:sys.modules[__name__] = _LazyModule(...)
问题 3:我们一般在设计包的初始化__init__.py代码文件时,在完成模块导入或对象定义之后,代码正常结束即可,Python 自动把我们的模块放到sys.modules中缓存起来。为什么transformers 包需要自己设置呢?
解读 3:从上面的 9 千行代码看到,初始化过程只是在收集_import_structure字典内容,并没有导入实际对象。如果__init__.py就此结束,from transformers import XXX必然会报错。其实,Transformer 包设计的核心就在_LazyModule(...)里,下面我们就揭开它的就是细节。
代码行:import AutoModelForCausalLM 代码详解
transformers模块初始化__init__.py代码文件的结果,就是自定义模块类_LazyModule,其中_import_structure作为非常重要的初始化参数,它的定义如下:

- _LazyModuel 继承自ModuleType类,说明它是一个模块类型,这也是为什么它可以放入
sys.modules的原因 - _LazyModuel 有 3 个非常关键的方法,下面会逐一介绍:
__init__、__getattr__和_get_module
【__init__初始化方法:把_import_structure字典进行键值反转】

前面_import_structure字典收集的模块和对象,在_LazyModuel 进行了反转self._class_to_module,在这个字典中,我们可以通过对象名获取到它所在模块名。
【__getattr__属性获取魔法方法:为动态加载模块提供了机会】

我们回到最开始的 Python 语句from transformers import AutoModelForCausalLM,在transformers模块初始化的结果是一个自定义的_LazyModule类型模块。我们需要从_LazyModule中查找AutoModelForCausalLM信息:
- 首先,Python 在
_LazyModule实例的字典__dict__中查找,很明显没有AutoModelForCausalLM属性 - 然后,Python 在
_LazyModule类本身中查找,很明显也没有 - 最终,若对象实现了
__getattr__魔法方法,Python 会调用这个魔法方法获取属性(如果还找不到则会抛出AttributeError异常)
在__getattr__魔方方法中,通过刚才键值反转的字典_class_to_module获取到模块路径,然后调用self._get_module私有方法动态加载模块。在这个私有方法中,通过importlib.import_module动态导入模块。
问题 4:动态导入模块,又是怎么实现的呢?
解读 4:我们打开models.auto包的__init__.py初始化文件,可以看到,它的处理方式,和transformers 包的初始化方式同出一辙,也是_LazyModule延迟模块,它们是通过递归的方式,最终获取到了实际的对象:

下面老牛同学抽取了三个不同框架,AutoModel类的配置:
# PyTorch框架
_import_structure["modeling_auto"].extend(
[
# ....
"AutoModel",
"AutoModelForCausalLM",
# ...
]
)
# TensorFlow框架
_import_structure["modeling_tf_auto"].extend(
[
# ....
"TFAutoModel",
"TFAutoModelForCausalLM",
# ...
]
)
# Flax框架
_import_structure["modeling_flax_auto"].extend(
[
# ....
"FlaxAutoModel",
"FlaxAutoModelForCausalLM",
# ...
]
)
也就是说:最终AutoModel在文件./models/auto/modeling_auto.py中定义:
# ./models/auto/modeling_auto.py
# ...
class AutoModelForCausalLM(_BaseAutoModelClass):
_model_mapping = MODEL_FOR_CAUSAL_LM_MAPPING
AutoModelForCausalLM = auto_class_update(AutoModelForCausalLM, head_doc="causal language modeling")
# ...
最后一步,也是非常重要的一步:setattr(self, name, value)把对象放入了transformers模块属性列表中,它把本不是transformers模块中的对象,与自己建立了关联!
问题 5:到这里,transformers包的初始化流程基本完成了,它为什么要搞这么复杂呢?直接使用from transformers.models.auto.modeling_auto import AutoModelForCausalLM不可以吗?
解答 5:老牛同学认为在使用上完全可以,但是 Transformers 作为一个有望一统天下的大模型推理框架,如果它把 API 设计得越简单、越方便使用,就越容易被使用者接受;同时,内部代码调整对已有的程序也没有任何的影响。是的,它就在提高我们使用的便利性和升级的影响最小化,它处处在为使用者着想,老牛同学觉得这也许就是超级框架的大格局!
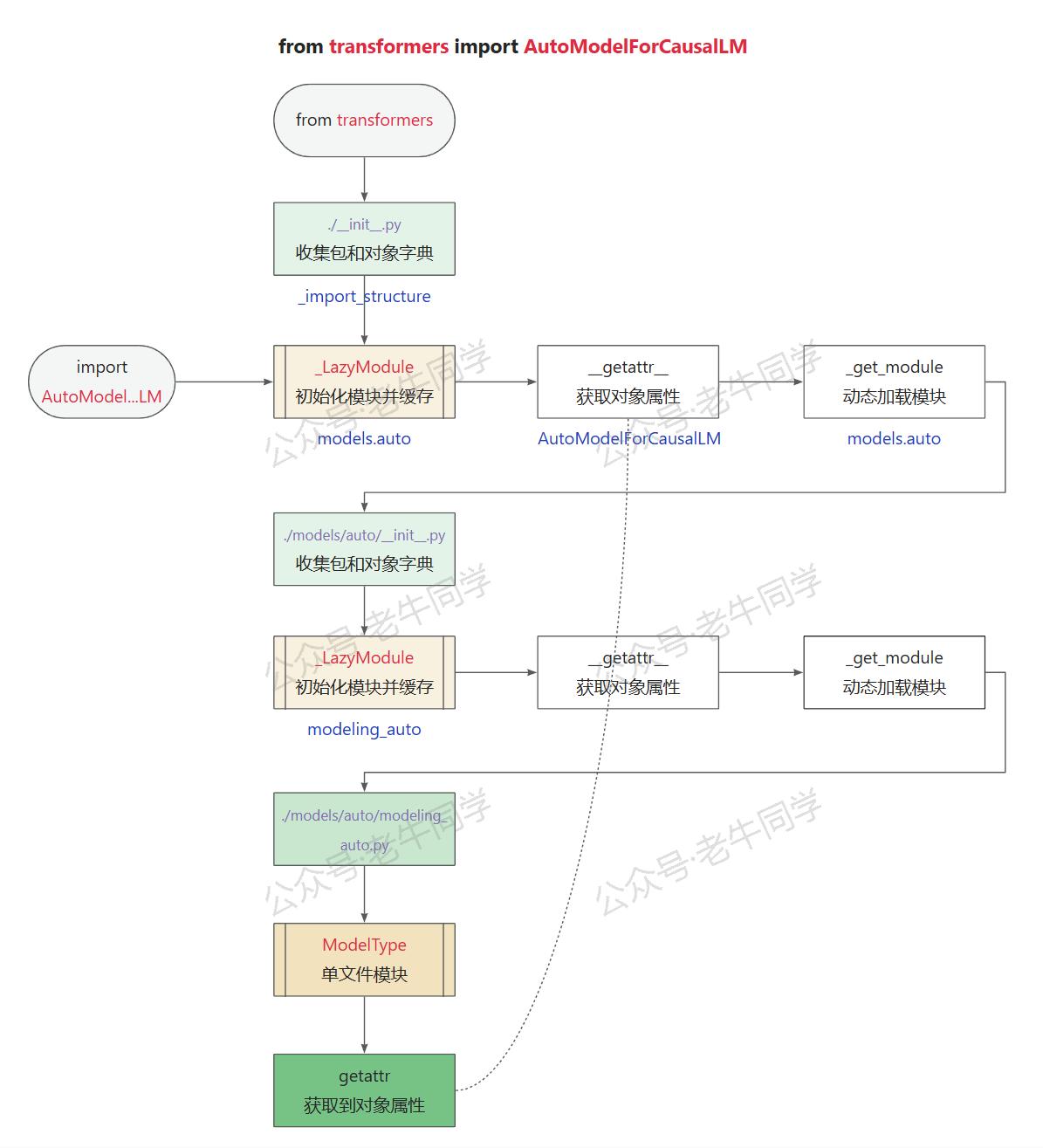
最后,老牛同学试着用一张图,把上面流程总结一下(为了展示方便,把递归给拆开了):

我们可以看到,虽然只是一行代码,但是却有着很多值得参考的设计技巧:
- 设计dummy对象,让对象的导入能顺序进行,让报错延迟,尽可能让程序能执行
_LazyModule延迟动态模块,按需加载对象,在节省启动时间的同时,减少内存使用- API 设计简单化,把困难留给自己,把便利留给使用者,这样才能得到用户的认可,也只有这样才能走的更稳更远
最后:又来给大家免费包邮送几本新书
前面我们已经举办过 2 次面试包邮送书活动:
- ChatTTS 长音频合成和本地部署 2 种方式,让你的“儿童绘本”发声的实战教程(文末有福利)
- 使用世界领先的 Qwen2.5-Math 开源模型当 AI 数学老师,让奥数解题辅导父慈子孝(文末有福利)
老牛同学继续和出版社朋友合作,举办第 3 次送书福利小活动,新书名为:《硅谷 Python 工程师面试指南》

大模型应用固然重要,但是 Python 基础知识不容忽视,这本书作者根据亲身经历,讲解了面试技巧、流程和策略等。同时,针对 Python 的数据结构、算法等基础知识,通过丰富的实例,帮忙我们逐步完成系统设计。
本期送书小活动的规则和之前类似,总体如下:
- 关注老牛同学微信公众号,因为这是老牛同学公众号关注者的小福利
- 在本文的评论区进行留言,留言的点赞数排名前 3 名的朋友,免费且包邮获得 1 本书(即:默认送 3 本书)
- 若本文的阅读量和老牛同学 CSDN 同文的阅读量之和达到了2000(含2000),则留言的点赞数排名前 6 名的朋友均免费包邮送书(即:最多送 6 本书)
- 活动时间:2024 年 10 月 18 日到 2024 年 10 月 24 号上午 12 点整(正好 1 周,周末可寄送新书)
- 老牛同学不参与本次活动(因为老牛同学默认就有 1 本)
往期推荐文章:
基于 Qwen2.5-Coder 模型和 CrewAI 多智能体框架,实现智能编程系统的实战教程
vLLM CPU 和 GPU 模式署和推理 Qwen2 等大语言模型详细教程
基于 Qwen2/Lllama3 等大模型,部署团队私有化 RAG 知识库系统的详细教程(Docker+AnythingLLM)
使用 Llama3/Qwen2 等开源大模型,部署团队私有化 Code Copilot 和使用教程
基于 Qwen2 大模型微调技术详细教程(LoRA 参数高效微调和 SwanLab 可视化监控)
ChatTTS 长音频合成和本地部署 2 种方式,让你的“儿童绘本”发声的实战教程











没有回复内容