前言
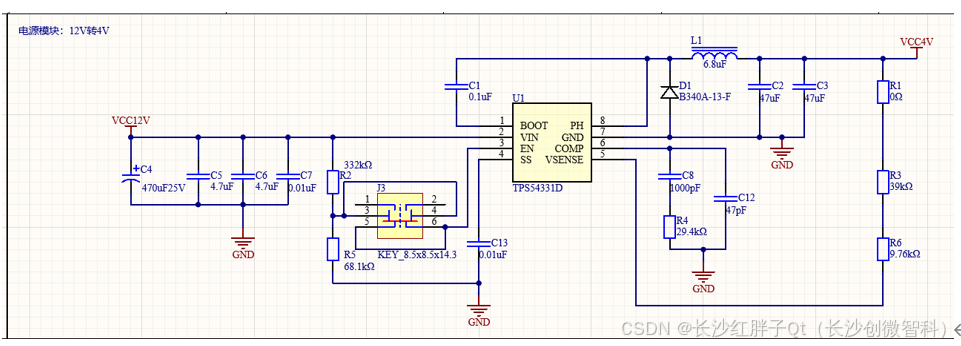
前面设计好了常用的12V转5V电路3A、12V转3.3V电路,不常用的12V转4V电路。
本篇描述PCB的设计布线,12V转5V电路、12V转3.3V电路,12V转4V电路。
前面输出的原理图

设计PCB
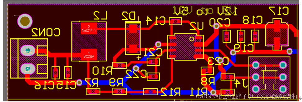
步骤一:12V转5V电路PCB设计
先看原理图,注意元器件的编号:





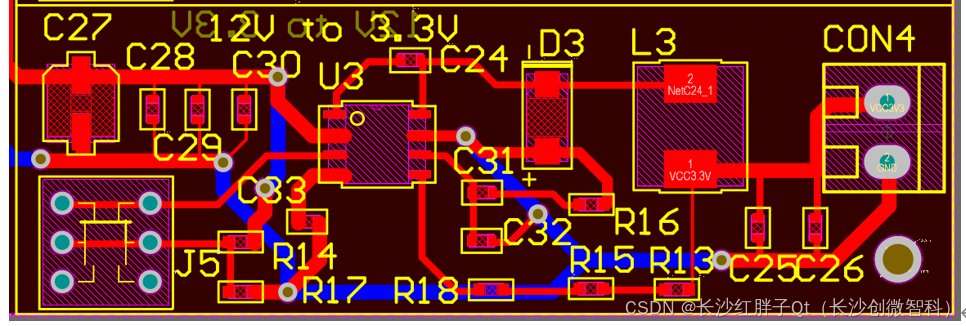
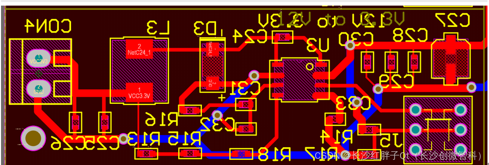
步骤二:12V转3.3V 电路PCB设计





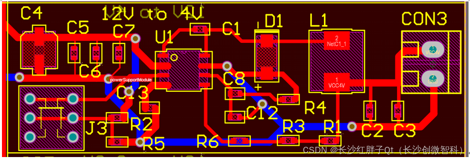
步骤三:12V转4V电路PCB设计





步骤四:覆铜
点击“覆铜”快捷菜单:

![图片[1]-硬件开发笔记(三十一):TPS54331电源设计(四):PCB布板12V转5V电路、12V转3.0V和12V转4V电路-后端开发牛翰社区-编程开发-牛翰网](https://niuimg.niucores.com/wp-content/uploads/2024/10/6897019044134853914.png)
然后选中覆铜的区域,实际上就是以此点选四个点,将这个区域包围起来:

![图片[2]-硬件开发笔记(三十一):TPS54331电源设计(四):PCB布板12V转5V电路、12V转3.0V和12V转4V电路-后端开发牛翰社区-编程开发-牛翰网](https://niuimg.niucores.com/wp-content/uploads/2024/10/8778882468923990480.png)
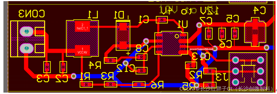
反面也是一样:

![图片[3]-硬件开发笔记(三十一):TPS54331电源设计(四):PCB布板12V转5V电路、12V转3.0V和12V转4V电路-后端开发牛翰社区-编程开发-牛翰网](https://niuimg.niucores.com/wp-content/uploads/2024/10/4126176475506658498.png)
至此,基本设计完(加了些标版本的记的丝印,直接丝印层加文字A即可实现)。










没有回复内容