智能工控
智能开发
数据结构与算法
数据分析
机器学习
大模型
编程开发
后端开发
前端开发
移动开发
数据库
学习课程
下载
牛翰社区
发布
发布文章
创建话题
创建圈子
发布帖子
开通会员
开通黄金会员
全站资源折扣购买
部分内容免费阅读
一对一技术指导
VIP用户专属QQ群
开通黄金会员
开通钻石会员
全站资源折扣购买
部分内容免费阅读
一对一技术指导
VIP用户专属QQ群
开通钻石会员
登录
注册
智能工控
智能开发
数据结构与算法
数据分析
机器学习
大模型
编程开发
后端开发
前端开发
移动开发
数据库
学习课程
下载
牛翰社区
开通会员 尊享会员权益
登录
注册
找回密码
评分
分享
QQ空间
微博
QQ好友
复制链接
首页
社区
人工智能
伺服驱动
正文
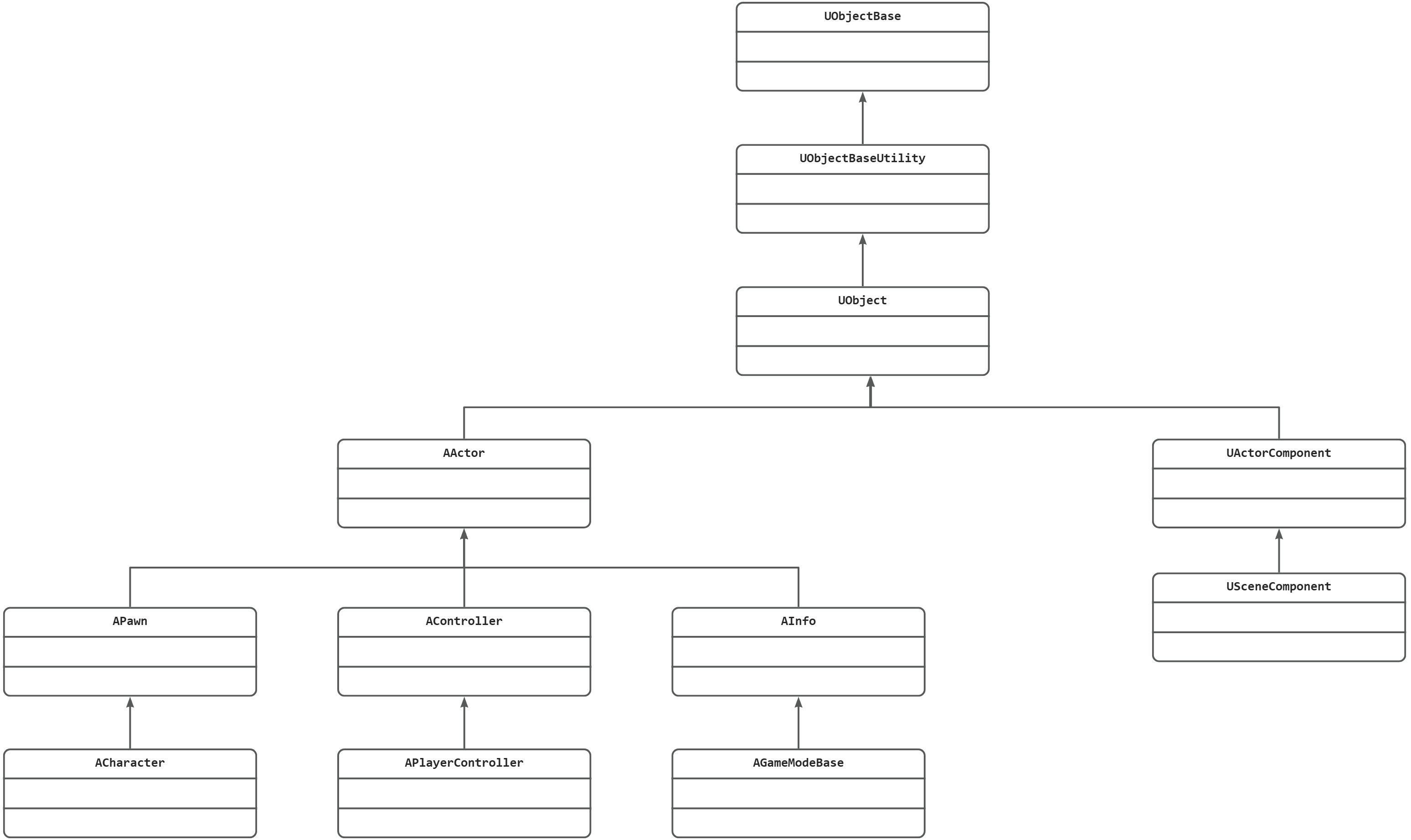
UE蓝图基本继承结构
猿柒
7个月前更新
5
0
AActor
UE蓝图基本继承结构:
Unity脚本基本继承结构:
请登录后发表评论
登录
注册
没有回复内容
最新发布
嵌入式STM32工程师系统培养指南
新-Jetpack Compose:从上手到进阶再到高手
【扔物线】Jetpack Compose
AI产品经理特训营
Java并发编程(4)
Java并发编程(1)
热评文章
protobuf
go数据类型-sync.map
Python中的函数未定义的错误
【matplotlib基础】–刻度
用go封装和实现扫码登录
掌握Go类型内嵌:设计模式与架构的新视角
标签云
C++
React
Vue
Oracle
JS
鸿蒙开发
sql
NET
node.js
人工智能
JavaScript
php
ASP.NET
计算机视觉
正则表达式
json
前端
Angular
Vue3
C语言
Qt
Core
Server
typescript
数据
node
nodejs
安装
文件
字符串
图片
npm
数据库
SQLServer
函数
报错
uniapp
人脸识别
MariaDB
mysql
配置
Excel
组件
上传
API
微信小程序
数组
java
下载
查询
小程序
对象
路由
验证
使用
pdf
echarts
HTTP
请求
NVM
发布文章
创建话题
创建圈子
发布帖子
在手机上浏览此页面
登录
没有账号?立即注册
用户名或邮箱
登录密码
记住登录
找回密码
登录
注册
已有账号,立即登录
设置用户名
设置密码
重复密码
注册
没有回复内容