阿里巴巴LangEngine开源了!支撑亿级网关规模的高可用Java原生AI应用开发框架-软件测试牛翰社区-编程开发-牛翰网

阿里巴巴LangEngine开源了!支撑亿级网关规模的高可用Java原生AI应用开发框架

  LangEngine作为阿里集团内部发起的纯Java版本的AI应用开发框架,经过充分实践,已经广泛应用于包括淘宝、天猫、阿里云、爱橙科技、菜鸟、蚂蚁、飞猪、1688、LAZADA等在内的多个业务场景。此外,LangEngine还支撑了阿里国际AI应用搭建平台的自研与上线,对集团内部的AI平台基础设施产生了深远影响。

 

目前,该框架在阿里集团内部钉钉群中拥有超过1200名开发者,社区贡献群体中有超过40名核心贡献者。

现在阿里LangEngine正式对外开源。开源链接:https://github.com/AIDC-AI/ali-langengine

 

随着阿里集团AI业务的快速发展,AI应用网关的高可用性和稳定性变得尤为重要。在本文中,我们将介绍在构建高可用网关过程中,LangEngine应用框架的一些架构设计理念和经验总结。我们的分享旨在为大家提供实用的指导,帮助在构建高效稳定的AI应用时避免不必要的弯路。

 

LangEngine的网关架构执行

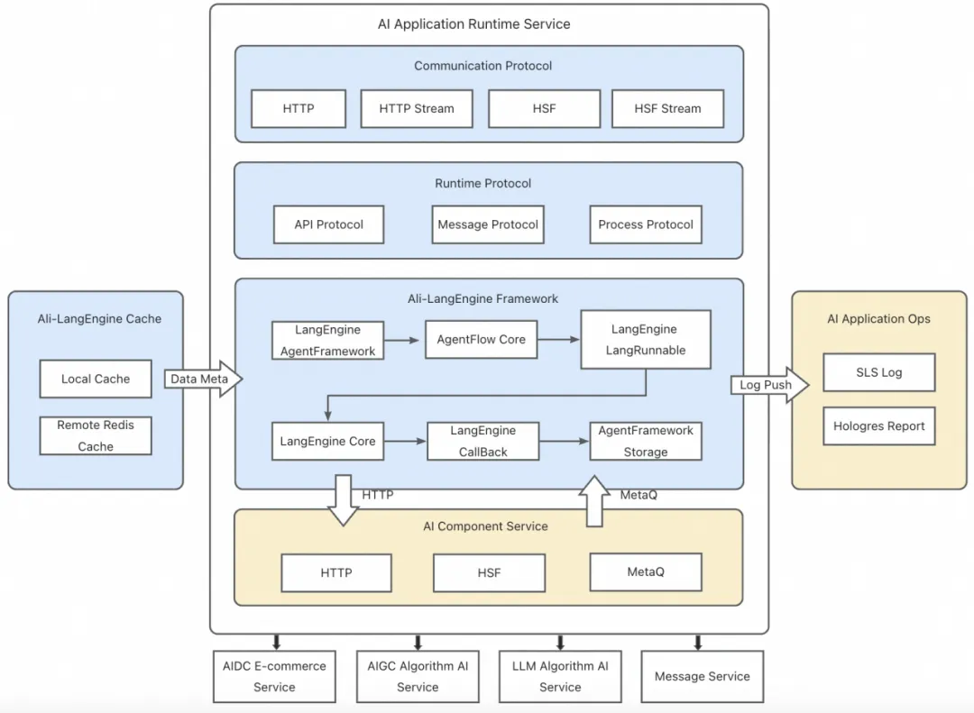
设计架构

通讯协议:LangEngine框架支持接收HTTP的非流式和流式请求,也支持了集团HSF的非流式和流式内部请求,可以提供高效的服务通信能力。

运行时协议:包括普通API协议和消息协议,用于标准数据传输和事件通知。LangEngine支持工作流协议、异步化轮询以及MetaQ消息协议,以实现复杂任务的编排和调度。

集成AI框架:LangEngine框架提供全生命周期的AI应用执行链路的代码实现。内置权限访问和流控插件扩展,以确保安全性和资源的有效利用。

AI组件网关应用运行时通过统一内部各项服务,网关负责将请求路由到后台的HTTP、HSF、算法工作台以及消息服务。

元数据缓存:采用多级数据缓存策略,降低数据库访问频率,以高效更新和获取AI应用的元数据信息。未来也会集成到LangEngine开源框架中。

应用运维:常规的SLS Log打点,通过Blink聚合计算回流Hologres生成实时报表,采用UniqueId以及RpcId树状机制提供统一日志SDK进行全链路的日志回流。

通过这些能力结合,系统能够在复杂的应用场景下保持高性能和高可靠性。

 

流式与非流式输出

和传统的API网关一样,采用了HTTP异步Callback方式,可以在不阻塞主线程的情况下进行异步请求处理,这对于提高应用响应速度和用户体验是非常重要。LangEngine-AgentFramework框架内置的工作流引擎,可用于编排微服务架构中的多项服务,以极高的性能和低存储成本启动/发送流程实例,也可用于传统的流程审批场景,在进入某个组件节点执行调用时候,通过异步化回调来做节点的线程上下文切换,来提升线程的资源池利用率。

非流式输出

流式输出

流式输出是一种数据处理和传输方式,可以逐步传送数据,而不是一次性将所有数据发送完。这种方式在多种场景中都有显著的优点:

  • 降低内存使用:流式输出允许数据逐段传输和处理,不需要将整个数据集存储在内存中。对于处理大文件或数据流,这可以显著降低内存占用,提高应用的可伸缩性。

  • 减少延迟:通过流式输出,数据可以在生成后立即开始传输,而不必等待整个数据生成完成。这对于实时应用尤其重要,可以大大降低端到端的延迟。

  • 处理大数据集:流式输出允许处理和传输大小超过可用内存的数据集,因为它不需要在内存中保留整个数据集。

  • 提高响应速度:在 Web 应用中,流式输出可以让用户更快地看到部分数据。例如,视频流可以让用户在数据还未完全加载时就开始观看。

  • 减少服务器负载:通过流式传输,服务器可以将计算和传输的工作量分配到更长的时间段内,而不是瞬间处理大量数据请求,从而更好地管理资源和负载。

大模型的推理输出是个很耗时的过程,运行时链路中也需要支持了流式输出的功能。因此,LangEngine AgentFlow Engine目前支持HTTP Stream和HSF Stream两种方式。

 

元数据多级缓存

随着平台用户的增多,平台的请求量和数据访问频率也在迅速提升,这对平台、尤其是核心调用链路的响应时间和吞吐量提出了更高的要求。引入多级缓存架构是提升平台性能的常用手段,为了减少重复开发、提升系统可复用性,设计实现agentpaas通用缓存框架,供应用、工具、RAG执行模块使用。

问题&挑战:

1. 应用执行链路中涉及的信息类型多种多样,有apikey这样的String,也有agent运行实例类,如何使得缓存配置尽可能轻量又保证缓存的通用性。

2. 对于数据插入、更新、删除时的数据一致性保证。

解决方案:

构建 本地缓存 -> 分布式缓存 -> 数据库 的分级存储架构

通过实施多级缓存策略,可以有效提高API网关在高并发业务场景下的性能和可靠性,从而保障系统的快速响应和稳定运行。

 

LangEngine的核心处理单元

计架构

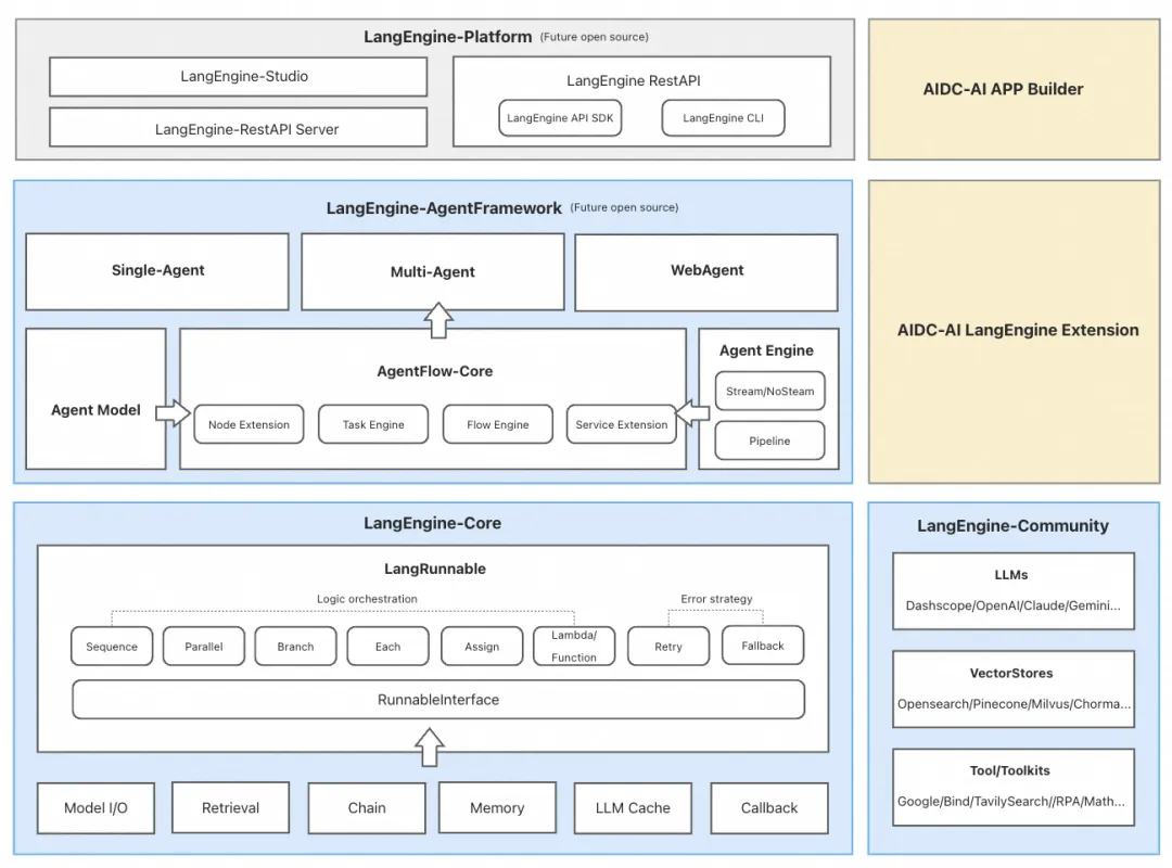
LangEngine-Core:LangEngine核心模块,包括六大模块:Retrieval、Model I/O、Memory、Chains、Agents、Callbacks,以及LangRunnable的动态链编排引擎。开源代码:https://github.com/AIDC-AI/ali-langengine/tree/main/alibaba-langengine-core

LangEngine-Community:LangEngine社区生态模块,目前主要会针对六大模块的可扩展功能进行共建。开源代码:https://github.com/AIDC-AI/ali-langengine/tree/main/ali-langengine-community

 

LangEngine-Core工作原理

整体上,LangEngine分为六大模块:Retrieval、Model I/O、Memory、Chains、Agents、Callbacks。详细介绍可以看:https://mp.weixin.qq.com/s/MdixFZx6MklBXC0-2dX2wA

特点:阿里体系下基于LLM的AI应用开发框架;引入Java特色的工程模块化思路,可支持日志记录、业务监控、链式编排,实现了类流程持久化;面向阿里系Java工程开发同学,易学易用。支持社区生态共建

LangEngine框架目前在内部钉钉群里有1200+的使用方和开发者,内部社区贡献群有40+核心贡献者。

 

LangRunnable架构

可以轻松地从基本组件构建复杂的链条。

统一的接口:每个 LangRunnable 对象都实现 Runnable 接口,该接口定义一组通用的调用方法(invoke、batch、stream、invokeAsync 等)。这使得 LangRunnable 对象链也可以自动支持这些调用。也就是说,每个 LangRunnable 对象链本身就是一个 LangRunnable 对象。

组合原语:LangRunnable 提供了许多原语,可以轻松组合链、并行化组件、添加后备、动态配置链内部等。

 

LangEngine-Community社区共建

重新针包扩展模块分离(按需引用pom包),聚焦在各个模块能力扩展社区生态共建。

 

LangEngine实现AIGC和LLM的高可用

异步化设计

应用同步+单节点异步

该设计方案仍然是通过应用同步请求的方式来使用,对于部分组件的能力本身如果仅支持异步化请求,可以对该节点单独设置可执行异步化操作。这样的优点是,用户接入通过同步HTTP方式即可最终得到结果,不用感知里面的执行逻辑。而对于网关来说,针对于部分节点进行异步化任务提交,通过CompletableFuture进行任务的状态轮询,当任务的状态为finished或者failed时候,再继续下一节点的执行。

虽然这种同步方式比较轻量也能达到部分节点异步化的目的,但仅能支持异步化比较快速并不产生大量堆积的情况。往往上,我们的业务中会执行大量的任务跑批任务,可能存在消息队列的任务堆积,而这个堆积往往会持续比较久而慢慢去消费掉,所以当超过了最大超时时间,同步请求就会把超时信息直接异常返回。为了防止任务堆积,导致的请求超时,于是就有了应用全异步的方案。

应用全异步

异步化任务提交后,将当前的流程实例中断并返回结果,完成本轮调用。并将任务ID以及当前的ProcessInstanceId的持久化到Taskinstance表中,状态置为暂停。

运行时的消息监听程序将接收任务系统的对于组件的任务处理结果,任务存在finished和failed两个状态。如果任务是finished状态,将进行流程实例的恢复,执行signalProcessInstance,同时将taskInstance表中的状态置为运行,避免任务抢占,并将变量上下文从数据库捞起合并任务携带的变量结果,恢复流程实例进入到下一个节点。

在流程节点到下一个流程节点不在是在同一个主线程之中了,这样避免了主线程阻塞,并且通过持久化方式进行延迟序列化加载与恢复。

自从应用异步化上线以后,整体系统性能平稳,并且能够支撑比较大的任务堆积流量。

 

应用Serverless

AI应用目前整个调用链路目前都是通过中心化部署的AI应用网关上去执行的,由于AIGC与大模型相关服务耗时比较长是个常态,存在应用之间资源性能上的相互影响。借助于Serverless技术,实现应用容器化隔离。应用分层之后serverless应用面向一线开发者、基座应用面向SRE的角色,让应用不再关心基础组件「业务二方包/三方包/中间件/JDK/安全」的升级。

 

应用运维集成框架

利用LangEngine日志采集功能,通过建立全面而细致的日志监控系统,确保能够实时捕获和分析应用运行中的各类事件和异常。这有助于迅速识别和解决潜在问题,从而减少停机时间和对用户的影响。通过自研日志SDK和SLS的ilogtail采集多种类型的应用日志,并使用Sunfire和BLINK工具进行计算,随后通过BLINK SQL将数据存入HOLO数据库,以支持快速检索,同时提供监控、个性化告警、数据分析等平台功能。

 

总结

以阿里LangEngine的AI应用开发框架为核心基础,开发者可以快速高效地构建高可用的AI应用网关。通过结合完善的应用运维体系,LangEngine为AI应用的整体稳定性提供了坚实的保障,使开发者能够专注于业务逻辑和创新,而不必担心底层架构和稳定性问题,从而更好地应对不断变化的市场需求。阿里LangEngine在未来将重点探索以下几个方向,并热忱欢迎开源社区的贡献者共同创造,GitHub地址为:https://github.com/AIDC-AI/ali-langengine

1. AgentFramework即将开源:开发者可以基于AgentFramework框架快速构建AI的工作流应用和智能体应用。

2. 流式与智能体异步化支持:当前,异步化处理已在工作流应用中发挥作用。未来计划将这一异步化方式扩展到流式处理和智能体应用中的CoT(Chain of Thought)规划。这将提升系统的灵活性和响应能力,使其能够更高效地处理复杂任务。

3. LangEngine-Multi-Agent框架:探索多智能体执行引擎,结合multi-agent范式和agentic workflow理念。此项发展将推动系统从传统的Flow架构向智能Flow架构转变。

4. LangEngine-Platform:提供对外可视化的AI应用搭建的开源工具,并支持一键部署RestAPI统一网关。

通过这些探索与创新,阿里LangEngine将继续推动AI应用的智能化和高效化发展。  

请登录后发表评论

    没有回复内容