近期,我在致力于打造自己的小程序产品时,迎来了一项关键性的进展——微信相关授权流程的完整实现。从用户登录到权限获取,我们细致入微地梳理并实现了每一项授权机制,确保了用户体验的流畅与安全。
微信小程序授权


授权流程:
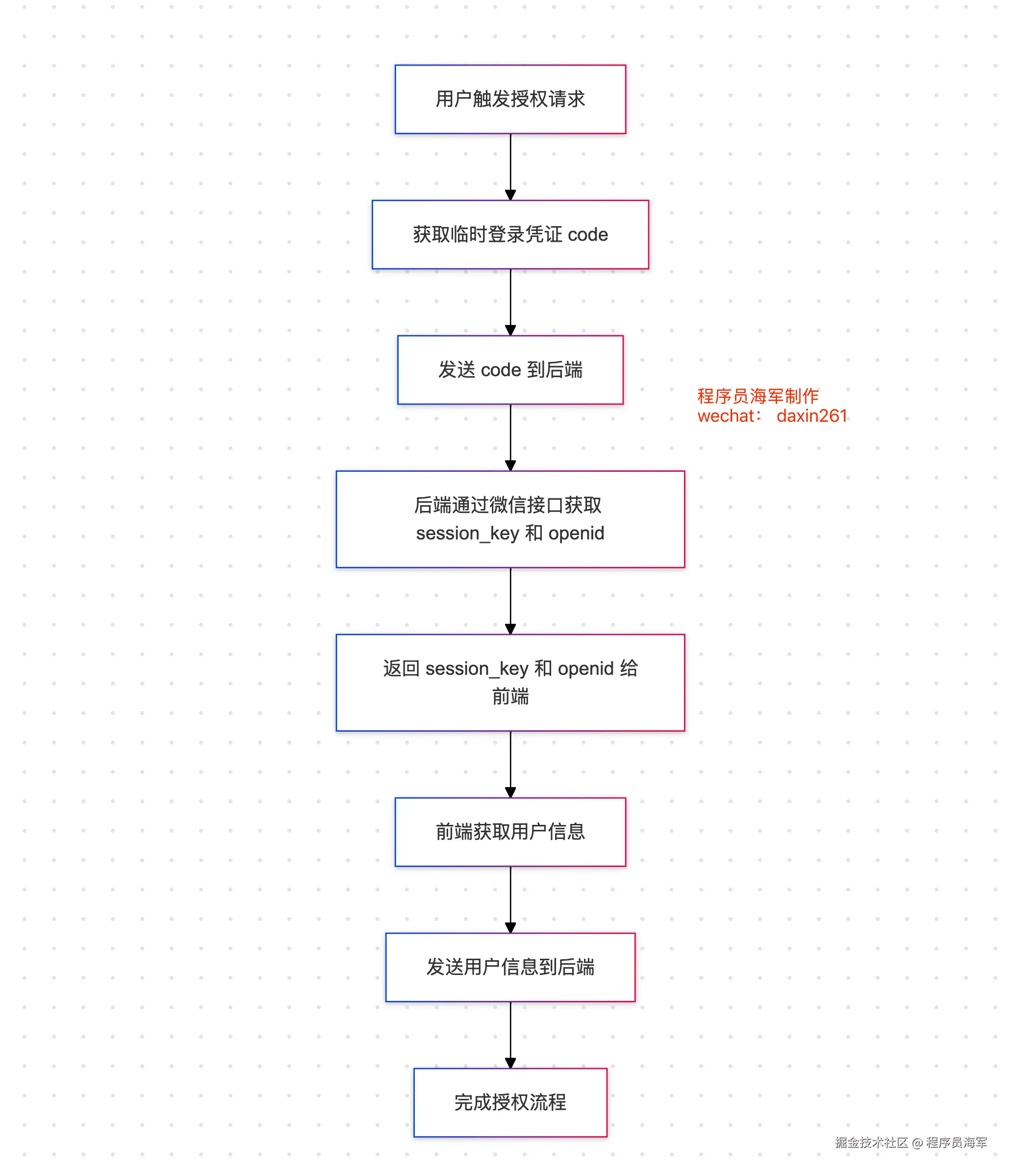
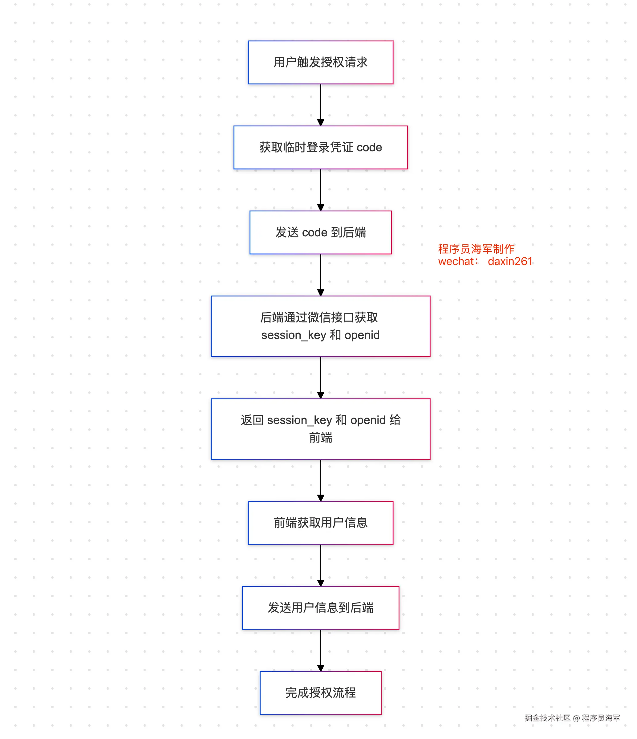
- 用户在小程序中点击登录按钮,触发
wx.login()获取code。 - 小程序将
code发送到后端服务器。 - 后端通过微信接口
jscode2session使用code获取session_key和openid。 - 后端返回
session_key和openid给前端。 - 前端获取
session_key和openid,使用wx.getUserProfile()获取用户信息(如昵称、头像等)。 - 如果需要,可以将用户信息(如昵称、头像等)发送到后端进行存储或处理。
wx.login({
success: function(res) {
if (res.code) {
// 将 code 发送到服务器
wx.request({
url: 'https://localhost:8080/api/login',
method: 'POST',
data: {
code: res.code
},
success: function(response) {
// 处理服务器返回的数据
console.log(response.data);
}
});
}
}
});
下面是Nest 伪代码实现
import { Injectable } from '@nestjs/common';
import { HttpService } from '@nestjs/axios';
import { firstValueFrom } from 'rxjs';
interface MiniProgramLoginResponse {
openid: string;
session_key: string;
unionid?: string;
errcode?: number;
errmsg?: string;
}
@Injectable()
export class MiniProgramAuthService {
constructor(private readonly httpService: HttpService) {}
async login(code: string): Promise<MiniProgramLoginResponse> {
const url = 'https://api.weixin.qq.com/sns/jscode2session';
try {
const response = await firstValueFrom(
this.httpService.get(url, {
params: {
appid: process.env.MINIPROGRAM_APPID,
secret: process.env.MINIPROGRAM_APPSECRET,
js_code: code,
grant_type: 'authorization_code'
}
})
);
return response.data;
} catch (error) {
throw new Error('小程序登录失败');
}
}
// 解密用户敏感信息
async decryptUserInfo(sessionKey: string, encryptedData: string, iv: string) {
// 实现微信小程序用户信息解密逻辑
// 通常需要使用第三方加密库如 crypto-js
}
}
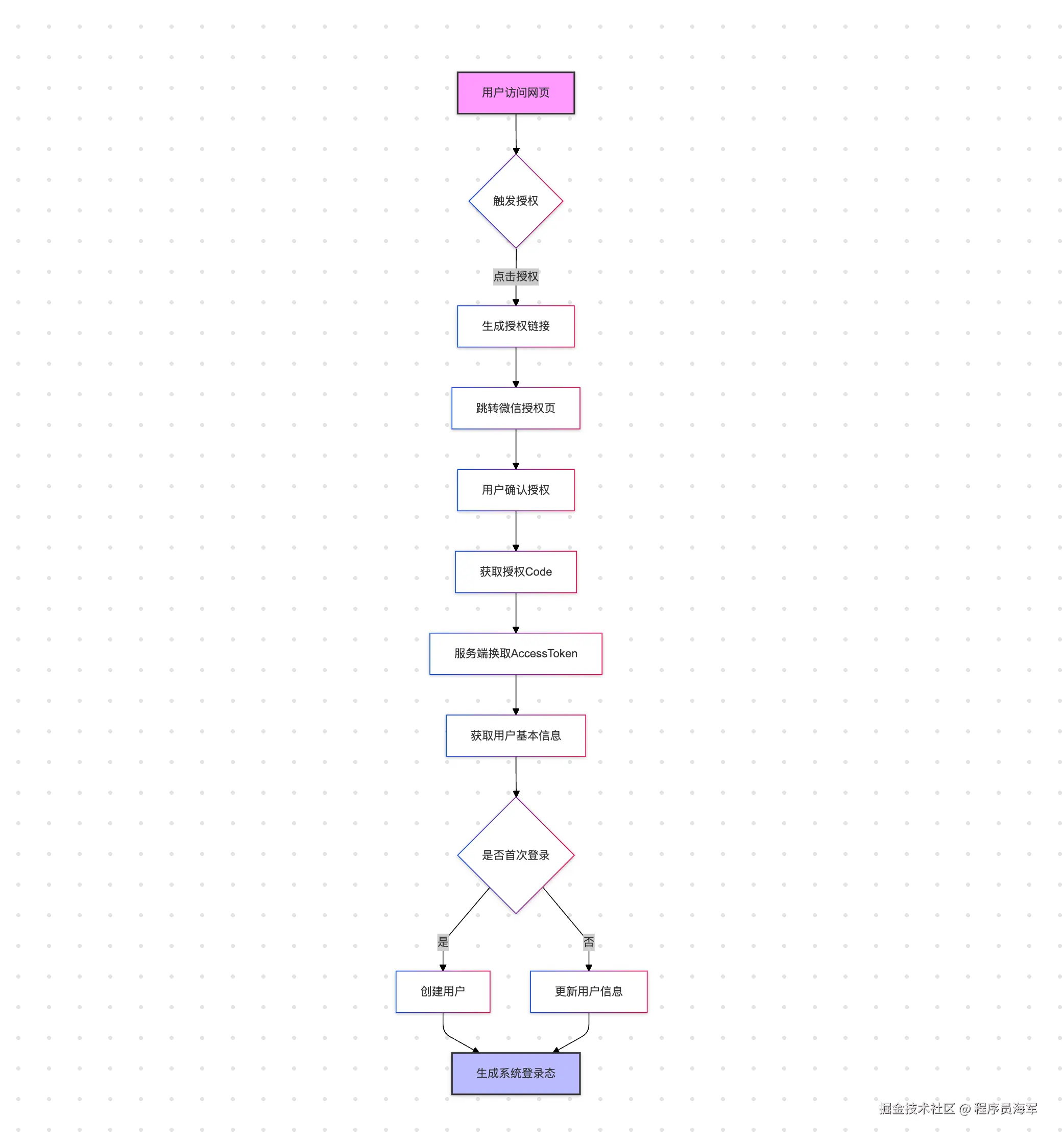
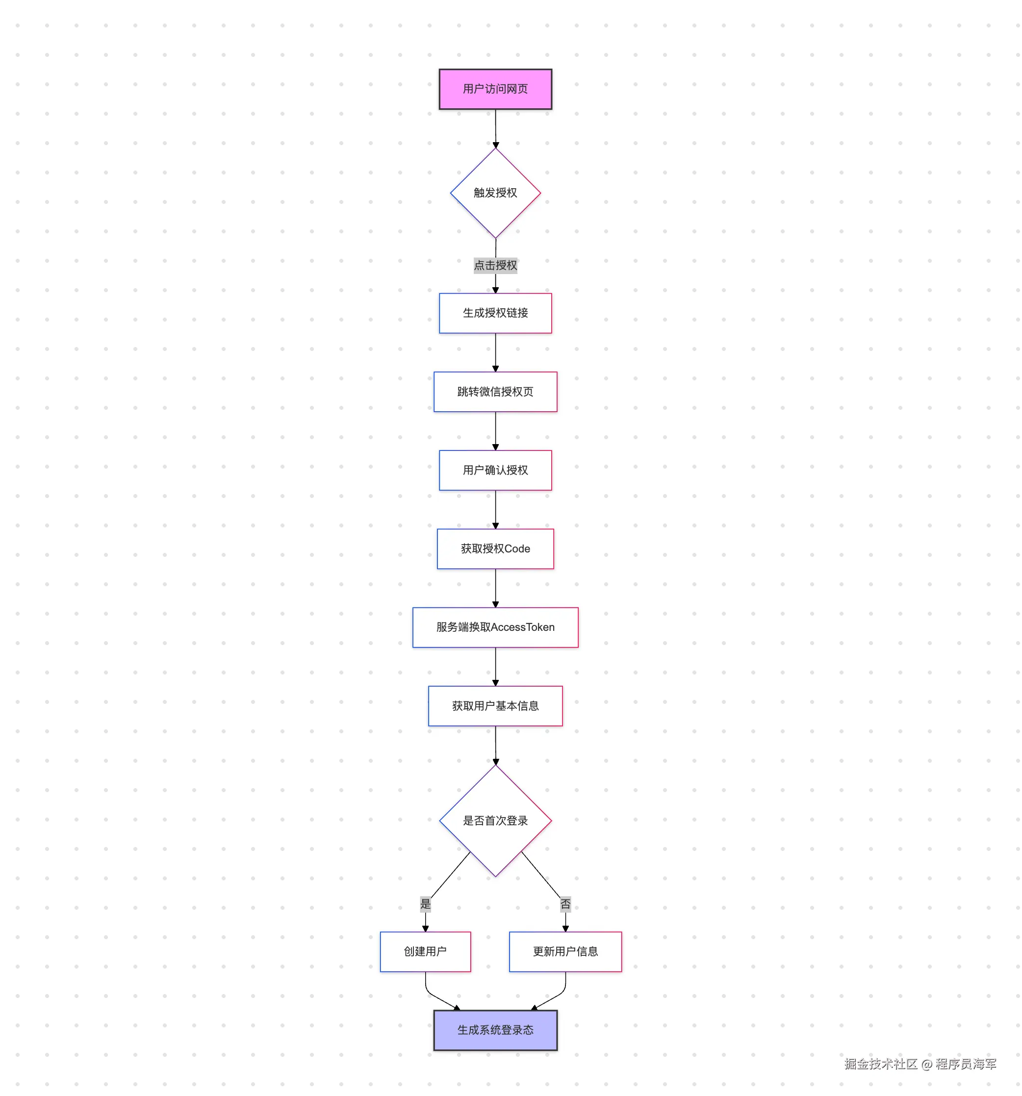
微信网页授权(OAuth 2.0)
网页授权是通过微信官方提供的OAuth2.0认证方式,使第三方网站或应用能够获取用户基本信息,实现用户身份识别。


授权流程
- 发起授权
- 用户点击登录/授权按钮
- 生成授权链接
- 跳转至微信授权页面
- 用户确认
- 用户选择是否授权
- 确认后获取临时授权码
code
- 换取 Access Token
- 服务端使用
code换取access_token - 获取用户的
openid和access_token
- 服务端使用
- 获取用户信息
- 使用
access_token和openid - 调用微信接口获取用户详细信息
- 使用
- 系统内部处理
- 创建或更新用户信息
- 生成系统内部登录态
import { Injectable } from '@nestjs/common';
import { HttpService } from '@nestjs/axios';
import { firstValueFrom } from 'rxjs';
// 用户授权信息接口定义
interface WechatUserInfo {
openid: string; // 用户唯一标识
nickname: string; // 用户昵称
sex: number; // 用户性别
province: string; // 省份
city: string; // 城市
country: string; // 国家
headimgurl: string; // 头像地址
privilege: string[]; // 用户特权信息
unionid?: string; // 开放平台唯一标识
}
@Injectable()
export class WebAuthService {
constructor(private readonly httpService: HttpService) {}
// 生成授权链接
generateAuthUrl(redirectUri: string, scope: 'snsapi_base' | 'snsapi_userinfo' = 'snsapi_userinfo') {
const baseUrl = 'https://open.weixin.qq.com/connect/oauth2/authorize';
const params = new URLSearchParams({
appid: process.env.WECHAT_APPID,
redirect_uri: redirectUri,
response_type: 'code',
scope: scope,
state: 'STATE#wechat_redirect' // 自定义参数,用于回传
});
return `${baseUrl}?${params}#wechat_redirect`;
}
// 获取 Access Token
async getAccessToken(code: string) {
const url = 'https://api.weixin.qq.com/sns/oauth2/access_token';
try {
const response = await firstValueFrom(
this.httpService.get(url, {
params: {
appid: process.env.WECHAT_APPID,
secret: process.env.WECHAT_APPSECRET,
code: code,
grant_type: 'authorization_code'
}
})
);
return response.data;
} catch (error) {
throw new Error('获取 Access Token 失败');
}
}
// 获取用户信息
async getUserInfo(accessToken: string, openid: string): Promise<WechatUserInfo> {
const url = 'https://api.weixin.qq.com/sns/userinfo';
try {
const response = await firstValueFrom(
this.httpService.get(url, {
params: {
access_token: accessToken,
openid: openid,
lang: 'zh_CN'
}
})
);
return response.data;
} catch (error) {
throw new Error('获取用户信息失败');
}
}
}
微信开放平台授权

特点:
- 适用于第三方应用
- 支持移动应用、网站应用等
- 需要开发者资质认证
import { Injectable } from '@nestjs/common';
import { HttpService } from '@nestjs/axios';
import { firstValueFrom } from 'rxjs';
// 定义开放平台授权响应接口
interface OpenPlatformAuthResponse {
access_token: string; // 接口调用凭证
expires_in: number; // access_token 过期时间
refresh_token: string; // 刷新 token
openid: string; // 授权用户唯一标识
scope: string; // 用户授权的作用域
unionid: string; // 开放平台唯一标识
}
@Injectable()
export class OpenPlatformAuthService {
constructor(private readonly httpService: HttpService) {}
/**
* 获取 access_token
* @param code 授权码
* @returns 授权响应信息
*/
async getAccessToken(code: string): Promise<OpenPlatformAuthResponse> {
// 微信获取 access_token 的接口地址
const url = 'https://api.weixin.qq.com/sns/oauth2/access_token';
try {
// 使用授权码换取 access_token
const response = await firstValueFrom(
this.httpService.get(url, {
params: {
// 从环境变量读取开放平台 AppID
appid: process.env.OPEN_PLATFORM_APPID,
// 从环境变量读取开放平台密钥
secret: process.env.OPEN_PLATFORM_APPSECRET,
// 授权码
code: code,
// 授权类型,固定值
grant_type: 'authorization_code'
}
})
);
return response.data;
} catch (error) {
// 捕获并抛出授权失败的错误
throw new Error('开放平台授权失败');
}
}
/**
* 刷新 access_token
* @param refreshToken 刷新 token
* @returns 新的授权信息
*/
async refreshAccessToken(refreshToken: string) {
// 微信刷新 access_token 的接口地址
const url = 'https://api.weixin.qq.com/sns/oauth2/refresh_token';
try {
// 使用 refresh_token 换取新的 access_token
const response = await firstValueFrom(
this.httpService.get(url, {
params: {
// 开放平台 AppID
appid: process.env.OPEN_PLATFORM_APPID,
// 授权类型,固定值
grant_type: 'refresh_token',
// 用于刷新的 token
refresh_token: refreshToken
}
})
);
return response.data;
} catch (error) {
// 捕获并抛出刷新 Token 失败的错误
throw new Error('刷新 Token 失败');
}
}
}
企业微信授权
企业微信授权是针对企业内部应用和员工的身份认证机制,提供更严格和精细的权限控制。


特点:
- 主要面向企业内部应用
- 更强的权限控制
- 安全性更高
授权流程
- 发起授权
- 员工访问企业内部应用
- 触发登录机制(扫码/输入)
- 生成企业微信授权链接
- 身份验证
- 跳转企业微信登录页
- 员工确认身份
- 获取临时授权码
- 换取用户信息
- 服务端使用
code换取用户标识 - 获取
userid - 调用接口获取用户详细信息
- 服务端使用
- 系统内部处理
- 验证员工身份
- 检查权限状态
- 生成系统内部登录态
import { Injectable } from '@nestjs/common';
import { HttpService } from '@nestjs/axios';
import { firstValueFrom } from 'rxjs';
// 定义企业微信授权响应接口
interface EnterpriseWechatAuthResponse {
access_token: string; // 企业接口调用凭证
expires_in: number; // access_token 过期时间
user_ticket?: string; // 用户票据(可选)
user_info?: {
userid: string; // 企业成员 ID
name: string; // 成员名称
department: number[]; // 部门 ID 列表
};
}
@Injectable()
export class EnterpriseWechatAuthService {
constructor(private readonly httpService: HttpService) {}
/**
* 获取企业微信用户信息
* @param code 临时授权码
* @returns 用户信息和 access_token
*/
async getUserInfo(code: string): Promise<EnterpriseWechatAuthResponse> {
// 获取企业 access_token 的接口地址
const tokenUrl = 'https://qyapi.weixin.qq.com/cgi-bin/gettoken';
// 获取用户信息的接口地址
const userInfoUrl = 'https://qyapi.weixin.qq.com/cgi-bin/user/getuserinfo';
// 第一步:获取企业 access_token
// 需要使用企业 ID 和应用的秘钥
const tokenResponse = await firstValueFrom(
this.httpService.get(tokenUrl, {
params: {
// 从环境变量读取企业 ID
corpid: process.env.ENTERPRISE_CORPID,
// 从环境变量读取企业应用秘钥
corpsecret: process.env.ENTERPRISE_CORPSECRET
}
})
);
// 从响应中提取 access_token
const accessToken = tokenResponse.data.access_token;
// 第二步:使用 access_token 和临时授权码获取用户信息
const userInfoResponse = await firstValueFrom(
this.httpService.get(userInfoUrl, {
params: {
// 企业 access_token
access_token: accessToken,
// 临时授权码
code: code
}
})
);
return userInfoResponse.data;
}
}
各个平台授权小结
| 授权类型 | 个人是否可用 | 是否收费 | 主要适用场景 |
|---|---|---|---|
| 网页授权 | 是 | 免费 | 网站、H5应用 |
| 小程序授权 | 是 | 免费 | 小程序登录、开放平台 |
| 公众号授权 | 部分可用 | 免费+增值服务 | 公众号相关应用(服务号、订阅号) |
| 企业微信 | 否 | 有费用 | 企业内部协作 |












没有回复内容