面试求职: 「面试试题小程序」 ,内容涵盖 测试基础、Linux操作系统、MySQL数据库、Web功能测试、接口测试、APPium移动端测试、Python知识、Selenium自动化测试相关、性能测试、性能测试、计算机网络知识、Jmeter、HR面试,命中率杠杠的。(大家刷起来…)
最近收到了很多粉丝的简历。发现有一些老铁的简历写得不是很好看。但是仔细聊过之后发现,这些人其实技术蛮厉害的,只是不知道该如何写在简历上,不懂得“包装”自己。
小编从业8年多,资深测试(亲自招聘入职了100+多人,面试了千余人,也看过1w+份简历)今天简单聊一聊 如何准备简历,才能获得更多更好的面试机会。
现在就业形势不太好,希望本文能大家带来帮助。
文章的最后会提供一些「 优质简历案例 & 模板 」供大家参考~
面试之前你需要准备:

简历的重要性
一份好的简历不仅容易通过HR的筛选,获得更多的邀约,且在面试时也便于自己发挥所长。简历的样式真非常重要!起码要让面试官有看下去的欲望。
下面是我收集的一些还不错的简历模板(供参考):

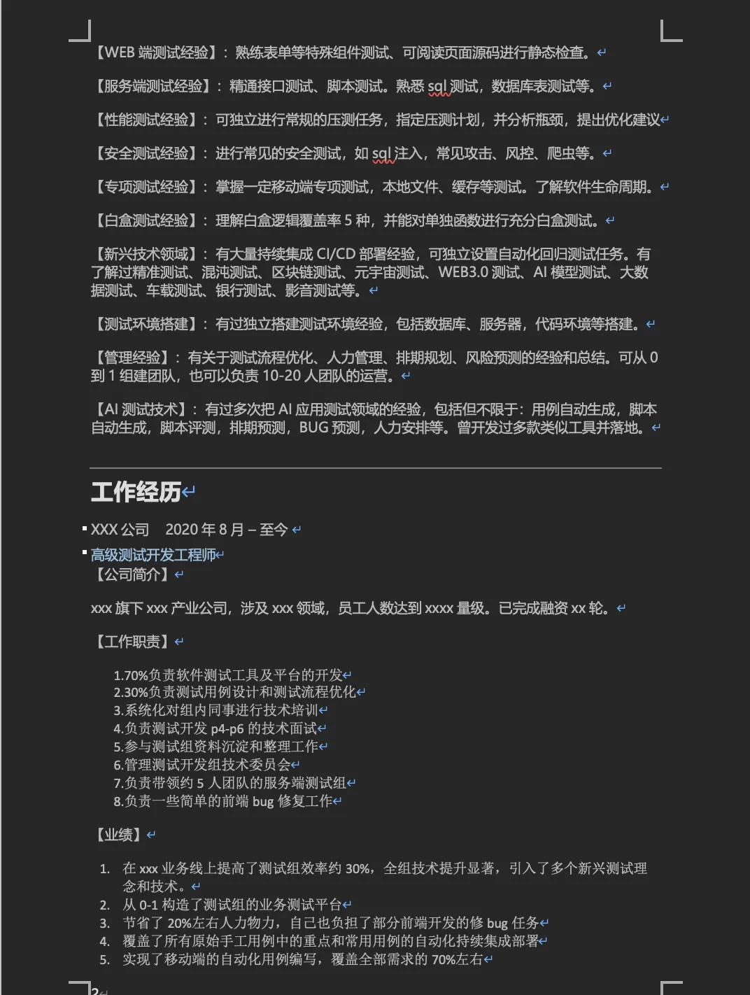
下方我写的一份模版,大家可以借鉴内容,措辞改一下,只要注意段落顺序和内容即可!
简历截图如下,wrod文档截图
下面只做部分展示:




以上简历模板,均为免费分享
既有适合小白学习的视频教程,也有适合3年以上经验的小伙伴深入学习提升的进阶教程,基本涵盖了95%以上测试工程师的知识点。
另外,有些小伙伴可能确实项目经验不多或者不知如何包装简历,如果你也有此类困惑,也可以把简历发给我,我会以面试官的角度来帮你润色简历,以及职业规划。
最近很多朋友都在说今年的互联网行情不好,面试很难,所以我创建了一个交流群:748833197,希望优秀的软件测试宝子们都可以聚集在一起,大家可以一起解决软件测试难题、面试难题、以及工作上的问题、以及利用这次机会提升自己的能力!!!











没有回复内容