场景
我们之前已经基于之前大模型同一会话进行过需求评审,在研发设计完成数据模型后,导出数据库设计DDL文件,上传到AI平台进行下一步评审。
实践
groupbuy.txt文件是我们数据库设计SQL脚本文件
提示词1
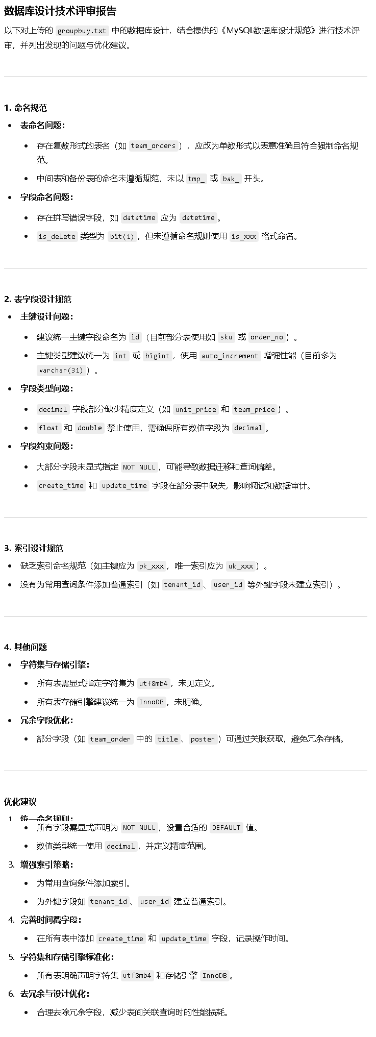
您是软件工程专家,我刚刚上传 数据库设计DDL 文件 {groupbuy.txt},请结合以上需求与原型,对数据库表结构设计进行评审反馈建议,参考: 数据模型评审 {实体完整性:检查是否所有实体都已正确定义,并且主键和外键关系正确无误。属性完整性:确保每个属性的数据类型、长度和约束(如非空、唯一性)都符合业务需求。关系完整性:检查实体之间的关系是否正确,包括一对一、一对多、多对多关系}
通义千问
这些建议还是比较中肯
提示词2
您是数据库设计专家,请按我提供 《MySQL数据库设计规范》,结合以上功能列表,需求描述与原型 对文件{groupbuy.txt} 中的数据库设计再次进行评审:
MySQL数据库设计规范
{以下所有规范会按照【高危】、【强制】、【建议】三个级别进行标注,遵守优先级从高到低。对于不满足【高危】和【强制】两个级别的设计,DBA将强制打回要求修改。
1.一般命名规则
【强制】使用小写,有助于提高打字速度,避免因大小写敏感而导致的错误。
【强制】没有空格,使用下划线代替。
【强制】名称中没有数字,只有英文字母。
【强制】有效的可理解的名称。
【强制】名称应该是自我解释的。
【强制】名称不应超过 32 个字符。
2.库命名
【强制】使用单数。
【强制】库的名称格式:业务系统名称_子系统名。
【强制】一般分库名称命名格式是库通配名_编号,编号从 0 开始递增,比如 northwind_001,以时间进行分库的名称格式是库通配名_时间。
【强制】创建数据库时必须显式指定字符集,并且字符集只能是 utf8 或者 utf8mb4。
3.表命名
【强制】使用单数。
【强制】相关模块的表名与表名之间尽量体现 join 的关系,如 user 表和 user_login 表。
【强制】创建表时必须显式指定字符集为 utf8 或 utf8mb4。
【强制】创建表时必须显式指定表存储引擎类型,如无特殊需求,一律为 InnoDB。当需要使用除 InnoDB/MyISAM/Memory 以外的存储引擎时,必须通过 DBA 审核才能在生产环境中使用。因为 InnoDB 表支持事务、行锁、宕机恢复、MVCC 等关系型数据库重要特性,为业界使用最多的 MySQL 存储引擎。而这是其它大多数存储引擎不具备的,因此首推 InnoDB。
【强制】建表必须有 comment。
【强制】关于主键:(1) 命名为 id,类型为 int 或 bigint,且为 auto_increment;(2) 标识表里每一行主体的字段不要设为主键,建议设为其它字段如 user_id,order_id等,并建立 unique key 索引。因为如果设为主键且主键值为随机插入,则会导致 InnoDB 内部 page 分裂和大量随机 I/O,性能下降。
【建议】核心表(如用户表,金钱相关的表)必须有行数据的创建时间字段 create_time 和最后更新时间字段 update_time,便于排查问题。
【建议】表中所有字段必须都是 NOT NULL 属性,业务可以根据需要定义 DEFAULT 值。因为使用 NULL 值会存在每一行都会占用额外存储空间、数据迁移容易出错、聚合函数计算结果偏差等问题。
【建议】建议对表里的 blob、text 等大字段,垂直拆分到其它表里,仅在需要读这些对象的时候才去 select。
【建议】反范式设计:把经常需要 join 查询的字段,在其它表里冗余一份。如 username 属性在 user_account,user_login_log 等表里冗余一份,减少 join 查询。
【强制】中间表用于保留中间结果集,名称必须以 tmp_ 开头。备份表用于备份或抓取源表快照,名称必须以 bak_ 开头。中间表和备份表定期清理。
【强制】对于超过 100W 行的大表进行 alter table,必须经过 DBA 审核,并在业务低峰期执行。因为 alter table 会产生表锁,期间阻塞对于该表的所有写入,对于业务可能会产生极大影响。
【强制】表达是与否概念的字段,必须使用 is_xxx 的方式命名,数据类型是 unsigned tinyint( 1 表示是,0 表示否)。说明 : 任何字段如果为非负数,必须是 unsigned。正例 : 表达逻辑删除的字段名 is_deleted,1 表示删除,0 表示未删除。
【强制】表名、字段名必须使用小写字母或数字,禁止出现数字开头,禁止两个下划线中间只出现数字。数据库字段名的修改代价很大,因为无法进行预发布,所以字段名称需要慎重考虑。正例 : getter_admin,task_config,level3_name反例 : GetterAdmin,taskConfig,level_3_name
强制】表名不使用复数名词。说明 : 表名应该仅仅表示表里面的实体内容,不应该表示实体数量,对应于 DO 类名也是单数形式,符合表达习惯。
【强制】禁用保留字,如 desc、range、match、delayed 等,请参考 MySQL 官方保留字。
【强制】主键索引名为 pk_字段名;唯一索引名为 uk_字段名;普通索引名则为 idx_字段名。说明 : pk_ 即 primary key;uk_ 即 unique key;idx_ 即 index 的简称。
【强制】小数类型为 decimal,禁止使用 float 和 double。说明 : float 和 double 在存储的时候,存在精度损失的问题,很可能在值的比较时,得到不正确的结果。如果存储的数据范围超过 decimal 的范围,建议将数据拆成整数和小数分开存储。
【强制】如果存储的字符串长度几乎相等,使用 char 定长字符串类型。【强制】varchar 是可变长字符串,不预先分配存储空间,长度不要超过 5000,如果存储长度大于此值,定义字段类型为 text,独立出来一张表,用主键来对应,避免影响其它字段索引效率。
【建议】表的命名最好是加上“业务名称_表的作用”。正例 : tiger_task / tiger_reader / mpp_config
【建议】库名与应用名称尽量一致。
【建议】如果修改字段含义或对字段表示的状态追加时,需要及时更新字段注释。
【建议】字段允许适当冗余,以提高查询性能,但必须考虑数据一致。冗余字段应遵循: 1)不是频繁修改的字段。 2)不是 varchar 超长字段,更不能是 text 字段。正例 : 商品类目名称使用频率高,字段长度短,名称基本一成不变,可在相关联的表中冗余存 储类目名称,避免关联查询。
【建议】单表行数超过 500 万行或者单表容量超过 2GB,才推荐进行分库分表。说明 : 如果预计三年后的数据量根本达不到这个级别,请不要在创建表时就分库分表。
【建议】合适的字符存储长度,不但节约数据库表空间、节约索引存储,更重要的是提升检索速度。
4.字段命名
【建议】尽可能选择短的或一两个单词。
【强制】避免使用保留字作为字段名称:order,date,name 是数据库的保留字,避免使用它。可以为这些名称添加前缀使其易于理解,如 user_name,signup_date 等。
【强制】避免使用与表名相同的字段名,这会在编写查询时造成混淆。
【强制】在数据库模式上定义外键。
【强制】避免使用缩写或基于首字母缩写词的名称。
【强制】外键列必须具有表名及其主键,例如:blog_id 表示来自表博客的外键 id。}
通义千问
这些建议还是比较细致, 实际情况下,我们可以根据公司自己 数据库设计要求的规范,更新提示词中的规则。
ChatGPT4-o
进一步追问 数据库设计与需求功能一致性
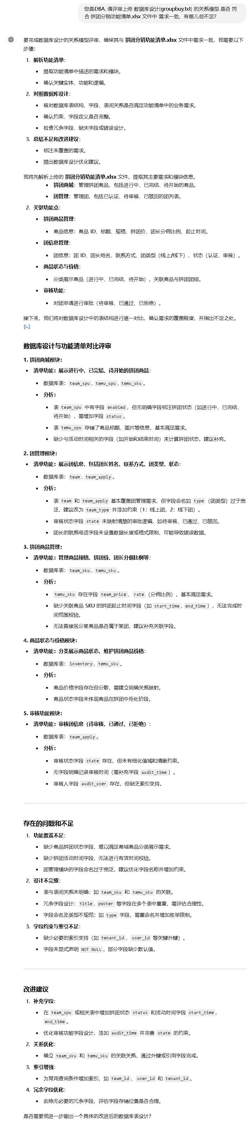
您是DBA, 请评审上传 数据库设计{groupbuy.txt} 的关系模型 是否 符合 拼团分销功能清单.xlsx 文件中 需求一致,有哪儿些不足?
如果有PRD或SRS文档效果评审结果更准确
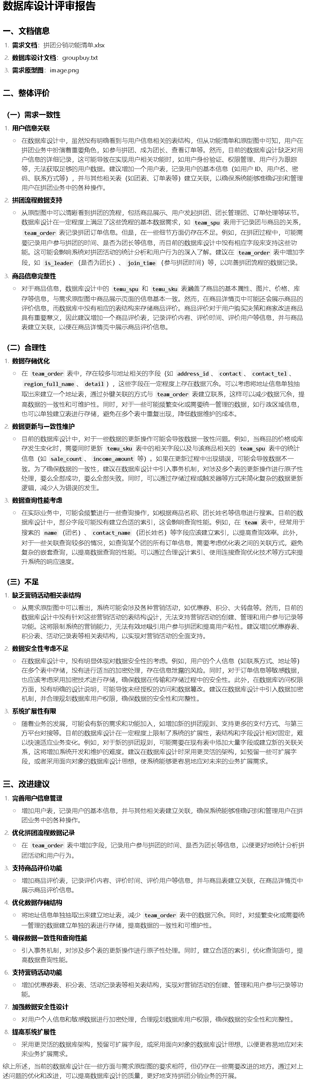
您是QA,请根据我上传的需求原型设计图片,结合需求功能列表,对于数据库设计文件{groupbuy.txt}再次评审,反馈技术评审报告
豆包
提示词
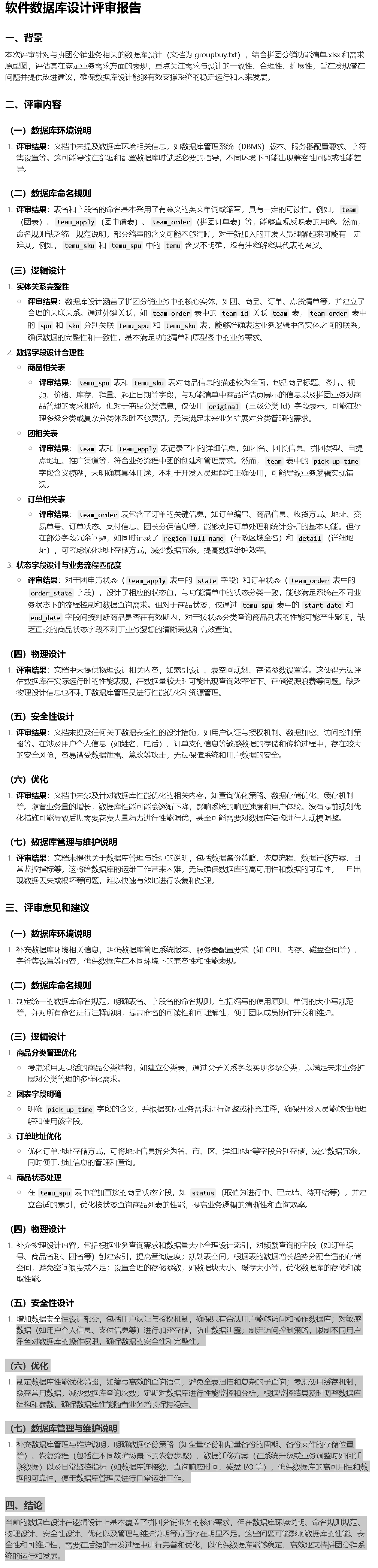
您是软件QA专家, 请评审上传 数据库设计{groupbuy.txt} 的关系模型 是否 符合 拼团分销功能清单.xlsx 文件, 理解原型设计图中业务需求,判断需求一致性,合理性,有哪儿些不足,输出数据库设计评审报告。
包含评审报告模板
您是软件QA专家, 请评审上传 数据库设计{groupbuy.txt} 的关系模型 是否 符合 拼团分销功能清单.xlsx 文件, 理解原型设计图中业务需求,判断需求与设计一致性,合理性,扩展性, 包含具体有哪儿些不足,输出数据库设计评审报告。
{软件数据库设计评审报告
一、背景
本报告旨在对软件数据库设计进行评审,确保数据库设计满足系统需求,结构合理,并具备可维护性、可扩展性、可靠性和安全性等特点。
二、评审内容
本次评审的数据库设计包括但不限于以下方面:
数据库环境说明
数据库的命名规则
逻辑设计
物理设计
安全性设计
优化
数据库管理与维护说明
三、评审标准
评审将依据以下标准进行:
正确性、完整性、一致性
安全性
“时-空”效率
四、评审结果
经过全面评审,得出以下结论:
数据库环境说明:[具体评审结果]
数据库命名规则:[具体评审结果]
逻辑设计:[具体评审结果]
物理设计:[具体评审结果]
安全性设计:[具体评审结果]
优化:[具体评审结果]
数据库管理与维护说明:[具体评审结果]
五、评审意见和建议
[具体建议和意见]
六、结论
[综合评审结果,得出的结论] }
自动化评审
基本思路是基本思路:
1)CI工具拉取GIT中PDM文件
2)生成SQL文件到临时目录
3)提交git commit
4)发起merge request
5)可提前准备好需求文档相关, 大模型对merge request的diff进行review
6)产出review结果到merge request评论中
7)评审人 辅助决策是否通过pass
可以参考的数据库设计规范
阿里JAVA开发手册
https://developer.aliyun.com/ebook/386
MySQL 数据库设计规范
总结
- 提高评审效率:
- AI能够自动提取关键信息,快速生成评审报告,大大缩短了评审周期。
- AI还能通过实时监测和智能化建议,帮助评审人员更快地发现问题并作出决策。
- 增强评审准确性:
- AI基于大数据和机器学习算法,能够更准确地分析数据库设计的优缺点,提供更有针对性的建议。
- AI还能通过比对和分析历史数据,发现潜在的缺陷和风险,提高评审的准确性。
- 保障数据安全与隐私:
- AI通过对异常数据的分析和检测,可以及时发现潜在的安全隐患,提高数据的安全性。
- AI还能通过数据加密、访问控制等技术手段,保障数据的隐私性。
- 推动数据库设计的创新与发展:
- AI的引入为数据库设计评审带来了新的思路和方法,推动了数据库设计的创新与发展。
- AI还能通过不断学习和优化,提高数据库设计的水平和质量。
So,基于AI辅助数据库设计评审的场景广泛且意义重大,它不仅提高了评审效率和准确性,还保障了数据的安全与隐私,推动了数据库设计的创新与发展。
今天先到这儿,希望对云原生,技术领导力, 企业管理,系统架构设计与评估,团队管理, 项目管理, 产品管理,信息安全,团队建设 有参考作用 , 您可能感兴趣的文章:
构建创业公司突击小团队
国际化环境下系统架构演化
微服务架构设计
视频直播平台的系统架构演化
微服务与Docker介绍
Docker与CI持续集成/CD
互联网电商购物车架构演变案例
互联网业务场景下消息队列架构
互联网高效研发团队管理演进之一
消息系统架构设计演进
互联网电商搜索架构演化之一
企业信息化与软件工程的迷思
企业项目化管理介绍
软件项目成功之要素
人际沟通风格介绍一
精益IT组织与分享式领导
学习型组织与企业
企业创新文化与等级观念
组织目标与个人目标
初创公司人才招聘与管理
人才公司环境与企业文化
企业文化、团队文化与知识共享
高效能的团队建设
项目管理沟通计划
构建高效的研发与自动化运维
某大型电商云平台实践
互联网数据库架构设计思路
IT基础架构规划方案一(网络系统规划)
餐饮行业解决方案之客户分析流程
餐饮行业解决方案之采购战略制定与实施流程
餐饮行业解决方案之业务设计流程
供应链需求调研CheckList
企业应用之性能实时度量系统演变
如有想了解更多软件设计与架构, 系统IT,企业信息化, 团队管理 资讯,请关注我的微信订阅号:
作者:Petter Liu
出处:http://www.cnblogs.com/wintersun/
本文版权归作者和博客园共有,欢迎转载,但未经作者同意必须保留此段声明,且在文章页面明显位置给出原文连接,否则保留追究法律责任的权利。 该文章也同时发布在我的独立博客中-Petter Liu Blog。




















没有回复内容