目录
- 10.1 管理基础
- 10.1.1 基本概念:项目进度计划
- 10.1.2 项目进度管理新实践
- 具有未完项的选代型进度计划
- 适用于
- 步骤
- 按需进度计划
- 来源
- 特点
- 适用于
- 具有未完项的选代型进度计划
- 10.2 项目进度管理过程
-
- 10.2.1 过程概述
- 10.2.2 项目进度管理过程
- 10.2.3 裁剪考虑因素(了解)
- 10.2.4 在敏捷或适应型环境中需要考虑的因素(了解)
-
- 10.3 规划进度管理
- 10.3.1 课程目标
- 10.3.2 过程定义:规划进度管理
- 10.3.3 数据流向图
- 10.3.4 ITTO
- 1.输入
- 项目章程
- 项目管理计划
- 事业环境因素
- 组织过程资产
- 2.工具与技术
- 专家判断
- 数据分析
- 会议
- 3.输出
- 进度管理计划
- 1.输入
- 核心知识整理
- 10.4 定义活动
- 10.4.1 课程目标
- 10.4.2 过程定义:定义活动
- 10.4.2.1 活动
- 10.4.2.2 里程碑
- 10.4.3 数据流向图
- 10.4.4 ITTO
- 1.输入
- 项目管理计划
- 事业环境因素
- 组织过程资产
- 2.工具与技术
- 分解
- 滚动式规划
- 专家判断
- 会议
- 3.输出
- 活动清单
- 活动属性
- 里程碑清单
- 变更请求
- 项目管理计划更新
- 1.输入
- 核心知识整理
- 10.5 排列活动顺序
- 10.5.1 课程目标
- 10.5.2 过程定义 :排列活动顺序
- 10.5.3 数据流向图
- 10.5.4 ITTO
- 1.输入
- 项目管理计划
- 项目文件
- 事业环境因素、组织过程资产
- 2.工具与技术
- 紧前关系绘图法
- PDM图中的节点表示
- 箭线图法
- 箭线图基本原则
- 箭线图中的虚活动 ( Dummy Activity )
- 确定和整合依赖关系
- 提前量和滞后量
- 项目管理信息系统(PMIS)
- 紧前关系绘图法
- 3.输出
- 项目进度网络图
- 项目文件更新
- 1.输入
- 核心知识整理
- 10.6 估算活动持续时间
- 10.6.1 课程目标
- 10.6.2 过程定义:估算活动持续时间
- 定义
- 作用
- 时机
- 依据的信息
- 其他因素
- 10.6.3 数据流向图
- 10.6.4 ITTO
- 1.输入
- 项目管理计划
- 项目文件
- 事业环境因素
- 组织过程资产
- 2.工具与技术
- 专家判断
- 类比估算
- 参数估算
- 三点估算
- 自下而上估算
- 数据分析
- 备选方案分析
- 储备分析
- 应急储备
- 管理储备
- 决策
- 会议 ( 了解即可 )
- 3.输出
- 持续时间估算
- 估算依据
- 项目文件更新
- 1.输入
- 核心知识整理
- 10.7 制订进度计划
- 10.7.1 课程目标
- 10.7.2 过程定义:制定进度计划
- 定义
- 作用
- 时机
- 10.7.3 数据流向图
- 10.7.4 ITTO
- 1. 输入
- 项目文件
- 项目管理计划
- 协议
- 事业环境因素
- 组织过程资产
- 2.工具与技术
- 进度网络分析
- 关键路径法
- 关键路径
- 次关键路径
- 总浮动时间
- 例题 : 总浮动时间
- 自由浮动时间
- 例题 : 自由浮动时间
- 计算: 正推逆推法
- 计算: 总浮动时间
- 计算: 自由浮动时间
- 资源优化
- 资源平衡
- 资源平滑
- 数据分析
- 假设情景分析
- 模拟
- 提前量和滞后量
- 项目管理信息系统( PMIS )
- 进度压缩(重要)
- 赶工
- 快速跟进
- 计划评审技术
-
- 计算: 正态分布
-
- 敏捷发布规划
- 3.输出
- 进度基准
- 内容
- 作用
- 位置
- 项目进度计划
- 里程碑图
- 横道图
- 网络图
- 项目进度网络图
- 时标图
- 计算: 时标图需要绘画
- 进度数据
- 项目日历
- 变更请求
- 项目管理计划更新
- 项目文件更新
- 进度基准
- 1. 输入
- 核心知识整理
- 10.8 控制进度
- 10.8.1 课程目标
- 10.8.2 过程定义:控制进度
-
- 定义
- 作用
- 时机
-
- 10.8.3 数据流向图
- 10.8.4 ITTO
- 1.输入
- 项目管理计划
- 项目文件
- 工作绩效数据
- 组织过程资产
- 2.工具与技术
- 数据分析
- 选代燃尽图
- 偏差分析
- 其他技术
- 其他工具与技术
- 数据分析
- 3.输出
- 工作绩效信息
- 进度预测
- 变更请求
- 项目管理计划更新
- 项目文件更新
- 1.输入
- 核心知识整理
- 单词
综述
- 项目进度管理在整个十个知识领域里难度是比较大的,涉及到一些具体的技术(比如:网络图,需要掌握PDM紧前关系绘图法,界限图,实标网络图,进度压缩技术,赶工快速跟进,关键路径).
什么是进度管理?(项目进度管理知识领域是干什么的?)
- 项目进度管理是为了保证项目按时完成,对项目所需的各个过程进行管理。(为了保证项目按时完成所做的工作,过程都属于进度管理.)
项目进度管理概述
- 进度管理就是在工作分解结构的基础上,针对工作分解结构的最底层一工作包进一步细化列出为完成项目而必须进行的全部活动,然后再分析这些活动之间的逻辑关系,排列活动次序,估算各活动的工期,制定项目进度计划,并在执行过程中加以控制,管理进度基准变更.(所有的项目必须有一个WBS,必须把项目范围分解成WBS,WBS的最底层叫工作包,实际上在进度管理中还要继续把工作包分解成活动,要识别活动和活动之间顺序,找到逻辑关系,画出一张很重要的网络图,再估算每一个活动的持续时间,才能对整个所有活动(每个活动什么时候开始,什么时候结束)确定时间,才能形成非常重要的一个计划叫项目的进度计划,在所有项目里边进度计划也是非常重要的.
进度管理就是在工作分解结构WBS的基础之上,进行下边更重要的分解或者估算,另外进度管理计划就是项目进度管理,这个知识领域最后有一个过程要对整个项目的进度变更加以控制.)
10.1 管理基础
- 第一个10.1是项目进度管理的一些基本概念
- 第二节就是关于进度管理的六个过程的概要介绍
- 从10.3到10.8六个小节要重点学习的进度管理的六个过程
10.1.1 基本概念:项目进度计划
- 项目进度计划提供了项目的详尽计划,说明项目如何以及付时交付项目范围中定义的产品、服务和成果,是一种用于沟通和管理干系人期望的工具,为绩效报告提供依据。(进度的规划都是围绕着如何产生这个进度计划,进度计划也叫项目的进度表,提供了项目的详尽计划,说明项目如何以及核实交付项目范围中定义的产品,实际上就是每一个活动什么时候开始什么时候结束,整个项目何时交付产品才能够知道,使用进度计划跟所有的干系人进行沟通,告诉他们项目进度如何安排,在提交进度工作绩效报告的时候,进度也是其中非常重要的一个环节.)
解析
- 图片解析: 项目经理领着团队成员编制进度计划的步骤,第一步要选择合适的进度计划编织方法,主流的就是关键路径法,一般只要不是敏捷项目,只要是传统的基于过程的项目,基本上都是使用关键路径法
第二步要把项目里的各种数据包括分解出来的每个活动,每个活动的开始时间,每个活动的持续时间,每个活动需要的资源,活动之间依赖关系以及其他因素,都输入到进度计划编制工具,一般来讲
进度计划编制工具会自动的帮你创建一个进度模型,实际上进度模型直接会产生进度计划,在你需要的时候,可以从刚才这个软件里或者进度模型里,导出你需要的进度计划.
提示 : 应在整个项目期间保持项目进度计划的灵活性,并根据知识,风险理解程度和增值活动等情况的改变对其进行调整.(进度计划是细节的计划,不是一蹴而就的,要在整个项目期间保持灵活性,灵活性就是可以不断的更新得到新的一些信息,不断细化之后,可以修改进度计划.)
10.1.2 项目进度管理新实践
具有未完项的选代型进度计划
解析
敏捷项目环境下如何进行进度的规划
-
**用户故事–产品未完项 : **未完项的迭代性进度计划,是在敏捷项目里才经常用到的一个概念,再进度计划涉及到,敏捷项目里的项目开发方式,跟传统项目完全不一样,范围管理是收集需求,需求形成需求文件是传统项目,如果是敏捷项目,需求是以用户故事的形式来表达的,用户故事就是以用户使用者的角度,如何去使用系统的一个功能,或者一个特性编写的用户故事,不涉及任何技术的细节,每个用户故事都给用户带来价值,用敏捷项目这种方式来表达,那其实用户故事最后叫追加进产品未完项,敏捷里边通常使用产品未完项来帮助制定记录计划.
-
**迭代未完项 : **敏捷项目里一般把整个项目周期分成了很多次,短周期叫迭代(比如:四周甚至两周一次迭代),产品未完项就是整个产品要提供哪些功能(比如:50个功能,但是这次迭代只能做5个功能,所以把5个这功能点或者5个用户故事放到这次迭代里,成为这次迭代的未完项(未完项其实就代办项,就是准备做的用户故事叫未完项.)).
-
**迭代 : ** 迭代(比如:4周一次迭代,最后交付5个用户故事,下一次迭代再从产品未完项,再找出优先级高的5个或者4个或者6个用户故事作为迭代未完项,在这次迭代里完成.
-
**未完项 : ** 就是敏捷性项目,使用的是迭代型的进度计划,一个概念就叫未完项或者是产品未完项或者是迭代未完项
适用于
- 向客户交付增量价值(使用未完项的这种迭代型进度计划适合于增量的(就是向客户交付增量的价值))
- 多个团队并行开发大量内部关联较小的功能(如果团队特别多,多个小团队并行开发,并且并行开发大量的小功能,这种是可以的,小功能就叫未完项)
- 其他采用适应型开发生命周期的项目(可以用未完项)
步骤
-
使用用户故事表达需求,整个项目的需求集合形成产品未完项
-
按优先级排序并优化用户故事
-
每次选代从产品未完项中挑选一些用户故事作为选代未完项
-
在规定的时间盒内开发产品功能( 即 : 把选代未完项变为可交付成果 )
不管是产品未完项还是迭代未完项都要进行排序,每次迭代到底把哪几个用户故事纳入进来,都是根据产品未完项里排序靠前的用户故事,把它拽出来.
按需进度计划
来源
- 来自精益生产中的约束理论和和拉式进度规划,通常用于看板技术,根据团队的交付能力来限制团队正在开展的工作.(精益最开始就是来自于丰田,丰田精益体系,后来引入到软件开发里.
看板就是就是直观的把项目里,每个任务到什么程度了,把它展现出来就是看板.(看板是日文,类似于中国能看到一块显示板,笔者认为用”牌面”形容更恰当))
特点
- 不依赖于事先为产品开发或产品增量制定进度计划,而是在资源可用时立即从未完项中拉取任务并执行.(在每天早晨,每天都可以排今天的要做哪些任务,当天排就可以,决定做的内容直接拉进来,拉到代办任务任务里,今天就可以执行,支持敏捷环境下增量开发的,叫按需进度计划.)
适用于
-
在运营或持续环境中以增量方式研发产品,且任务的规模或范围相对类似
-
可以按照规模或范围对任务进行组合的项目
示例:看板技术中进行按需进度规划
解析
看板技术
-
上图解析: 比如7个人组成的团队把所有的大家看到看板(一个白板),绿色的报事贴就是任务,每一天来看有若干个任务,任务栏7个任务还没有人领,没有进入开发环节,分析阶段有四个任务在做,开发阶段有四个任务,测试有两个,部署有一个任务现在正在做,不同的任务是由不同团队正在做,今天决定是做系统分析的团队成员,另外4个团队成员在手里都有任务,你主动的从地方就是未完项或者代办任务从里边拉出来一个优先级比较高,并且你有能力做的一个任务,拉进分析里边,所以这是一种拉式的技术,就是按需规划,部署也是这样.
-
优点: 通过这种技术所有人都可以明确的看到每一个任务执行的状态,并且每个人都可以领任务,按区规划好,这属于新的一个趋势.
-
笔者认为: 不就是游戏大厅里的公会接任务模式,整个看板这蹩脚的伯来词,不如叫大厅任务告示板,大家都明白.
10.2 项目进度管理过程
10.2.1 过程概述
-
项目进度管理过程包括:
-
规划进度管理:为了规划、编制、管理、执行和控制项目进度,制定政策、程序和文档
-
定义活动:识别和记录为完成项目可交付成果而需采取的具体活动
-
排列活动顺序:识别和记录项目活动之间的关系
-
估算活动持续时间:根据资源估算的结果,估算完成单项活动所需工作时段数
-
制订进度计划:分析活动顺序、持续时间、资源需求和进度制约因素,创建项目进度模模型,落实项目执行和监控情况
-
控制进度:监督项目状态,以更新项目进度和管理进度基准的变更
-
解析
五个过程
- 第一个过程规划进度管理,规划进度管理就干一件事,就是为了形成整个项目里的进度管理计划.(注意进度管理计划不太重要,因为进度管理计划是一个指南性的计划,它去指导下边的五个过程如何去做,注意进度管理计划里没有”进度”,因为现在还没识别活动,就是项目做什么都不知道,怎么排进度,所以只是对后五个过程做一个指南来进度管理计划.)
- 第二个过程才开始进行实体性的工作,第二个过程是定义活动,定义活动实际上应该理解成分解活动,会把WBS底层工作包,每个工作包如何去完成,每个工作包分解成活动,这个过程叫定义活动.
- 第三个过程是排列活动顺序,项目经理和团队成员识别出来每个活动之间(就是活动和活动之间的先后顺序),先做什么后做什么,有很多是并行的,活动之间顺序关系不是线性的,会形成一个网络图,排列活动顺序过程执行之后,会形成项目里的网络图或者叫活动网络图(非常重要的考点,要求你掌握三种网络图的绘制方式).
- 第四个过程是估算活动的持续时间,就是要估算每个活动需要花费多长时间.(比较简单)
- 第五个过程非常重要,涉及到很多技术性的东西,就是制定进度计划,真的根据前面的估算结果和各种约束,确定所有活动,每个活动的真实的开始时间和结束时间,最后才能形成整个项目的开始结束日期,换句话说,做完制定进度计划才能就是很细致很确确信的跟干系人说这个项目到底是需要3个月还是需要4个月做完,制定进度计划会涉及到很多细节记录,制定进度计划就是第五个过程才真正产生进度计划,而第一个过程,规划进度管理,形成的是进度管理计划,这两个完全不可同日而语,进度管理计划和进度计划,进度计划才是详尽的,有时间表的.
- 第六个过程比较简单,就是控制进度,项目全生命周期监督进度的状态,如果发现必要的话,要提变更.
- 前五个过程都是在规划过程中,所以进度的规划非常重要,只有最后一个过程控制进度,是在监控过程中.
10.2.2 项目进度管理过程
10.2.3 裁剪考虑因素(了解)
-
进度也不例外,因为项目的独特性,所以对项目里进度管理,到底做到什么程度,到底6个过程是不是都执行,到底每个过程的ITTO应用到什么程度,可以根据每个项目的情况进行裁剪.
-
裁剪时应考虑的因素包括(进度方面裁剪的考量因素) :
-
生命周期方法 :哪种生命周期方法最适合制订详细的进度计划?(要考虑就是生命周期方法,不同生命周期方法可能对进度计划详细程度的要求不一样)
-
资源可用性 :影响资源可持续时间的因素是什么(如可用资源与其生产效率之间的相关性)?(影响包括:关于资源的可用性(因为资源会严重或者直接影响进度,需要人才,职能部门不给资源可用性)、项目的难度、新颖度、关于技术性的支持(是不是容易获得)。)
-
项目难度 :项目复杂性、技术不确定性、产品新颖度、速度或进度跟踪(如挣值、完成百分比)如何影响预期的控制水平?
-
技术支持 :是否采用技术来制定、记录、传递、接收和存储项目进度模型的信息以及是否易于获取?
-
10.2.4 在敏捷或适应型环境中需要考虑的因素(了解)
-
如果同时存在小型项目及大规模项目,需要制定长期路线图,并考虑各种衡量因素来管理这些项目集
-
复杂环境下需要混合使用预测型方法、适应型方法。并适当采用已实践过的传统技术
-
项目经理需要了解如何高效使用适应型相关的工具和技术
解析
-
敏捷项目里关于进度需要特别考虑的三件事 :
- 第一如果整个组织里同时出现大型项目和小型项目,特别是项目可能涉及到开发团队项目的统一的某一个目标,要制定一个长期路线图的概念(长期路线图基本上也是敏捷项目才会出现,特别是一个企业里,一个具有战略意义的产品,产品比如开发一套APP,用户规模接近于微信的项目,第一年要规划哪些功能点,第二年规划哪些功能点,发布哪些版本等,这个就是长期的路线图)
- 第二个是敏捷项目里也不排除用传统技术.
- 第三个是作为项目经理,在适应型或者敏捷环境下,应该学习对应的那种环境下的各种进度管理的工具和技术.
10.3 规划进度管理
- 制定进度计划只是形成一个不是太重要的子计划叫进度管理计划
10.3.1 课程目标
- 掌握规划进度管理过程的含义与作用
- 了解规划进度管理过程使用的数据分析技术
- 掌握进度管理计划的含义与内容
10.3.2 过程定义:规划进度管理
定义
- 为规划、编编制、管理、执行和控制项目进度而制定政策、程序和文档(为后边的五个进度管理过程,制定政策程序和文档(文档就是进度管理计划),即进度管理计划指导后五个过程)
作用
- 为如何在整个项目期间管理项目进度提供指南和方向
时机
- 仅开展一次或仅在项目的预定义点开展
提示 : 本过程的输出是进度管理计划,为进度管理的其他过程提供指南,而不是进度计划(过程生成的是进度管理计划,而不是进度计划,进度管理计划是12个子计划之一,进度计划不是,进度计划形成的进度基准才属于项目管理计划.)
10.3.3 数据流向图
10.3.4 ITTO
1.输入
项目章程
- 项目章程中规定的总体里程碑进度计划会影响项目的进度管理
项目管理计划
-
范围管理计划:范围管理计划描述如何定义和制定范围,并提供有关如何制定进度计划的信息
-
开发方法:产品开发方法有助于定义进度计划方法、估算技术、进度计划编制工具以及用来控制进度的技术
问答
为什么制定进度管理计划需要项目章程?
- 因为项目章程里包罗万象,其中有一项是领导或者干系人期望项目的交付时间,所以要参考项目章程.
事业环境因素
-
能够影响规划进度管理过程的事业环境因素包括:
-
组织文化和结构
-
团队资源可用性、技能以及物质资源可用性
-
进度计划软件
-
指南和标准,用于裁剪组织标准过程和程序以满足项目的特定要求
-
商业数据库,如标准化的估算数据
-
组织过程资产
-
能够影响规划进度管理过程的组织过程资产包括:
-
历史信息和经验教训知识库
-
现有与制定进度计划以及管理和控制进度相关的正式和非正式的政策、程序和指南
-
模板和表格
-
监督和报告工具
-
2.工具与技术
专家判断
-
应该就以下主题进行专家判断:
- 进度计划的编制、管理和控制
- 进度计划方法( 如 : 预测型或适应型生命周期 )
- 进度计划软件
- 项目所在的特定行业
数据分析
- 主要是备选方案分析技术,可包括确定采用哪些进度计划方法,以及如何将不同方法整合到项目中;此外,它还可以包括确定进度计划的详细程度、滚动式规划的持续时间,以及审查和更新频率
解析
为什么要用数据分析?
- 实际上是用到备选方案分析技术,在制定进度管理计划的时候,在管理计划里就要写清楚,未来分析进度的时候,用哪一种网络图技术,有多种技术可选,其实不光是分析技术,就是各个环节都有很多工具可选,到底选取哪个工具比较好,做选择这件事的分析技术就叫备选方案分析.
只要做决策,在多个可选结构里做决策,都用备选方案分析.
会议
- 项目团队可能举行规划会议来制定进度管理计划。参会人员可能包括项目经理、项目发起入、选定的项目团队成员、选定的干系人、进度计划或执行负责人,以及其他必要人员
3.输出
进度管理计划
-
进度管理计划是项目管理计划的组成部分,为编制、监督和控制项目进度建立准则和明确活动,其中应包括合适的控制临界值.(不光是进度管理计划,未来成本管理计划也有控制临界值)
-
对下列工作的管理过程做出规定(不用背):
- ① 项目进度模型制定
- ② 进度计划的发布和选代长度
- ③ 准确度(准确性就是进度的规划到底准确到年月日,还是小时等)
- ④ 计量单位(计量单位就是最后估算的时候按天还是按周.)
- ⑤ 组织程序链接(实际上就是在WBS的哪一个层级上来进行进度管理.)
- ⑥ 项目进度模型维护
- ⑦ 控制临界值(在进度管理计划里要确切地写出进度方面的控制临界值)
- ⑧ 绩效测量规则(确定完成百分比的规则/EVM技术/进度绩效测量指标)
- ⑨ 报告格式
根据项目需要,进度管理计划可以是正式或非正式的,非常详细或高度概括的(所有12个子计划包括整个大的综合性的项目管理计划,到底是正式的非正式的,还是粗略的详尽的都可以,一般来讲整个项目管理计划大的还有12个子计划还有4个基准,一般来都是正式的,因为面向的是大中型项目.)
解析
什么叫控制临界值?
-
现在已经在执行周期了,执行一年的项目,现在是6个月正好结束了,第六个月结束了,回顾此时此刻,发现进度延误了3天(3个工作日),要不要采取纠正措施,不要现场决定,要参考当初进度管理计划的控制临界值,如果控制临界值写执行过程中进度超支或者提前小于5天,小于5天都不需要处理,现在延误了3天,无所谓.项目一切都照旧,要设置一个临界值.
-
一般是比较重要的两个子计划,进度管理计划和成本管理计划,进度管理计划设置进度控制临界值,成本管理计划设置成本控制的临界值,临界值就是确定未来是否采取纠正措施的一个边界点.
-
要在子计划里确定未来测量进度绩效的时候,使用哪些手段或者指标或者方法,还有未来进度方面,每周每个月如何报告进度的格式.
核心知识整理
- 规划进度管理在整个项目中对如何管理进度提供指南和方向
- 进度管理计划是项目管理计划的组成部分,描述将如何
- 进行项目进度管理进度管理计划中应包括合适的控制临界值
- 制定进度管理计划的规划会上,可能需要各方面的干系人参与.(不光是会议,制定任何子计划,任何基准都需要所有的关键干系人参与,而且每个子计划的基准包括大的计划都需要关键干系人的批准,不能项目经理批准就通过执行了.)
10.4 定义活动
- 定义活动过程开始重要了,因为它是从范围(就是工作包),转向进度的一个关键的环节.
10.4.1 课程目标
- 掌握定义活动过程的概念
- 熟记定义活动过程的输入、工具与技术及其输出
- 掌握滚动式规划的含义及其在项目管理中的作用
- 了解活动清单、活动属性包含的内容和作用
- 区分活动和里程碑的区别
10.4.2 过程定义:定义活动
定义
- 识别和记录为完成项目可交付成果而须采取的具体行动.(其实就是把工作包分解成活动)
作用
- 将工作包分解为进度活动,作为对项目工作进行进度估算、规划、执行、监督和控制的基础.
时机
- 在整个项目期间开展.(分解活动是在整个项目里不断地渐进明细.)
10.4.2.1 活动
- 活动通常也称为进度活动,是在项目过程中实施的工作单元,是为完成工作包所必须开展的工作。活动需要耗费时间与资源 (团队成员每天执行的是活动,活动是为完成工作包所必须开展的工作,活动要消耗时间资源,活动一般都是行为,是动词.)
** 活动Vs工作包**
10.4.2.2 里程碑
- 里程碑是项目中具有特定重要性的事件或时点,代表项目工作中一个重要阶段的完成。里程碑的持续时间为零,且不需要耗费资源(里程碑本身就是一个事件,它本身不消耗资源,里程碑是项目中具有特定重要性的事件或者时间点.(比如2022年在11月ChatGPT推出来了(叫AIGC),AI产生内容,是技术里程碑式的一个产品,因为从那个时间点之后,现在各行各业包括国内,这两年大模型纷纷卷起来了.)
项目里可以确定几个里程碑,比如启动结束了就是个里程碑,系统上线是一个里程碑.使用里程碑的原因:因为里程碑可以帮助高层级的(领导或者客户)了解现在项目到哪个时间点.
)
10.4.3 数据流向图
- 就是把范围记转里的WBS进一步分解,分解成活动清单和活动属性,就是分解成活动,顺便可以定义若干个比较少的里程碑.
10.4.4 ITTO
1.输入
项目管理计划
-
进度管理计划:定义进度计划方法、滚动式规划的持续时间,以及管理工作所需的详细程度。
-
范围基准:在定义活动时需明确考虑范围基准中的项目WBS、可交付成果、制约因素和假设条件
事业环境因素
-
组织文化和结构
-
商业数据库中发布的商业信息
-
项目管理信息系统(PMIS)
组织过程资产
-
经验教训知识库,其中包含以往类似项目的活动清单等历史信息
-
标准化的流程
-
以往项目中包含标准活动清单或部分活动清单的模板
-
现有与活动规划相关的正式和非正式的政策、程序和指南,如进度规划方法论
2.工具与技术
分解
-
在定义活动过程中使用分解技术就是要把WBS中的每一个工作包分解成更小、更便于管理的项目活动,以便通过这些活动完成相应的可交付成果
-
在分解过程中,应该让团队成员参与,这样能得到更好、更准确的结果.(不仅仅是在定义活动,包括创建WBS也是分解,分解过程中都建议所有团队成员参与,因为参与分解成活动的团队成员,他对最有把握,而且未来活动是他工作中要完成,所以他更加有主人翁精神,所以要发动大家参与,这样分解的又好,未来团队成员主人公意识又强.)
提示 : 在分解过程中如遇信息不全,这个时候不要进行分解,因为项目是渐进明细的.(定义活动或者分解活动过程中如果信息不全的话,可以暂时别分解未来如果信息进一步有信息的话再分解,这就是渐进明细,也就是滚动式规划.)
滚动式规划
- 滚动式规划是一种选代式的规划技术,即详细规划近期要完成的工作,同时在较高层级上粗略规划远期工作.(滚动式规划简单来讲就是很多情况下也不仅仅是敏捷项目,现在很多预测型项目里也开始使用滚动式规划了,包括国家做很多政策方针,都是用滚动式规划.(比如2023年又怎么样,2050年就是21世纪中叶又怎么样,好多规划都是这样),包括人工智能方面的规划,包括整个关于国民经济的(比如国家方针的十三五/十四五等,就是每五年有一个大的一个规划,明年政府又发布了明年的一些各方面的一个政策),所以都体现的是渐进明细或者是滚动式规划这个概念,近期详细规划,远期还留在粗略的层级上.)
- 在整个生命周期当中随着就是各种信息不断的丰富,最开始可以做粗略的,里程碑级别的规划,随着信息越来越积累,最后可以分解,逐步的细化到每个活动,并且最后执行之前,每个活动应该准确的估算出它需要多长时间,需要多少钱,面临哪些具体的风险.
专家判断
- 应征求了解以往类似项目和当前项目的个人或小组的专业意见
会议
- 会议可以是面对面或虚拟会议,正式或非正式会议。参会者可以是团队成员或主题专家,目的是定义完成工作所需的活动
3.输出
活动清单
- 活动清单是一份包含项目所需的全部进度活动的综合清单。活动清单包括每个活动的标识及工作范围详述.(定义活动或者分解活动必然会形成很多活动,要把分解出来的所有活动都记录到列表里边,活动清单就是列表的new word Excel都行
PM的指南的内容对对活动清单要求很低,就是要求两个,最基础的活动清单里至少有两列,一列是每个活动的ID或者标识,另外一个是描述活动要做什么.
活动清单实际上,标识每个活动的具体细节可以有很多,比如未来活动持续时间是多长,活动是由谁来执行,活动由谁来验收,需要哪些资源等,其实有很多,项目里工作包分解出活动,比如:分解出1,000个活动,就是1,000个列的Excel表格,第一列是ID,第二列是活动名称,第三列是活动的描述,第四列是未来活动(比如:涉及到哪些资源开展活动时间等)放在一个Excel表格.)
标识
- 用来表示它在进度计划中的位置
工作范围详述
- 使项目团队成员知道需要完成什么工作
对于使用滚动式规划或敏捷技术的项目,活动清单会在项目进展过程中定期更新
活动属性
- 活动属性是指每项活动所具有的多重属性,用来扩充对活动的描述. 活动属性的数量因应用领域而异,活动属性是渐进明细的.(PMBook指南里它还是比较教条的,比较严谨的,非要把定义活动过程输出分成两个,一个是活动清单(包括基础信息),另外一个是活动属性(活动属性就是记载着除了ID和描述之外,那些其他的各种属性,活动属性文件用来扩充对活动的描述.)
活动属性文件会不断的更新)
提示 : 可以根据活动属性,对活动进行选择、排序和分类,生成各种报告.不管是活动清单还是后面的活动属性都是渐渐明晰的,都可以用滚动式规划来进行分解.
里程碑清单
- 里程碑清单列出了所有项目里程碑,并指明每个里程碑是强制性的(如合同要求的)还是选择性的 ( 如 : 根据历史信息确定的 )(项目经理和团队成员也可以跟发起人商量,项目还没开始执行可以事先确定几个关键时时间节点作为里程碑.)
解析
- 有些里程碑可能是强制性的(比如:合同签订,验收时间点可能是强制性的里程碑),那其他的时间点,可以项目经理有选择的再设置几个里程碑,叫选择性的
变更请求
- 一旦定义项目的基准后,在将可交付成果渐进明细为活动的过程中,可能会发现原本不属于项目基准的工作,这样就会提出变更请求。应该通过实施整体变更控制过程对变更请求进行审查和处理
项目管理计划更新
- 进度基准:在整个项目期间,工作包逐渐细化为活动。在这个过程中可能会发现原本不属于项目基准的工作,从而需要修改作为进度基准一部分的交付日期或其他重要的进度里程碑
- 成本基准:在针对进度活动的变更获得批准后需要对成本基准做出相应的变更
核心知识整理
- 定义活动过程确定的最终输出是进度活动
- WBS和WBS词典是制定最终活动清单的依据,WBS中的每个工作包都需分解成活动
- 活动是项目规划的最小单元
- 滚动式规划是一种渐进明细的规划方式,即对近期要完成的工作进行详细规划,而对远期工作则暂时只在WBS的较高层次进行粗略规划
- 里程碑是项目中具有特定重要性的事件或时点,历时为零,消耗资源为零
- 活动属性是渐进明细的,最开始只有活动标识和活动名称(活动属性是渐渐明细的,随着时间的进展,每个活动的属性都会不断的添加)
10.5 排列活动顺序
前言
- 排列活动顺序:在分解出来活动之后有很多活动,而且非常零散,执行项目之前要以整体的观点,把活动和活动之间互相关系画成一张总的图.
为什么要了解活动之间的关系?
-
一个真的很多活动物理上或者就是本质上就是有依赖关系,先必须打地基(干活动),第二步才能盖楼房,不然顺序弄混了,整个项目可能会失败.
另外一个(为什么一定要排列活动顺序)就是识别出来活动之间顺序
(1,000个活动如果不分青红皂白限性执行,先执行1号活动再执行2号活动,1,000个活动可能执行10年才执行完,这是不可以的. -
第一个活动执行之后,后边可以10个活动并行开展,只要能并行了,那整体的进度就会缩短了,从10年缩短成1年,只要给足够的资源投进去,完全可以并行了,所以通过排列活动顺序,可以识别出来哪些活动可以并行执行,所以过程还是很重要的.
-
高项考试会考排列活动顺序过程,要以网络图的形式把排列活动顺序的结果展现出来,这是重点难点.
10.5.1 课程目标
- 熟记排列活动顺序的定义
- 熟悉本过程的输入、工具与技术和输出
- 熟记紧前关系绘图法 PDM 的概念及其包含的四种逻辑关系
- 掌握 PDM 的绘制方法(PDM就是紧急关系绘图法,也叫单代号绘图法)
- 掌握箭线图绘制方法(双代号绘图法)
- 理解四种依赖关系并能区分、确定各种依赖关系
- 知道如何利用时间提前量和滞后量
- 熟记什么是项目进度网络图并掌握其绘制方法
10.5.2 过程定义 :排列活动顺序
定义
- 识别和记录项目活动之间的关系
作用
- 定义工作之间的逻辑顺序,以便在既定的所有项目制约因素下获得最高的效率.(实际上隐含的就是能并行的就并行.)
时机
- 在整个项目期间开展
除了首尾两项,每项活动都至少有一项紧前活动和一项紧后活动
10.5.3 数据流向图
- 定义活动最主要的是参考第一活动出来的活动属性和活动清单,要对这些东西排列活动顺序,最后形成非常重要也有一定难度的,以网络图的形式把活动之间顺序关系展现出来.
10.5.4 ITTO
1.输入
项目管理计划
-
项目管理计划组件包括:
-
进度管理计划 :规定了排列活动顺序的方法和准确度,以及所需的其他标准
-
范围基准 :在排列活动顺序时,需明确考虑范围基准中的项目WBS、可交付成果、制约因素和假设条件
-
项目文件
-
活动属性:描述了事件之间的必然顺序或确定的紧前或紧后关系,以及定义的提前量与滞后量,和活动之间的逻辑关系
-
活动清单:列出了项目所需的、待排序的全部进度活动,会对活动排序产生影响
-
假设日志:所记录的假设条件和制约因素可能影响活动排序的方式、活动之间的关系,以及对提前量和滞后量的需求
-
里程碑清单:可能已经列出特定里程碑的计划实现日期,这可能影响活动排序的方式
事业环境因素、组织过程资产
事业环境因素
-
能影响排列活动顺序过程的事业环境因素包括:
- 政府或行业标准
- 项目管理信息系统 ( PMIS )
- 进度规划工具
- 组织的工作授权系统
组织过程资产
-
能够影响排列活动顺序过程的组织过程资产包括:
- 项目组合与项目集规划,以及项目之间的依赖关系与关联
- 现有与活动规划相关的正式和非正式的政策程序和指南,如进度计划方法论,在确定逻辑关系时应考虑这些因素
- 有助于加快项目活动网络图编制的各种模板;模板中也会包括有助于排列活动顺序的,与活动属性有关的信息
- 经验教训知识库,其中包含有助于优化排序过程的历史信息
2.工具与技术
紧前关系绘图法
-
紧前关系绘图法( PDM ) 是创建进度模型的一种技术,用节点表示活动,用一种或多种逻辑关系的箭线连接活动,以显示活动的实施顺序。
-
活动节点图( AON ) 是紧前绘图法的一种展示方法,也称单代号网络图(只有节点需要编号),是大多数项目管理软件包所使用的方法.
示例 :前导图法(单代号网络图)
- 单代号就是每个活动节点上,只有节点上有编号,每个编号代表一个活动单代号.
紧前关系绘图法 ( PDM ) 中的活动关系类型
- 结论 : FS 最常用,SF 很少.
四种关系
- FS : 完成到开始 : 活动a完成之后,活动b才能开始.(最常用的)
- SF : 开始到完成 : 活动a开始之后,活动b才能结束.(例如 : 有两个保安执勤,a活动是第二个保安上岗,b活动是第一个保安离岗,为了保持任一个时刻安保必须有人,所以第二个保安上岗a活动开始了,第一个保安离岗b活动才能结束.)
- SS : 开始到开始 : 只要a开始(没等a结束),b就可以开始.(例如 : 参加短跑比赛发令枪 a活动是发令员,b活动是运动员起跑,正常来讲就是发令枪响了之后,运动员才起跑,但是有些极特殊的情况,百米冲刺(就是短跑,短跑差零点零几秒,可能就影响成绩了),可能要把两个活动之间关系做成SS,就是预料到发电员要开枪,你就可以准备起跑了,这样只要他枪响了,你起跑就不犯规,精确到这种程度.)
- FF : 完成到完成 : 活动a结束,活动b才能结束.(例如 : 比如:大学教务处在准备给你发毕业证,可能毕业典礼环节要准备一个月,但是只有在所有成绩合格(活动a到活动b)情况下,才能参与那个毕业典礼,取得毕业证,你才能参加参加毕业典礼.这种情况下就是完成到完成. )
PDM图中的节点表示
-
每个节点的活动会有如下几个时间:
-
最早开始时间 ( Earliest Start time,ES ) :某项活动能够开始的最早时间。
-
最早完成时间 ( Earliest Finish time,EF ) :某项活动能够完成的最早时间。
- EF = ES + 工期
-
最迟开始时间 ( Latest Start time,LS ) :为了使项目按时完成,某项活动必须开始的最迟时间。
-
最迟完盛时间 ( Latest Finish time,LF ) : 为了使项目按时完成,某项活动必须完成的最迟的间。
- LS = LF – 工期
-
解析
- 是单代号网络图的细化,将某个节点细化成7个格子的形式.
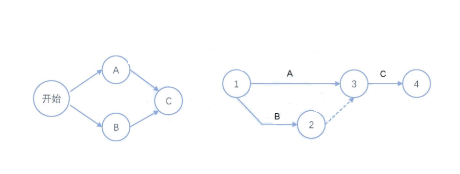
箭线图法
- 箭线图法( Arrow Diagramming Method,ADM )是用箭线表示活动,节点表示事件的一种网络图绘制方法,这种网络图也被称作双代号网络图( 节点和箭线都要编号 )或活动箭线图( Active On the Arrow,AOA )
解析
- 不仅会画,还要解析出来.
- 用箭线表示活动,节点就是小圆圈表示时间.
- 既要对节点编号,也要对箭线编号,所以叫双代号绘图法,其实单代号和双代号绘图法难度差不多,但是普遍认为箭线图稍微难一点,因为单代号更符合人类的思维更简单.
箭线图基本原则
-
箭线图法中三个基本原则:
- ① 网络图中每一活动和每一事件都必须有唯一的一个代号,即网络图中不会有相同的代号
- ② 任两项活动的紧前事件和紧后事件代号至少有一个不相同,节点代号沿箭线方向越来越大.(编制节点号码,后边的节点号码要大于前边的节点号码.)
- ③ 流入( 流出 )同一节点的活动,均有共同的紧后活动(或紧前活动)
箭线图中的虚活动 ( Dummy Activity )
- 虚活动用虚箭线表示,不消耗时间和资源,只是为了弥补箭线图在表达活动依赖关系方面的不足。借助虚活动可以更好、更清楚地表达活动之间的关系.(箭线图里非常重要一个概念叫虚活动,背记:只有箭线图里才有虚活动.虚活动用箭线表示,但是它不是真正的活动所以它用虚线,虚活动不消耗时间和资源,它仅仅为了表达活动之间的逻辑关系仅此而已.)
解析
- 左图就是单代号绘图法里边的PDM紧前,绘图法开始之后,a b两个活动可以同时开展,然后a,b两个活动都结束了,才能开始c活动,这是单代号,单代号绘图法就是网络图,如果用箭线图表示就是右图,展现的也是3个活动,箭线图a活动,b活动,c活动,如果没有虚活动,没有二三节点虚线,不知道具体的要表达是a,b同时或者都结束了,才能开展c活动,但是如果不用c活动,不允许两个活动开始事件结束时间一样,所以必须在位置b活动执行完了之后,有一个虚活动指向3号节点,意思就是b执行之后去执行c,第一条线是a活动执行之后去执行c,合到一块就是a,b都结束了,才能执行c活动,所以网络图和左边是等价这种逻辑关系,就是通过虚活动来表达的.
为什么引入虚活动?
- 因为在箭线图里,没有四种逻辑关系,箭线图里只有一种逻辑关系,就是FS,它表达能力不是特别强,所以很多情况下,他要借助于虚活动来完成逻辑关系.
注:活动A和B可以同时进行;只有活动A和B都完成后,活动C才能开始.
确定和整合依赖关系
- 解析:实际上是需要掌握的四种依赖关系,强制性依赖,选择性依赖,还有外部依赖和内部依赖,应该从两个角度理解,就是强制性依赖和选择性依赖,这是关系的一种分类方法,换句话,a,b两个活动之间关系,或者是强制性依赖,或者是选择性依赖,后两个是另外一个分类的角度,就是还是a,b活动之间依赖关系,是外部依赖或者是内部依赖,分类的角度,不是分成四类.
强制性依赖关系(硬逻辑或硬依赖)
- 法律或合同要求的或工作的内在性质决定的,与客观限制有关如,先建地基再建立地面结构.(强制性依赖是指也叫硬逻辑,就是两个活动之间逻辑关系,它是由事件本身的性质就是决定的,a是打地机,b是盖楼,那任何一个项目经理安排都是先做a,a是紧前活动,然后指向b紧后活动或者法律规定,法律规定a必须先取得认证,b才能开展咨询活动,这种选择角度他不会考察项目经理的能力,因为初级项目经理和高级项目经理都得服从强制性依赖.)
选择性依赖关系(首选逻辑关系、优先逻辑关系或软逻辑)
- 基于具体应用领域的最佳实践,最能体现项目经理的经验和能力。如,电工和排水设施的施工可调整顺序.(选择性依赖就是到底项目里边活动之间,a和b到底先做谁后做谁,没有什么规定,是由项目经理根据项目的特点还有项目经理的经验,领着团队成员来决定,先做b,后做a,所以这两者之间是软逻辑,叫选择性,这是最能体现项目经理能力的一个地方.)
外部依赖关系
- 项目活动与非项目活动之间的依赖关系,不在项目团队的控制范围内。如,施工要在环境听证会之后才能开始.(a b两个活动都是受控的,都是项目里的两个活动,那可以去安排这两者之间关系,那这种叫内部依赖.)
内部依赖关系
- 项目活动之间的紧前关系,通常在项目团队的控制之中。如,机器组装完毕,团队才能对其测试.(比如 : 假如有一个活动,a就是现在很热门的大模型,现在想使用大模型技术辅助现在的业务,现在做一个大型的广告创意,生成一组广告海报项目,决定使用AI大模型Sora,外部活动就是Sora安装就绪,是请外包帮着做,只有他活动完成了,你的活动才能开始,这就是一个典型的外部依赖关系.)
区分
- 强制性依赖和外部依赖是项目经理基本上束手无策的,选择性依赖和内部依赖最能反映项目经理的能力.
提前量和滞后量
提前量和滞后量是很细节的东西,第一次排列活动顺序可能不用考虑,但是如果想精细化的进行时间的安排,或者精细化的想节约一点总时间的话,可以考虑提前量和滞后量,但滞后量可能会使项目延误,如果加入提前量,那可能会使项目工期缩短.
-
为了更准确地表示活动之间的逻辑关系,项目团队应该明确哪些依赖关系中需要加入时间提前量或滞后量
-
提前量是相对于紧前活动,紧后活动可以提前的时间量用减号表示提前量
解析
a 完成尾工清单,可以看做是活动a设计,b是开始实施(景观建筑划分),AB活动默认的是一般都是FS,本来是FS,但是想整个工期能不能压缩一点,所以还没等设计完成(没等a完成),a完成之前的两周,b活动就开始执行了,在FS的基础之上加了两周的提前量.提前量是用减号表示,这种逻辑关系叫FS减去2周.
- 滞后量是相对于紧前活动,紧后活动需要推迟的时间量用加号表示滞后量
解析
- 这是SS关系,就是撰写草稿a活动,因为活动之间本身的性质,只有撰写草稿之后的15天(撰写完草稿之后),就开始撰写草稿的第15天第二个活动才能开始,还是SS,但是要加上15天的滞后量,注意滞后量用加号表示,描述逻辑关系 : SS + 15.
项目管理信息系统(PMIS)
- 项目管理信息系统包括进度计划软件 ;这些软件有助于规划、组织和调整活动顺序,插入逻辑关系、提前量和滞后量的值,以及区分不同类型的依赖关系。
解析
- 现在活动项目规模越来越大,活动越来越多,靠人力去排列1,000个活动之间的顺序几乎不可能,所以要把这些知识注入给电脑程序,让这些软件帮忙去排序,越是大型项目越需要PMIS系统.
- 其实小型项目用Excel就可以了,大型项目得用专业的项目管理的软件排列活动顺序.
3.输出
- 排列完活动顺序之后,要把结果展现出来,所以看过程的输出.
项目进度网络图
- 项目进度网络图是表示项目进度活动之间的逻辑关系( 也叫依赖关系 )的图形。项目进度网络图可手工或借助项目管理软件来绘制,可详细可概括
解析
- 三个活动都结束了,后一个活动才能开始,那这种后边活动叫路径的汇集点.
- 活动完成之后,可以并行的开展后边的几个活动,那此时活动叫路径的分支点.
提示 : 带汇聚和分支的活动存在更大的风险.(在整个网络图里,如果看到路径未据点或者分支点,那相对应的活动就是蕴含更大的风险,因为他活动涉及到很多紧前或者紧后活动.)
项目进度网络图示例
- 比如:CIJE这四个节点是路径汇聚的节点,这些节点或者这些活动蕴含的风险是比较大,应该特别关注,所以排列活动顺序,可以帮助项目经理有重点的关注一些特殊的活动.
项目文件更新
-
可在本过程更新的项目文件包括:
- 活动属性:活动属性中可能描述了事件之间的必然顺序或确定的紧前或紧后关系,以及定义的提前量与滞后量,和活动之间的逻辑关系
- 活动清单:在排列活动顺序时,活动清单可能会受到项目活动关系变更的影响
- 假设日志:根据活动的排序、关系确定以及提前量和滞后量,可能需要更新假设日志中的假设条件和制约因素,并且有可能生成一个会影响项目进度的风险
- 里程碑清单:在排列活动顺序时,特定里程碑的计划实现日期可能会受到项目活动关系变更的影响
核心知识整理
- 紧前关系绘图法( PDM )用节点表示活动,用箭线表示活动之间的关系,它包括四种逻辑关系:完成到开始( FS )、完成到完成( FF )、开始到开始( SS )、开始到完成( SF )
- 活动之间有四种依赖关系:强制性依赖关系、选择性依赖关系、外部依赖关系和内部依赖关系
- 提前量是相对于紧前活动,紧后活动可以提前的时间量
- 滞后量是相对于紧前活动,紧后活动需要推迟的时间量
- 项目进度网络图是展示进度活动及其相互之间逻辑关系的图形
- 带汇聚和分支的活动受到多个活动影响或能够影响多个活动,风险较大
- 箭线图中的虚活动不消耗时间和资源,是为了更清楚地表达活动之间的逻辑关系
10.6 估算活动持续时间
- 估算活动的持续时间过程本身定义很简单,但是里边涉及到几种估算方法应该掌握.
10.6.1 课程目标
- 熟记估算活动持续时间的定义
- 理解类比估算、参数估算和三点估算的含义与区别
- 理解储备分析的含义(能分清应急储备和管理储备的区别)
- 熟悉本过程的输入、工具与技术和输出
10.6.2 过程定义:估算活动持续时间
定义
根据资源估算的结果,估算完成单项活动所需工作时段数.(先得做资源估算(在资源管理知识领域会讲),然后估算完成每一个单个活动所需的工作时段数,这时段数可以是天,可以是周,可以是月等.)
作用
确定完成每个活动所需花费的时间量
时机
在整个项目期间开展
依据的信息
- 工作范围
- 所需资源类型与技能水平.(除了范围之外,要考虑所能拿到的资源,包括资源的类型和资源的技能水平,资源当然也包括设备,但是主要资源指的是人力资源.
干同一件事,写一个广告创意文案,这套文案不同的人,估算时间不一样,在行业里摸爬滚打了10年,经验特别丰富,他写一个文案,估算活动持续时间,他可能是一周就是5个工作日,但是如果刚毕业的一个就是学生(就是实习生),那他可能要一个月,那这就是不同的资源,对估算活动持续时间影响非常大.
) - 估算的资源数量
- 资源日历
其他因素
- 持续时间受到的约束
- 相关人力投入
- 资源类型( 如 : 固定持续时间、固定人力投入或工作、固定资源数量 )
- 所采用的进度网络分析技术
提示 : 应该由最熟悉具体活动的个人或小组进行持续时间的估算,并且估算是渐进明细的.(由最熟悉活动的那个人或者小组进行活动时间的估算,最好是未来项目集经理要把活动分配给谁去做,让他去估算,因为他有经验,他对事情最了解,千万不要所有事情,所有活动都是项目经理估算,因为项目经理不关注技术,项目经理更关注的是管理整合,所有估算包括活动持续时间估算也应该是渐进明细的)
10.6.3 数据流向图
解析
- 估算活动持续时间要考虑风险(风险登记册,就是面临不同的活动面临风险,可能为风险多留一点时间,所以得参考),要考虑资源(要参考学习估算活动资源过程,会告诉你,活动就是大体上需要多多少资源),资源分解结构(RBS要参考),还有人力资源管理获取资源之后,给你分配的具体人员是谁),叫项目团队派工单),还有资源什么时候到位(第几周可以给项目使用,叫资源日历),考虑所有这些东西才能确定的估算每个活动的持续时间,最后的输出就是持续时间的估算,还有为什么这么估算(这叫估算依据),这两个输出(持续时间的估算和估算依据)都是属于项目文件.
10.6.4 ITTO
估算活动持续时间考虑因素
-
资源数量以及资源的技能熟练程度可能会决定活动的持续时间,但不是简单的线性关系。
-
估算持续时间时还需要考虑的其他因素:
-
收益递减规律
- 在保持其他因素不变的情况下,增加所需投入的因素会最终达到一个临界点,在该点之后的产出或输出会随着增加这个因素而递减(收益递减就是就是持续时间的收益或者持续时间的缩短,不会随着投入的增加,现金的增长))
-
资源数量
- 增加两倍的资源数量不一定能缩短一半的时间,因为可能会因风险而造成持续时间增加;某些情况下,如果增加太多资源可能会造成持续时间增加(因为任何事情都有一个极限,极限就是这件事无论投入100个人,几百个人,必须至少7天完成,不是成倍的投入,时间就会成倍的缩短.(比如沟通,沟通的成本很高,一个人沟通成本很低的,但是10个人沟通成本就高了,50个人沟通成本就更高了,所以不是随着资源成比例的缩短时间.)
-
技术进步
- 在确定持续时间估算时,这个因素也可能发挥重要作用。例如,通过采购最新技术,制造工厂可以提高产量,而这可能会影响持续时间和资源需求.(在估测活动持续时间的时候,要考虑一些技术进步的因素.(比如产生广告的创意,可能在项目过程中想引入就是新的技术,那估算时间可能对应的缩短,一个创意需要10天,可能用大模型十分钟,再加上半天的润色就可以了,所以新技术会影响估算时间.))
-
员工激励
- 项目经理还需要了解“学生综合征(即拖延症)和帕金森定律并制定相关的对策.(在估算持续时间的时候,要考虑人的因素,从员工激励的角度讲,如果不激励的话,那可能人都有一个特点,叫拖延症,也叫学生综合症.
学生综合症就是放寒假了,寒假老师留了很多作业,作业应该是正好一个半月寒假期间完成,如果平时每天都做一点,是能完成的,但孩子贪玩,放假45天,前40多天都玩了,最后还有两天开学了,他把作业都留到最后拼命的去补作业,那这种现象成年人就是叫学生综合症.
帕金森定律会影响,就是持续时间的一个估算差不多,帕金森定律不是有病那个帕金森,它就是个管理学家提的一个理论,就本来这件事员工两个工作日能完成,但是领导分配的时候给他分配5天,你发现他真的5天都在忙这一件事,换句话,把本应该两天完成的工作,他要占满工作时间叫帕金森综合症.)
- 项目经理还需要了解“学生综合征(即拖延症)和帕金森定律并制定相关的对策.(在估算持续时间的时候,要考虑人的因素,从员工激励的角度讲,如果不激励的话,那可能人都有一个特点,叫拖延症,也叫学生综合症.
-
1.输入
项目管理计划
- 项目管理计划组件包括:
- 进度管理计划:进度管理计划规定了用于估算活动持续时间的方法和准确度,以及所需的其他标准
- 范围基准:范围基准包含WBS词典,后者包括可能影响人力投入和持续时间估算的技术细节
项目文件
- 活动属性
- 活动清单
- 假设日志
- 经验教训登记册
- 里程碑清单
- 项目团队派工单
- 资源分解结构
- 资源日历
- 资源需求
- 风险登记册
事业环境因素
- 能影响估算活动持续时间的事业环境因素包括:
- 持续时间估算数据库和其他参考数据
- 生产率测量指标
- 发布的商业信息
- 团队成员的所在地
组织过程资产
- 能够影响估算活动持续时间的组织过程资产包括:
- 关于持续时间的历史信息
- 项目日历
- 估算政策
- 进度规划方法论
- 经验教训知识库
2.工具与技术
专家判断
- 征求专家意见的主题
- 进度计划的编制、管理和控制
- 有关估算的专业知识
- 学科或应用知识
类比估算
-
类比估算是一种使用相似活动或项目的历史数据,来估算当前活动或项目的持续时间或成本的技术;在估算持续时间时,类比估算技术以过去类似项目的实际持续时间为依据,来估算当前项目的持续时间.(类比估算:就是现在要做一个活动或者项目,它跟过去做过的活动或者项目很像,所以使用过去的数据来估算当前活动或项目的持续时间,估算成本用技术类比或者相似估算,但前提得有经验,得做过项目,而且是做过类似的项目才行.)
-
关于类比估算,我们应该明确以下几点:
- 类比估算需要综合利用历史信息和专家判断,属于一种自上而下的估算方法.(本质上就是专家判断,只不过它必须参考历史数据,因为它是从大的范围进行估算,所以是一种自上而下的,只要是自上而下的估算都不准.)
- 是一种粗略的估算方法,通常在项目早期详细信息不足时使用(优点)
- 成本较低、耗时较少,但准确性也较低(好处)
- 可针对整个项目或某个部分进行,或与其他方法联合使用
- 如果以往活动是本质上而不是表面上类似,并且从事估算的项目团队成员具备必要的专业知识,那么类比估算就最为可靠(使用环境)
参数估算
- 参数估算也是一种基于历史数据和项目参数,使用某种算法来计算成本或持续时间的估算技术.(比如:绿化承包山,要整个承包的一个100亩荒地种树,已知每一亩绿化需要10天,如果100亩结果用工作量100乘以单位工作量需要的时间,乘到一块就得到整个活动的持续时间.)
活动持续时间 = 工作量 × 单位工作量所需工时
提示 : 参数估算的准确性取决于参数模型的成熟度和基础数据的可靠性;可以针对整个项目或项目中的某个部分.(一般来讲,参数估算是比类比估算准一些,但是有个前提就是要求你参数模型准确度高(确实经过反复的测试,真的就是绿化一亩地,真的需要100个小时,这叫成熟度),还有基础数据(就是真的有100亩地经过反复测量需要绿化).)
三点估算
三点估算通过考虑估算中的不确定性和风险(什么叫风险?好的机会叫风险,不好的叫威胁,也叫风险.所以得考虑正常情况下需要多长时间,最好的情况下需要多长时间,最坏的情况下需要多长时间,需要估算三个值,所以叫三点估算),来提高持续时间估算的准确性
- 最可能时间( Most likely Time,Tm ) 基于最可能情况所估算的活动持续时间
- 最乐观时间( Optimistic Time,To ) 基于活动的最好情况所估算的活动持续时间
- 最悲观时间( Pessimistic Time,Tp ) 基于活动的最差情况所估算的活动持续时间
解析
\[三角分布公式 : T_{e(期望持续时间)} = \frac{最乐观时间 + 最可能时间 + 最悲观时间}{3} \]
\[贝塔分布公式 : T_{e(期望持续时间)} = \frac{最乐观时间 + 4 \times 最可能时间 + 最悲观时间}{6} \]
- 参加高项考试,最可能就是大部分情况下复习3个月到4个月之间是没问题的,从开始看书,第一遍看书开始等,但是有一种最悲观的情况,在复习周期之内,领导可能会经常派出差,家里有一些事情脱不开身,同事可能有一些任务,同事家里有急事可能会把一些东西推给我做等,各种不好的情形都考虑到可能需要6个月,那就是最悲观,最乐观的情况就是一切都给你开绿灯,单位/同事/家里各方面都非常支持你,甚至领导都放假让你复习,这是最乐观.
- 如果试题里没有明确要求就是给你三个值干这件事,建议用贝塔分布公式,因为原来最原始的三点估算就是用公式贝塔分布.
例题
自下而上估算
- 自下而上估算通过从下到上逐层汇总WBS组成部分的估算而得到项目估算如果无法以合理的可信度对活动持续时间进行估算,则应将活动中的工作进一步细化,然后估算具体的持续时间,再汇总得到每个活动的持续时间
解析
- 实际上就是如果充分的做分解,把WBS分解成工作包,工作包再分解成活动,如果在每个活动上估算了活动的持续时间(下一个知识领域讲成本也是一样),估算了每个活动的成本,最后汇总得到总的项目的持续时间或者成本,这种技术都叫自下而上.
- 自下而上显然比类比估算那种自上而下更精确,所以在规划的晚期,信息足够充分的情况下,一般都推荐使用自下而上估算,它的精确度更高.
数据分析
备选方案分析
- 备选方案分析用于比较不同的资源能力或技能水平、进度压缩技术、不同工具具(手动和自动)以及关于资源的创建、租赁或购买决策。这有助于团队权衡资源、成本和持续时间变量,以确定完成项目工作的最佳方式.(如果就是做活动有不同的能力级别的资源或者不同先进水平的设备等,有很多方案可选的时候,可以使用这种备选方案分析来估算持续时间.)
储备分析
- 针对时间预留的储备可以分为应急储备和管理储备.(为什么要对项目留储备?
其实是考虑风险了.例:平时做项目做估算,都为自己留余地了,做一个项目或者做一个活动,做一个广告创意需要多长时间,本来考虑到历史的各种情况,本来是一个月,领导需要你预估的时候,你会回答这种创意我需要一个半月,多留半个月,因为你考虑一些风险了,团队里边有人他可能状态不佳,有人可能要离职,对一些软件的使用可能不熟悉等,为那些就是可能产生的意外情况,叫风险预留,这就是经过储备分析的结果,需要半个月的储备,所以是一个月加半个月加到一块一个半月,那这种技术考虑风险了,就是储备分析.
)
应急储备
- 包含在进度基准中的一段持续时间,用来应对已经接受的已识别风险。应急储备与 “ 已知 – 未知 ” 风险相关,需要加以合理估算,用于完成未知的工作量(应急储备是为了对付已知风险)
随着信息越来越明确,可以动用、减少或取消应急储备
解析
- 已知风险:第一个已知:就是已经识别出来有这种风险了.第二个已知是能估算出风险一旦发生对项目造成了影响.
- 已知就是已识别,并且计算了一旦发生对你的影响.
- 为这种已知风险留的时间,就叫应急储备.因为是已知风险,所以应急储备多留了时间,时间就纳入进度基准,预留时间就是领导或者发起人真的给你多留时间,就是为你应对那种风险,就是风险一旦发生了就用半个月去应对.
- 比如:项目已经快做完了,结果风险没发生,那就别把时间扔进去了,只留更少时间(比如要了10天,只留两天,把8天还给领导),项目可以在原有的基础值上提前8天,就是减少应急储备,如果项目刚开始发现面临的风险比原来想的更大,就跟领导提10天不够,得需要15个工作日这都可以.
- 纳入进度基准,不管是取消追加或者减少,应急储备都应该变更,因为是在改基准.
管理储备
- 为管理控制的目的而特别留出的项目时段,用来应对项目范围中不可预见的工作。管理储备用来应对会影响项目的 “ 未知-未知 ” 风险,它不包括在进度基准中,但属于项目总持续时间的一部分
使用管理储备可能需要变更进度基准
解析
- 管理储备是为了应对未知风险.
- 未知风险:就是现在没办法识别,知道未来会有风险,就是前途很险恶,知道未来会有风险,会有东西影响你进度,但是项目经理和团队成员的能力还识别不出来,所以你跟领导讲为了应对这种风险,留5个工作日,这5个工作日就叫管理储备.
- 管理储备因为没确定是应对什么风险,所以管理储备不包含在进度基准里,万一未知风险发生了,也不能用管理储备,只能跟领导提变更申请CCB,告诉它意外事件发生了,你把整个项目基准延期5天,因为要用5天应对风险,所以管理储备不在基准里,如果用储备得经过领导或者管理层批准,所以这种储备叫管理储备.
- 衍生: 估算成本和估算进度完全一样,你考虑到风险多留的钱,那也是一种储备分析,对于成本的也分应急储备管理储备.
结论 (背记) : 应急储备属于基准,管理储备不属于基准.
决策
- 适用于本过程的决策技术包括投票 ( fist to five ,五拳法 ),经常用于敏捷项目中
解析
- 比如:对某一个事情投票,如果完全不同意,一个手指都不伸出来,如果完全同意/毫保留的同意,五根手指都伸出来,手指的多少是同意的程度,一般超过3指就表示同意了.
- 项目经理要调查大家对某一个方案的满意度,如果很多人投零,可能要反复的问大家原因,向大家解释,直到所有人都投3个以上,方案才可以通过,其实也是来自于敏捷项目管理.
项目经理会让团队成员针对某个决定示意支持程度,直到整个团队达成共识(所有人都伸出三个以上手指)或同意进入下一个决定
会议 ( 了解即可 )
-
项目团队可能会召开会议来估算活动持续时间
- 如果采用敏捷方法,则有必要举行冲刺或选代计划会议(冲刺就是迭代,迭代就是冲刺),以讨论按优先级排序的产品未完项(或用户故事),并决定团队在下一个迭代中会致力于解决哪些未完项.(有一种叫Scrum敏捷框架里,每一次迭代直接就叫冲刺,在每一次迭代之前都要开一个会议进行估算.)
- 该会议通常在选代的第一天举行,参会者包括产品负责人、开发团队和项目经理
- 会议结果包括选代未完项、假设条件、关注事项、风险、依赖关系、决定和行动
3.输出
持续时间估算
-
持续时间估算是对完成某项活动、阶段或项目所需的工作时段数的定量评估,其中不包括提前量或滞后量
-
估算结果可包含一定的变动区间
- ① 2周 ± 2天,表明活动至少需要8天,最多不超过12天( 假定每周工作5天 )
- ② 超过3周的概率为15%,表明该活动将在3周内( 含3周 )完工的概率为85%
解析
- 估算结果不一定就是活动,不一定就是固定天数,估算结果可以出现范围区间(比如:活动预计用两周,但是可能有两天的浮动,都可以),或者有一个概率,活动超过一周的概率.因为项目里充满风险,所以估算允许引进风险.
- 估算活动持续时间仅关注活动需要多少天多少个月,不关心他和其他活动之间提前或者滞后量的关系.
估算依据
- 持续时间估算的支持信息可包括:
- 关于估算依据的文件( 如 : 估算是如何编制的 )
- 关于全部假设条件的文件
- 关于各种已知制约因素的文件对估算区间的说明(如 : “ ± 10% ” ),以指出预期持续时间的所在区间
- 对最终估算的置信水平的说明
- 有关影响估算的单个项目风险的文件
项目文件更新
- 可在本过程更新的项目文件包括:
- 活动属性:本过程输出的活动持续时间估算将记录在活动属性中
- 假设日志:这包括为估算持续时间而制定的假设条件,如资源的技能水平、可用性,以及估算依据,此外还记录了进度计划方法论和进度计划编制工具所带来的制约因素
- 经验教训登记册:在更新经验教训登记册时可以增加能够有效和高效地估算人力投入和持续时间的技术
结论:因为进度估算或者成本估算都是领导相关方特别感兴趣,特别关心,预估结果想得到信服,得把估算依据提供出来,可能去更新项目文件.
核心知识整理
-
估算活动持续时间是根据资源估算的结果,估算完成单项活动所需工作时段数的过程(过程定义)
-
对活动持续时间的估算是渐进明细的,因此重新估算是必须的
-
类比估算以过去类似项目的参数值为基础,来估算未来项目的同类参数或指标,是一种粗略估算,在项目早期信息不足时使用
-
参数估算是指利用历史数据之间的统计关系和其他变量进行估算
-
三点估算考虑了估算中的不确定风险,它基于三个估算出来的基础值来计算期望值
-
储备可以分为应急储备和管理储备,应急储备包含在基准中
10.7 制订进度计划
- 定义活动就是把工作包分解成活动,排列了活动之间的顺序,顺序关系识别,又估算出每一个活动到底需要多少时间,有了这些基础,终于可以做进度管理最重要的一个规划过程,开始形成或者制定项目的进度计划,这是一个细节性很强,而且涉及到很多方面的一个计划.
10.7.1 课程目标
- 掌握制定进度计划过程的定义
- 熟悉制定进度计划过程的输入、工具与技术及输出
- 掌握关键路径法,能够根据进度网络图找出项目的关键路径
- 掌握资源优化、进度压缩等工具的使用
- 了解项目进度计划的表现形式,并能根据各种图示识别出项目是否如期执行(横道图,里程碑图,网络图都应该了解)
10.7.2 过程定义:制定进度计划
定义
- 分析活动顺序、持续时间、资源需求和进度制约因素,创建进度模型,从而落实项目执行和监控.(进度模型就是一个包括所有数据(分析活动顺序,分析持续时间,分析每个国内的资源需求,分析外界对项目进度方面的约束产生的数据)的一个以计算机形式存储的一批数据叫进度模型.)
作用
- 为完成项目活动而制定具有计划日期的进度模型
时机
- 在整个项目期间开展
提示 : 制定可行的项目进度计划是一个反复进行的过程.(进度模型可以反复一直修改,特别是在它成为基准之前,团队成员可以自由修改.)
10.7.3 数据流向图
- 要参考各个知识领域的各种输出,如果不用软件来制定进度计划,几乎不可能,要考虑的约束或者数据源实在太多了,所以制定进度计划实际上是在制定进度模型(包罗所有数据的一个东西叫进度模型).从过程会直接导出进度基准(进度模型某一个时刻被公认的定格到某一时刻的进度模型,就叫进度基准),进度基准是通过正式批准的,制定进入计划的过程当中可能对各种文件或者子计划或者基准进行修改.
10.7.4 ITTO
- 关键路径法,资源优化,进度压缩技术都是重点
基本概念 :进度模型
- 进度模型集成了用于进行进度安排的各种方法、工具和项目信息.(进度计划过程:围绕如何把数据收集来,形成进入模型展开过程(过程就是在维护进度模型).进度模型包罗万象,所有能拿到的数据,只要跟制定进度计划有一点点关系的数据,都可以纳入进进度模型.虽然可以手工做,但是用软件几乎是必不可少的.)
如何生成进度模型 :
- 项目管理团队将项目进度相关的数据,包括活动列表、计划日期、持续时间、资源、依赖关系和制约因素等输入进度计划编制工具,就形成了项目进度模型.(理解 : 项目经理要领着团队成员把项目进度相关的所有数据,包括活动清单或者活动列表,事先就是通过各种渠道计划的每个活动的日期,每个活动的估算好的持续时间,所需要的资源,活动之间的逻辑关系,还有各种其他的制约因素等,所有数据都扔给进度计划编制工具,就形成了项目的进度模型.)
-
没有进度计划编制工具,有一个Excel表格,Excel表格里边有各个活动,项目经理把每个活动需要的资源填进去,活动和活动之间依赖关系记录下来,哪个活动预计要投入哪些资源写到一列等,这些Excel表格可能包括很多sheet,就叫数据模型.
-
现用更先进的一些手段(比如:比较微型的工具,更复杂的工具,project,P6,其他的专用工具等)把数据输给那些工具,也形成了一个从多个视角看数据的一个软件,也属于数据模型.
项目管理工具之 Project(长得很像excel,Microsoft Project)
**P6 全称是Oracle Primavera P6 EPPM **
提示 : 进度模型以及模型中的数据随着项目的进展不断更新.
制订进度计划的关键步骤(了解)
- 定义项目里程碑,识别活动并排列活动顺序,估算持续时间,并确定活动的开始和完成日期
- 由分配至各个活动的项目人员审查其被分配的活动。
- 项目人员确认开始和完成日期与资源日历和其他项目或任务没有冲突,从而确认计划日期的有效性
- 分析进度计划,确定是否存在逻辑关系冲突,以及在批准进度计划并将其作为基准之前是否需要资源平衡,并同步修订和维护项目进度模型,确保进度计划在整个项目期间一直切实可行
解析
- 其实就是规划进度顺序,识别活动,排列活动顺序,估算持续时间,把前边几件事情做好才能确定每一个活动的开始和完成日期,由分配制每个活动的项目人员审查活动,包括审查活动前后紧前紧后活动关系,和估算的持续时间是不是合理,每个团队成员看他给他分配的任务是不是有冲突,有冲突的话其实提出修改,要求未来负责每个活动的人进行确认,最后整体上一般是用软件分析人工无法分析复杂情况,分析进度计划,确定是否存在逻辑关系冲突,如果资源冲突(同一个活动,同一时间段需要同一类资源)没有那么多资源,还得做什么资源平衡.
制定进度计划工作概要(了解)
解析
- 上面的几个椭圆,最后形成中间项目的进度计划,所以就是项目进度计划是参考了很多内容,由进度计划编制工具来完成的,下边是进度计划的展现形式,可以有多种,多个层次的进度计划.
1. 输入
项目文件
-
可作为本过程输入的项目文件包括:
- 活动属性:提供了创建进度模型所需的细节信息
- 活动清单:明确了需要在进度模型中包含的活动
- 假设日志:所记录的假设条件和制约因素可能造成影响项目进度的单个项目风险
- 估算依据:持续时间估算所需的支持信息的数量和种类,因应用领域而异。不论其详细程度如何,支持性文件都应该清晰、完整地说明持续时间估算是如何得出的
- 持续时间估算:包括对完成某项活动所需的工作时段数的定量评估,用于进度计划的推算
- 经验教训:在项目早期获得的与创建进度模型有关的经验教训,可以运用到项目后期阶段,以提高进度模型的有效性
- 里程碑清单:列出特定里程碑的计划实现日期
- 项目进度网络图:包含用于推算进度计划的紧前和紧后活动的逻辑关系
- 项目团队派工单:明确了分配到每个活动的资源
- 资源日历:规定了在项目期间的资源可用性
- 资源需求:明确了每个活动所需的资源类型和数量,用于创建进度模型
- 风险登记册:提供了会影响进度模型的全部已识别风险的详细信息及特征。进度储备则通过预期或平均风险影响程度,反映了与进度有关的风险信息
项目管理计划
- 进度管理计划:规定了用于制定进度计划的进度计划编制方法和工具,及推算进度计划的方法
- 范围基准:范围说明书、WBS和WBS词典包含了项目可交付成果的详细信息,供创建进度模型时借鉴
协议
- 在制定如何执行项目工作以履行合同承诺的详细信息时,供应商为项目进度提供了输入
事业环境因素
- 政府或行业标准
- 沟通渠道
组织过程资产
- 进度计划方法论,包括制定和维护进度模型时应遵循的政策
- 项目日历
2.工具与技术
进度网络分析
-
进度网络分析是创建项目进度模型的一种综合技术,用于计算项目活动未完成部分的最早和最晚开始日期,以及最早和最晚完成日期。
-
进度网络分析是多种分析技术的统称,包括关键路径法、资源优化技术和建模技术等.(进度网络分析,它不是一个单独的技术,实际上它是关键路径法,资源优化法和建模技术混合,混合或者同时使用三种技术,进行网络图的搭建和网络图的分析,这种技术叫进度网络分析.)
-
还包括如下两项工作:
- ① 当多个路径在同一时间点汇聚或分叉时,评估添加汇总进度储备的必要性,以减少出现进度延误的可能性
- ② 审查网络,看看关键路径是否存在高风险活动或具有较多提前量的活动,是否需要使用进度储备或执行风险应对计划来降低关键路径的风险
提示 : 进度网络分析是一个反复进行的过程,一直持续到创建出可行的进度模型
关键路径法
考情 : 几乎必考,中等难度偏上
- 关键路径法用于在进度模型中估算项目最短工期(关键路径决定了项目的最短工期),确定逻辑网络路径的进度灵活性大小。
- 这种进度网络分析技术在不考虑任何资源限制的情况下(只考虑每个活动的持续时间不考虑资源约束,有可能有些活动同一时间开展的并行活动,用同一个资源,先不要考虑,至少在找关键路径的时候不要考虑,未来做资源优化再考虑.),沿进度网络路径使用顺推与逆推法,计算出所有活动的最早开始、最早结束、最晚开始和最晚完成日期.(要计算出每一个活动的最早开始,最早结束,最迟开始和最迟结束,4个日期,所以要学习什么叫正推法,什么叫逆推法,为什么正推法/逆推法就能推算出那个4个日期值.)
解析
- 比如 : 有一个网络图,每一个节点已知持续时间,估算完了,让去找关键路径是哪条,或者让去找整个项目的持续时间是多少天,其实就是让找关键路径.
提示 : 使用关键路径法安排进度时,不考虑资源限制,认为资源是无限使用的.(找关键路径不用考虑资源限制或者可以认为每一个活动上的资源都无限使用,资源都是无限的)
关键路径法推导方法
教材上晦涩的句子,理解了就可以不看
-
关键路径法有两个规则:
-
1)某项活动的最早开始时间必须相同或晚于直接指向这项活动的最早结束时间中的最晚时间;
-
2)某项活动的最迟结束时间必须相同或早于该活动直接指向的所有活动最迟开始时间的最早时间。
-
-
通过正向计算( 从第一个活动到最后一个活动 )推算出最早完工时间,步骤为:
- ① 从网络图始端向终端计算;
- ② 第一活动的开始为项目开始;
- ③ 活动完成时间为开始时间加持续时间;
- ④ 后续活动的开始时间根据前置活动的时间和搭接时间而定;多个前置活动存在时,根据最迟活动时间来定。
-
通过反向计算(从最后一个活动到第一个活动)来推算出最晚完工时间,步骤为:
- ① 从网络图终端向始端计算;
- ② 最后一个活动的完成时间为项目完成时间;
- ③ 活动开始时间为完成时间减持续时间;
- ④ 前置活动的完成时间根据后续活动的时间和搭接时间而定;
- ⑤ 多个后续活动存在时,根据最早活动时间来定。
关键路径
关键路径法示例
- 关键路径是项目中时间最长的活动顺序,决决定着可能的项目最短工期
七格法来表示
解析
- 用正推法去填写最早开始和最早结束这两个值,正推法,正推到最后.之后用逆推法推每个活动的最晚结束和最晚开始值,逆推法,推这两个值.逆推之后再推到前边开始位置,整个每个活动4个值都有了.
- 关键路径是项目中时间最长的活动序列,最长的路径为什么决定最短工期?因为项目范围在把所有活动结束情况下(活动是从项目范围分解出来的,每个活动都结束了,才能项目结束),才证明项目已经结束了,所以实际上是路径都完成了项目才结束,所以路径里最长的,就是花费时间最长的路径完成,才算项目完成.
- 项目真正的工期,肯定要比关键路径长,最短等于关键路径(因为关键路径没考虑资源因素.)
算法
图中有几条路径
-
第一条 : A-B-D-E-H
-
第二条 : A-B-F-G-H
-
第三条 : A-C-F-G-H
活动持续时间
-
第一条 : 2 + 18 + 10 + 15 + 35 = 80
-
第二条 : 2 + 18 + 10 + 170 + 35 = 235
-
第三条 : 2 + 13 + 10 + 170 + 35 = 230
比较哪条路径数值最大
- 比较三条路径,哪条路径最长就是关键路径, 第一条 < 第三条 < 第二条,所以第二条是关键路径,即:A-B-F-G-H 为关键路径.
活动序列 A 一 B 一 F 一 G 一 H 为关键路径
次关键路径
- 一个项目可以有多条关键路径,关键路径越多就意味着项目的风险越大。次关键路径就是网络图中持续时间最接近关键路径的路径.(除了关键路径以外的路径就是次关键路径)
解析
- 关键路径:这条路径上任何一个活动只要延误一天,整个项目就会延误一天,所以这是关键路径.(路径上每一个活动都叫关键活动),监控的时候,肯定是关注关键活动.
- 很有可能所有精力,所有最核心的资源,都投入到这条路径的活动上,而把不好的资源投入上去了,结果很可能某一个活动延误了很多天,一个活动可能就延误了几个月,很可能本来它次关键路径,但是因为有所延误,反而成为最长的关键路径,所以做项目监控,不仅要关注关键路径,也要关注次关键路径.
- 次关键路径和关键路径的时间差越少,项目风险越大,如果极端情况下,项目里有很多路径,可能有多条关键路径,就是恰好有几个关键路径特别长,那就是多条关键路径,关键路径越多,项目风险就越大.
- 项目管理软件不用自己找关键路径,把活动网络图逻辑关系画出来,它自动形成一个网络图,把每个活动估算输进去,每个活动它自动的找到关键路径,发现一个网络图里有一条路径变红了,就是关键路径,关键路径的活动要严加监管,如果画了一个网络图生成结果好几条关键路径,很多活动都红了,那监控代价太大.
提示 : 次关键路径和关键路径的时间差距越少,项目的风险越大.
总浮动时间
- 在任一网络路径上,进度活动可以从最早开始日期推迟或拖延的时间,而不至于延误项目完工日期或违反进度制约因素,就是总浮动时间
总浮动时间 = 最迟开始时间 - 最早开始时间
总浮动时间 = 最迟完成时间 - 最早完成时间
例题 : 总浮动时间
举例
- E活动的总浮动时间就是 : 185 – 30 = 155, 155 就是总浮动时间.或者 200 – 45 = 155,也是总浮动时间.
解析
- 总浮动时间有的时候就叫浮动时间,一个比较自私的一个值,整个项目里边所有活动,每个活动都不允许延误的前提下,(活动E自己可以延误几天而不影响整个项目工期,叫总浮动时间.
- 注意总浮动时间是0,说明活动,延误一天都不行(活动延误一天整个项目工期都会延误,所以活动的浮动时间是0),总浮动时间是0的活动是关键活动.项目执行过程中有一个活动总浮动时间是负的值了,说明明项目已经产生延误了.(总结: 正整数正常浮动时间,零关键活动,负整数,项目延误了.)
自由浮动时间
- 自由浮动时间:在不延误任何紧后活动的最早开始日期或不违反进度制约因素的前提下,某进度活动可以推迟的时间量
自由浮动时间 = 紧后活动最早开始时间的最小值 - 本活动的最早完成时间
例题 : 自由浮动时间
例题
计算 : E 的自由浮动时间
解析
- 只考虑在不影响E的紧后活动(就是不影响H的左上角值)情况下,H最早开始日期是200天,不影响200天开始,活动在E最早开始时间30号的基础之上,往后延误几天,不会影响后续活动200天开始.
- 主要比对三个值: E的最早开始时间,E的最早完成时间,H的最早开始时间.
- H的最早开始时间 不等于E的最早完成时间,即200不等于45.说明E有自由浮动时间.
- 自由浮动时间 = H的最早开始时间(紧后活动最早开始时间的最小值) – E的最早完成时间(本活动的最早完成时间) = 200-45 = 155
计算 : D 的自由浮动时间
解析
- H的最早开始时间 等于E的最早完成时间,说明E没有自由浮动时间.
- 自由浮动时间 = E的最早开始时间(紧后活动最早开始时间的最小值) – D的最早完成时间(本活动的最早完成时间) = 30-30 = 0 说明没有自由浮动时间.
计算: 正推逆推法
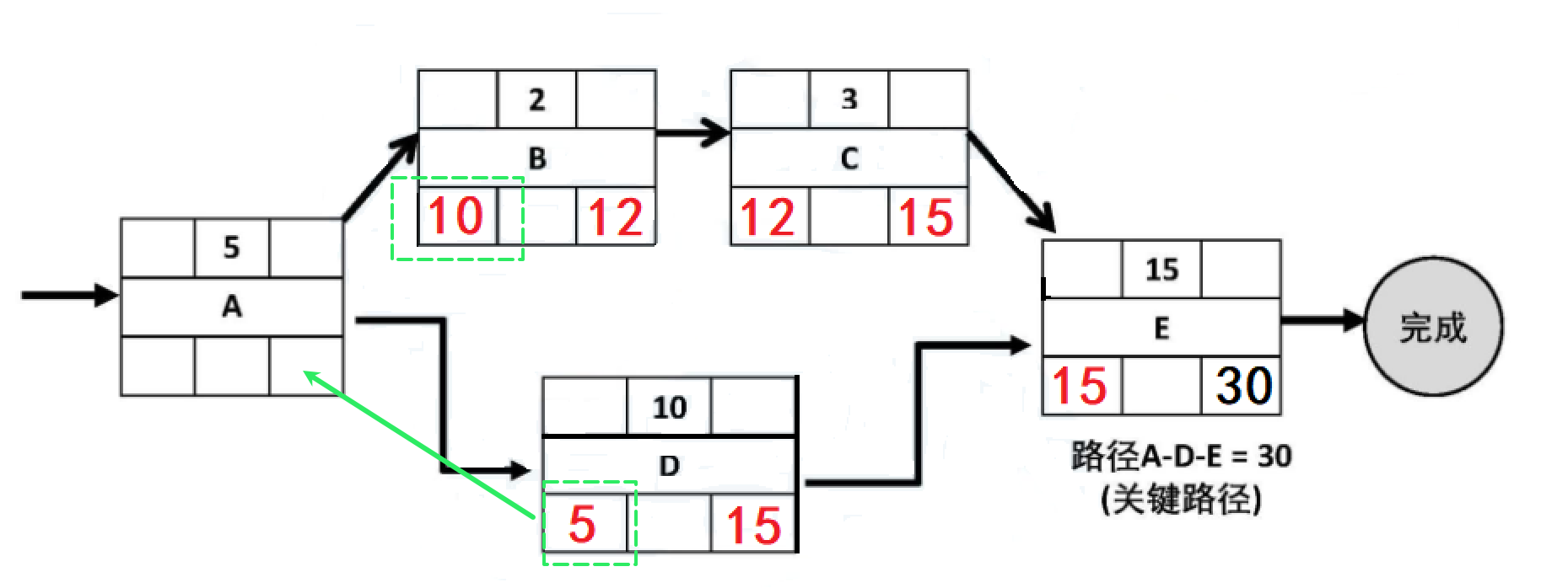
示例:正推逆推法
计算 : 项目的最短工期
- 找出关键路径 : A – D -E
- 项目最短工期 : 5 + 10 + 15 = 30
正推逆推法就是为了完整的画出七格图
正推法填写七格图
- 起始A活动标一个0,从第0天开始(很多考题大部分情况下都是从0开始标的,可以认为a任务是第0天晚上开始做了.)
- 持续时间是5天,第五天晚上结束,所以0是A的最早开始时间,5是他的最早结束时间.
- A结束之后,B和D就开始了,所以B和D的最早开始时间都写5.
- B这条路径,B的持续时间是两天,所以B的最早结束是5+2是7
- c的最早是7
- 最早开始最早结束是7+3=10,到这里别往后推了,因为e是一个汇聚点,只有两条路径推完才能推e.
- 推D, D最早结束是5+10,是15.
- C最早结束是10,D最早结束是15,只有C和D都结束了,E才能开始,所以e最早开始填最大数15.
- E最早他15号晚上开始,持续时间是15,最早结束15+15,是30.其实就是整个项目最可能的最早工期,最早30天结束.(实际上有一种法叫后墙不倒,后墙不倒就是最早结束,也作为整个项目的最晚结束.)
反推法填写七格图
- 给30天了,活动最晚结束日期也是30,最晚开始用30减掉持续时间15,得E的15
- 活动C和D最晚结束都得是15.
- C-3和D-10,得到最晚开始.
- 通过C得到B的最晚结束是12.
- b是10,d是5,a活动的最晚结束取两个中最小值,a活动必须最晚5结束.起始时间是0.
结论 : 正推法是正向推出每一个活动最早开始和最早结束,逆推法是反向推出每个活动的最晚开始和最晚结束.
计算: 总浮动时间
填写七格图: 总浮动时间
- 橙色减紫色 : 总浮动时间 = 最迟开始时间 – 最早开始时间
- 总浮动时间 = 最迟完成时间 – 最早完成时间, B活动 : 10-5,D活动: 5-5 ,C活动: 12-7 ,E活动: 15-15
计算: 自由浮动时间
填写七格图: 自由浮动时间
- a活动用0减去0等于0浮动时间
- 用红色的减去紫色的得到蓝色的自由浮动时间.
- B自由浮动时间 = C的最早开始时间(C的左上角) – B的最早完成时间(右上角)
- C自由浮动时间 = E的最早开始时间(E的左上角) – C的最早完成时间(右上角)
- D自由浮动时间 = E的最早开始时间(E的左上角) – D的最早完成时间(右上角)
- A、E应该是默认自由活动为0
示例:计算活动的自由浮动时间
考试 : 最可能的考法是整个图给你,但是某几个位置空缺,位置C空缺的左下角或者右上角或者整个C,除了持续时间之外都空缺,让你填写填空题.还是得掌握正推逆推法.
资源优化
- 制定进度计划的时候,有一个重要的技术叫资源优化,资源优化跟关键路径法最不一样的地方,关键路径法认为资源无限使用,但是关键路径找完关键路径之后,现实工作中资源是有限的,所以现在考虑资源约束,发现进度需要调整,按照原来的进度,资源有冲突了,这种技术就叫资源优化.
- 资源优化有两个方法,一个叫资源平衡,一个叫资源平滑,差别特别小.
资源平衡
-
资源平衡是为了在资源需求与资源供给之间取得平衡,根据资源制约对开始日期和结束日期进行调整的一种技术.(资源不够用了,根据具体的资源制约情况,对进度计划里的某些活动调整,调整活动的开始或者结束日期,这技术叫资源平衡.每个活动持续时间是不能调整的,也只能调整每个活动早一点开始或者晚一点开始,主要是晚一点开始.)
-
两种情况下需要进行资源平衡
-
① 共享资源或关键资源只在特定时间可用,数量有限,或被过度分配,如一个资源在同一时段内被分配至两个或多个活动,就需要进行资源平衡
-
② 为保持资源使用量处于均衡水平而进行资源平衡
-
解析
- 第一种情况就是共享资源或者关键资源数量有限,就真的不够分,所以迫不得已得做资源平衡.
- 另外一种情况是从整个企业的角度讲,这种技术名称是叫资源平衡,但是本质上不是,本质上是通过你修改你的进度计划,使不同时间点需要的资源量不一样,间接的达成资源平衡,本质上还是进度的问题.
- 举例 : 现在一个业务部门,要做一个APP业务需求,需要程序员,结果根据进度计划,第一个月需要30个程序员,第二个月需要25个,第三个月需要40个等第六个月需要100个,第七个月就需要10个,这种需求提给资源部门,就是提给IT部/研发部,要它提供这种资源,他肯定是不可能提供给你,每个月要求人数都不一样,峰值到哪找那么多人,或者需求低谷,这些人还在部门,就呆着白白的领工资,这样不行,所以研发部要求实现一个整体的平衡,就是研发部能给你总的资源没问题,但是希望你在7个月(就是项目周期之内),每个月对程序员的需求量都是40个人,这样就没问题.
提示 : (结论) 资源平衡往往导致关键路径改变,通常是延长.(既然是资源不够用了才做资源平衡,资源平衡之后,往往导致关键路径变长了,峰值需要那些人,没有那些人,得把某些工作往后调整,会导致工期延长.)
资源平衡示例
解析上图
- 左边图是资源平衡之前,活动上数字给的是每个活动持续时间,A活动结束之后,B和C并行,B是两天,C是一天,整体上看就是按照初始的进入计划,4天就结束了,这是资源平衡之前,但是假如限制B和C都需要同一个资源完成,显然B和C不能并行,所以没办法在A和C之间(进行FS操作),加上两天(就是叫滞后量,为什么加两天,因为要等b,小王在b上工作两天之后c才能开始,所以逻辑关系改成FS加2),整体来讲,项目延误了一天,C排到B后边去执行的操作,就是资源平衡,很可能导致的结果关键路径延长.
资源平滑
- 资源平滑是对进度模型中的活动进行调整,从而使项目资源需求不超过预定的资源限制的一种技术。但资源平滑的幅度没有资源平衡那么大,它只是调整活动的总浮动时间和自由浮动时间,不会改变关键路径,完工日期也不会延迟。
解析
资源平滑就是不改变关键路径的情况下,如何节约资源?
- 活动有浮动时间(或者是总浮动或者自由浮动),在活动浮动时间之内往后调整活动,这样的话(总浮动时间就是活动不影响整个项目工期能延误几天)如果在它总浮动时间之内延误,它不会影响工期的,不会影响关键路径,这种技术就叫资源平滑
提示 : 资源平滑技术可能无法实现所有资源的优化.(因为资源平滑只能在浮动时间之内调整,所以可能无法实现所有资源的优化,最后在资源平滑满足不了要求的情况下,走投无路,还得做资源平衡,还得改关键路径.)
资源平滑示例
解析
- 六个活动组成的一个局部的网络,两条路径,ABCF是关键路径,因为长度是5,假如B和D这两个活动都使用同一个资源,D整个是短路径,把D往后推一下,就是实际上调整右图状态(A和D之间加一天的滞后量),这样整体的工期没变(就是整个项目还是在5天完成),D本来就是有一天总浮动时间,因为它不是关键浮动,在它浮动时间之内调整,这种技术就叫资源平滑.
数据分析
假设情景分析
- 假设情景分析是对各种情景进行评估,预测它们对项目目标的影响。或者说,就是对 “ 情景X出现时应当如何处理 ” 这样的问题进行分析.(理解含义: 数据分析里一个特殊的叫假设情景分析,在进度分析的过程当中,假设一些情景,看一下结果(比如假设程序员的数量,如果是峰值只能有30个,进度网络怎么调整等),这种技术就叫假设情景分析.)
可以根据假设情景分析的结果,来评估项目进度计划在不利条件下的可行性,以及为克服或减轻意外情况的影响而编制进度储备和应对计划
模拟
- 模拟是一种特殊的假设情景分析,把单个项目风险和不确定性的其他来源模型化,以评估它们对项目目标的潜在影响。
- 最常见的模拟技术是蒙特卡洛分析,它利用风险和其他不确定性来源计算整个项目可能的进度结果
解析
- 模拟技术虽然是定量的,但是技术难度太大了,整体思想,要求得一个值,中间要至少用几万次几十万次反复的模拟技术,模拟点有多少概率落到圆中.(比如:在1*1方块里来随机的任何一个位置,随机生成点(最后随机生成1亿个点),算一下有多少个点是放到圆圈里了,再除以4,值正好接近于3.1415926),值是通过这种复杂的模拟算出来的,这就是模拟技术.
- 风险管理的定量风险管理会提一下,如果用风险或者定量技术计算总工期,或者计算项目总成本,用到了模拟或者蒙特卡洛技术.
提前量和滞后量
- 提前量和滞后量是网络分析中使用的一种调整方法,通过调整紧后活动的开始时间来编制一份切实可行的进度计划提前量用于在条件许可的情况下提早开始紧后活动;而滞后量是在某些限制条件下,在紧前和紧后活动之间增加一段不需工作或资源的自然时间
项目管理信息系统( PMIS )
- 项目管理信息系统包括进度计划软件该软件软件用活动、网络图、资源需求和活动持续时间等作为输入,自动生成开始和完成日期,从而可加快进度模型的建立过程
进度压缩(重要)
- 在制定进度计划的时候,可能有一种现象,根据现有的技术手段,现有的资源,做出第一版的进度计划(还没经过领导批准)领导问多长时间完工,得给领导展示需要80天,领导不同意要求从80天压缩成70天,如果是硬性的要求,项目经理需要做权衡,资源得多给,领导答应可以多给.在这种环境之下所用的技术,即把工期从80压到70,整个要做的就是进度压缩.
进度压缩前提是不缩减项目范围,在前提下,想办法让工期缩短,这叫进度压缩.
赶工
- 定义:通过增加资源,以最小的成本代价来压缩进度工期的一种技术
- 例子:批准加班、增加额外资源或支付加急费用,来加快关键路径上的活动
- 适用于:通过增加资源就能缩短持续时间的,且位于关键路径上的活动
- 后果:可能导致风险和/或成本的增加
解析
- 赶工就加班,但不仅是加班,主要赶工是增加资源,实际上不要以为赶工不消耗成本,要100%认为只要是赶工就是增加资源,只要是增加资源就是要花成本,不存在零成本的赶工,赶工必须花成本,只不过尽量减少资源的浪费,或者减小成本的花费,来实现工期压缩.
- 虽然实际上有的加班从来不给加班费,但是,在项目管理中也要认为加班属于增加资源,因为按照项目管理的就是道德规范,加班是要支付加班费的,是要投入资源的,不管是自己加班还是外聘资源,都是属于增加资源.非关键活动就别赶工了,只赶工关键活动.
考试一般是考适用前提:
-
第一个前提是现在需要进行进度压缩.
-
第二个必须在题目里找就是现在有钱,包括明确领导给你投入5万块钱,还让缩点进度,但是你有钱.
-
第三个很可能就是政治管理后面会讲,现在成本偏差状况是好的(就是现在成本节约了),进度延误了,这种情况下必然使用赶工.
赶工的坏处其实就是多花钱.
快速跟进
- 定义:将正常情况下按顺序进行的活动或阶段改为至少是部分并行开展
- 例子:在大楼的建筑图纸尚未全部完成前就开始建地基
- 适用于:能够通过并行活动来缩短关键路径上的项目工期的情况
- 后果:返工和风险增加,还有可能增加项目成本
解析
- 本来两个活动,按照进度图是a活动完成了,再完成b就是FS,如果把原来顺序执行的两个活动并行,显然总工期就缩短了,通过这种顺序变定型的方式来使整个进度压缩,这种技术叫快速跟进.
- 后边的活动赶紧快点,提前做,快速跟进,就是风险非常大,千万要谨慎,现在进度也延误了,而且钱也没有了(就是没有额外的钱去增加资源),走投无路了,愿意承受返工的风险情况下,才会采取这种快速跟进的方法.
- 适用于确实通过并行活动能缩短工期的,如果a活动是打地基,b活动是盖楼,无论如何也不能并行.快速跟进会造成返工的风险,返工是非常大的一个风险,因为一旦返工就是缺陷补救了.
- 虽然返工会引起项目成本的增加,但是考试的时候不能这么认为,因为考试的时候,不会已经产生返工了.考试的环境就是很简单,就是现在前提是进度延误了,如果是有钱的话你就赶工,没有钱的话你就快速跟进.
进度压缩技术的比较
解析
- 正常 : 原来是顺序完成的,都是投入一个人各自都是5个工作日完成,
- 快速跟进 : 就是资源没变,三个员工分别负责三件事,只不过第二个活动提前两天(就是把a和b两个活动,从FS变成FS,减2了,给两天提前量)第三个活动b和b,b和c之间也是变成FS减2了,这样这样的话,整体上就是会产生重叠了,应该一共是4天重叠,所以项目会提前4天完成.
- 赶工(有钱采取赶工):顺序关系没变a,b,c,但是关键活动多投入资源,每个活动的持续时间缩短,整体上也是缩短时间了.
计划评审技术
- 计划评审技术( Program Evaluation and Review Technique,PERT ),又称为三点估算技术,其理论基础是假设项目持续时间以及整个项目完成时间是随机的,且服从某种概率分布。PERT可以估计整个项目在某个时间内完成的概率.
\[标准差σ = \frac{悲观时间T_{p} – 乐观时间T_{o}}{6} \]
\[方差σ^{2} = \frac{(悲观时间T_{p} – 乐观时间T_{o})^{2}}{36} \]
正态分布规律:
. 分布在平均值正负一个标准差 ( Te ± 1σ ) 范围内的概率为 68.26%
. 分布在平均值正负两个标准差( Te ± 2σ )范围内的概率为 95.46%
. 分布在平均值正负三个标准差( Te ± 3σ ) 范围内的概率为 99.73% 
解析
算法
-
σ是计算的结果,T或者Te是总工期或者工期的值,图中黑线代表的就是T或者Te.
-
例如: 最悲观是80,最乐观是20,带入公式,得到标准差 = 10,即: σ = 10,工期设置为50,即: T = 50
-
一个标准差 = 50 ± σ 就是纵轴的坐标,一个是50+10=60,一个是50-10=40,如图
-
二个标准差 = 50 ± 2σ 就是纵轴的坐标,一个是50+20=70,一个是50-20=30,如图紫色
- 三个标准差 = 50 ± 3σ 就是纵轴的坐标,一个是50+30=80,一个是50-30=20,如图绿色
-
计算: 正态分布
示例:OA 系统工作分解和活动工期估计
- 需求分析 : 7—- 最乐观 11 —- 最可能 15 —–最悲观.(其他以此类推)
解析
问题: 总工期是多少?
- 贝塔算出估算值: t需求分析 = 11,t设计分析=21,t测试=7,t安装部署=12
- 将估算值加一起,就是总工期 = 11 + 21 + 7 + 12 = 51
问题: 总方差是多少?
- 根据公式算出每个的方差,例如: σ²需求分析 = (15-7)²/36 = 1.778
- 方差相加就是 总方差 σ² = σ²需求分析 + σ²设计编码 + σ²测试 + σ²安装部署 = 1.778 + 13.445 + 0.445 + 2.778 = 18.446
OA 项目的工期正态分布
- 整个项目的完成时间是各个活动完成时间之和,且服从正态分布
解析
问:已知估算总工期是51天(上题计算的),项目在60天之内完成的概率.(要查一个叫标准正态分布表才能求出来.)
\[P(T≤60 ) = \Phi(\frac{ 60 – T }{σ} )(T是估算总工期) \]
-
求整个项目的σ,不是四个σ相加,而是σ²的累加后再开方.
\[σ_{总方差}=\sqrt{(σ²需求分析 + σ²设计编码 + σ²测试 + σ²安装部署)} \\ = \sqrt{(1.778 + 13.445 + 0.445 + 2.778) }\\ =\sqrt{18.446}\\ =4.29488 \approx 4.3 \]
手算开根号
- 考试有计算器
-
算法
-
根据公式带入值:
\[公式 = P(T≤60 ) = \Phi(\frac{ 60 – 51 }{σ} )(T是估算总工期) \]
\[P(T≤60 ) = \Phi(\frac{ 60 – 51 }{4.3} )\\ =\Phi(\frac{ 9 }{4.3} )\\ =\Phi(2.093) \]
- 查标准正态分布表
标准正态分布表(了解)
- 得到结果.
\[\Phi(2.093)\\=0.9817 \]
问:已知估算总工期是51天(上题计算的),项目在53天之内完成的概率.
- 算法同上.
\[P(T≤53 ) = \Phi(\frac{ 53 – 51 }{4.3} )\\=\Phi(\frac{ 2 }{4.3} )\\=\Phi(0.465)\\\approx\Phi(0.47) \]
- 由上表得: P(T≤53 ) = 0.6808
敏捷发布规划
- 敏捷发布规划基于项目路线图和产品发展愿景,提供了高度概括的发布进度时间轴( 3 – 6 个月 )。同时,敏捷发布规划还确定了发布的迭代或冲刺次数,使产品负责人和团队能够决定需要开发的内容,并基于业务目标、依赖关系和障碍因素确定达到产品发布所需的时间.(只有在敏捷项目里做进度计划才有发布计划,时间轴要求很长的,产品路线演进轴可能是半年甚至可能一年.
敏捷发布规划一次发布里边包括很多次迭代,主要是由产品负责人决定.(了解概念就行))
对客户而言,产品功能就是价值,因此,该时间轴定义了每次迭代结束时交付的功能,提供了更易于理解的项目进度计划,而这些就是客户真正需要的信息
产品愿景、发布计划和选代计划之间的关系(了解)
- PMBooK第六版的图
解析
- 发布计划(图中),每一个发布计划里包括多个迭代,未来都得为每个迭代在做一个迭代计划(图中迭代计划位置),每个迭代都有迭代计划,每个迭代计划里会有这次迭代实现的功能,整体来讲所谓的发布规划或者叫发布计划,就是在敏捷项目里也是有规划的,而且敏捷项目里的规划层次更多,就是从粗略局到细致级都有.
扩展
- 名称应该是敏捷发布计划,就是敏捷规划是一个过程,产生的结果是敏捷计划,在发布规划之后,产生的发布计划,发布这两个字英文叫release,可能把发布这两个字翻译成版本,就版本规划或者版本计划就是每一个版本需要多次迭代.
3.输出
进度基准
- 进度基准是经过批准的进度模型,只有通过正式的变更控制程序才能进行变更,用作与实际结果进行比较的依据
内容
- 经干系人接受和批准,进度基准包含基准开始日期和基准结束日期
作用
- 在监控过程中,将用实际开始和完成日期与批准的基准日期进行比较,以确定是否存在偏差
位置
- 进度基准是项目管理计划的组成部分
提示 : 进度模型以及进度模型中的进度数据可以随时更新,但进度基准的变更必须走严格的变更流程
解析
- 进度基准是经过批准的,进度模型里面的数据和工具不断的在运行,不断的在改,但是某一个时刻,认为进度模型差不多了,可以请关键干系人批准(关键干系人比如:客户代表,项目方的代表,还有发起人代表.),邀约关键干系人坐到一块,汇报这一版本的进度计划,进度模型里版本的进度计划已经大家同意了(包括里边的起止日期,资源的使用情况),讨论确定,确定之后批准了,就固定了,叫基准(就是进度基准),要此时此刻把进度基准导出来,像一个快照一样,就是进度模型的快照,这叫进度基准V1.0版本,基准再也别变了,当基准导出来之后,进度模型里边的数据可以变,基准是很严格的,今后如果改基准的话,得走正式的变更流程.
- 未来监控的时候,怎么去证明或者评价项目提前还是落后了,要参考进度基准.
- 不光是进度基准,所有基准都是用于监控比较的.进度基准是四大基准之一.
项目进度计划
- 项目进度计划是进度模型的输出,为各个相互关联的活动标注了计划日期、持续时间、里程碑和所需资源等信息。
- 项目进度计划中至少要包括每个活动的计划开始日期与计划完成日期
解析
- 其实平时生产环境下进度基准就是进度计划,但是PMBook指南分成了两个概念.
- 进度计划是随时从进度模型里边导出来的,只关注活动的进度,一种以图形方式展现的叫进度计划.
- 给不同的该线人看或者不同场合,要使用不同形式的进度计划,其中有三个就是里程碑图,横道图,网络图.
提示 : 项目进度计划确定之前,整个项目管理计划都无法最终确定
里程碑图
- 里程碑图与横道图类似,但仅标示出主要可交付成果和关键外部接口的计划开始或完成日期(里程碑图,里程碑进度计划)
解析
- 最粗略的进度计划里程碑图,也叫里程碑的进度计划.
- 里程碑图里就是菱形是表示里程碑,图里边就是绿色,标绿色表示里程碑已经达成了,红色这条线是数据,日期就是当前日期,汇报的时候就是第一个里程碑(第一个里程碑叫开发新产品Z)已经结束了,完成了里程碑.后边三个里程碑还没有完成,所以领导或者客户一看就快速的知道,项目大体上完成哪些阶段.
提示 : 里程碑图适合向客户或高级管理层汇报项目关键可交付成果完成状态或关键日期
横道图
- 横道图也称为“甘特图”,是展示进度信息的一种图表方式。在横道图中,纵向列示活动,横向列示日期,用横条表示活动自开始日期至完成日期的持续时间( 横道图,概括性进度计划 )
解析
- 横道图也叫甘特图,它没有展现活动之间的就是逻辑关系,但是它展现了每个活动的起止日期.
- 图解 : 第一个横道活动,到目前为止红色虚线(也是当前的日期),前两个活动进行到中间,第二个活动快完成了,第三个活动已经全是绿了(彻底完成了),第四个活动任务还没开始,图就是在大部分情况下进行汇报写到周报里,一般是用这种图.
提示 : 横道图相对易读,常用于向管理层及其他干系人汇报情况.(常用于管理层,不是高层管理层,PMO或者其他的项目经理进行常规汇报.)
网络图
项目进度网络图
- 用于显示活动及其相互关系,可以是简单的纯逻辑图也可以是包含时间刻度的详细进度计划(网络图,详细进度计划)
解析
- 网络图是最详见的一个进度计划,那网络图里可以以各种方式,但是必须展现活动之间的逻辑关系,没有逻辑关系,不能叫网络图.
- 一般来讲团队成员之间想就是展现不同的职责的活动和活动之间,只有a,b做完之后,c才能做,展现这种信息,必然要用网络图
时标图
考试要求
要求绘制时标图
在考试之前登录绘图的模拟系统,要用绘图的功能
- 包含时间刻度的进度网络图,称为时标图(掌握).( 网络图也可用时标图展示 )(时标图一个特点就是本质上它也是一个界限图,但是它不是一般的界限图,在上边或者可能是下边,要展现时间的刻度,换句话,展现时间刻度的界限图叫时标图.)
计算: 时标图需要绘画
叫做弹簧.弹簧可以认为是浮动时间
- 好处是非常直观的看到项目的关键路径或者最短工期了,其实就是从最开始一直到最后位置,就是项目的工期22天.
常见问题:
位置H活动本来是十五号结束,应该是有两天的浮动时间,问:H如果延误了三天,项目总工期会怎么样?
- H延误3天,他活动时间才两天,延误3天之后,必然会引起M活动必然会往后延,所以项目总工期会延误一天.
进度数据
- 项目进度模型中的进度数据是用以描述和控制进度计划的信息集合。
- 进度数据至少包括进度里程碑、进度活动、活动属性,以及已知的全部假设条件与制约因素
还包括
- 按时段计列的资源需求
- 备选的进度计划
- 进度应急储备
- 资源直方图
- 现金流预测
- 订购与交付进度安排
项目日历
-
项目日历规定开展进度活动的工作日或班次和不开展进度活动的非工作日的日历。(项目日历就是项目里的每一个活动,它什么时候可以开展.(比如:有的活动周一到周五工作日开展,但是有的活动可能是周末可以开展)把活动的可以开展的那个时间画出来,就叫项目日历.)
-
项目日历一般会规定节假日、周末和倒班时间
-
在一个进度模型中,可能需要采用不止一个项目日历来编制项目进度计划,因为有些活动需要不同的工作时段
提示 : 资源日历是具体资源可用时间的呈现,而项目日历是对项目活动的时间安排.(资源管理另外一个概念叫资源日历,实际上即是指资源日历,它是每一个资源包括服务器,包括每个人,每个资源在项目里可用的时间段资源,而项目日历是每一个活动可以执行的时间安排,两者之间互相影响,换句话,去制定活动的项目日历,要参考资源日历(因为活动执行需要资源,两个是完全不同的两个文件).)
变更请求
- 修改项目范围或项目进度计划之后,可能会对范围基准和/或项目管理计划的其他组成部分提出变更请求,应该通过实施整体变更控制过程对变更请求进行审查和处理
- 预防措施可包括推荐的变更,以消除或降低不利进度偏差的发生概率
项目管理计划更新
- 可能需要提出变更请求的项目管理计划组成部分包括:
- 进度管理计划:可能需要更新进度管理计划以反映制定和管理进度计划的方式的变更
- 成本基准:在针对范围、资源或成本估算的变更获得批准后,需要对成本基准做出相应的变更
项目文件更新
- 可在本过程更新的项目文件包括:
- 活动属性:更新活动属性以反映在制定进度计划过程中所产生的对资源需求和其他相关内容的修改
- 假设日志:可能需要更新假设日志,以反映创建进度模型时发现的有关持续时间、资源使用、排序或其他信息的假设条件的变更
- 持续时间估算:资源的数量和可用性以及活动依赖关系可能会引起持续时间估算的变更。如果资源平衡分析改变了资源需求,就可能需要对持续时间估算做出相应的更新
- 经验教训登记册:在更新经验教训登记册时,可以增加能够有效和高效制定进度模型的技术
- 资源需求:资源平衡可能对所需资源类型与数量的初步估算产生显著影响。如果资源平衡分析改变了资源需求,就需要对资源需求做出相应的更新风险登记册:可能需要更新
- 风险登记册,以反映进度假设条件所隐含的机会或威胁
核心知识整理
-
进度模型是项目活动执行计划的一种表现形式,用以生成项目进度计划及其他进度资料
-
进度基准是经过批准的进度模型,只有通过正式的变更控制程序才能进行变更
-
制定进度计划是创建项目进度模型的过程
-
项目网络中历时最长的路径是关键路径,决定项目的最短工期
-
关键路径可能不止一条,关键路径越多,项目的风险越大
-
总浮动时间是活动可以延误但不至于导致整个项目延误的时间
-
资源优化技术是根据资源供需情况,来调整进度模型的技术,包括资源平衡和资源平滑两种方法
-
资源平衡是根据资源约束来调整项目进度计划,往往导致关键路径延长
-
资源平滑只是调整活动的总浮动时间和自由浮动时间,不会改变关键路径
-
赶工是用资源换时间,不调整活动顺序
-
快速跟进把原本顺序的活动并行执行,可能造成返工风险
-
进度计划的常用表示法有:横道图、里程碑图和项目进度网络图
10.8 控制进度
10.8.1 课程目标
- 理解并熟记控制进度的定义和内容
- 理解绩效审查和偏差分析的含义
- 理解选代燃尽图的含义
- 熟悉本过程中项目管理计划和项目文件需要更新的内容
- 熟悉本过程的输入、工具与技术和输出
10.8.2 过程定义:控制进度
定义
- 监督项目状态,以更新项目进度和管理进度基准变更.(不仅要关注状态的情况,出现变更的时候,要走整体变更控制流程去维护基准.)
作用
- 在整个项目期间保持对进度基准的维护
时机
- 在整个项目期间开展
控制进度关注如下内容:
- ① 判断项目进度的当前状态
- ② 对引起进度变更的因素施加影响
- ③ 重新考虑必要的进度储备
- ④ 判断项目进度是否已经发生变更
- ⑤ 在变更实际发生时对其进行管理
如涉及工作外包
-
定期向承包商和供应商了解里程碑的状态更新
-
执行进度状态评审和巡检,确保承包商报告准确且完整
10.8.3 数据流向图
- 有一个输入叫工作绩效数据,实际上工作绩效数据关注的是进度方面的工作绩效数据,跟进度基准上面的进度基准相比较,通过偏差分析技术,把比较的结果记录到工作绩效信息,绝大部分子监控过程,都把对应知识领域的工作绩效数据变成了工作绩效信息,但是最后要交给监控项目工作,形成整体的工作绩效报告.这是信息流,既然监控肯定会可能会引起变更,走变更流程.
10.8.4 ITTO
1.输入
项目管理计划
- 进度管理计划:进度管理计划描述了进度的更新频率、进度储备的使用方式,以及进度的控制方式
- 进度基准:把进度基准与实际结果相比,判断是否需要进行变更或采取纠正、预防措施
- 范围基准:在监控进度基准时,需明确考虑范围基准中的项目WBS、可交付成果、制约因素和假设条件
- 绩效测量基准:使用挣值分析时,将绩效测量基准与实际结果比较,以决定是否有必要进行变更、采取纠正措施或预防措施
项目文件
- 经验教训登记册:在项目早期获得的经验教训可以运用到后期阶段,以改进进度控制
- 项目日历:在一个进度模型中,可能需要不止一个项目日历来预测项目进度,因为有些活动需要不同的工作时段
- 项目进度计划:其中图示了截至指定日期的更新情况、已完活动和已开始活动
- 资源日历:资源日历显示了团队和物质资源的可用性
- 进度数据:在控制进度过程中需要对进度数据进行审查和更新
工作绩效数据
- 工作绩效数据包含关于项目状态的数据,例如哪些活动已经开始,它们的进展如何J(如实际持续时间、乘剩余持续时间和实际完成百分比)哪些活动已经完成
组织过程资产
- 能够影响控制进度过程的组织过程资产包括:
- 现有与进度控制有关的正式和非正式的政策、程序和指南
- 进度控制工具
- 可用的监督和报告方法
2.工具与技术
数据分析
选代燃尽图
- 选代燃尽图用于追踪迭代未完项(未完项:准备完成的工作或者需求.)中尚待完成的工作。它基于迭代规划中确定的工作,分析与理想燃尽图的偏差。(采用迭代方式来进行开发(前提),就是把整个项目分成了多次迭代,每一个迭代都有要完成的工作量,所以是这次迭代工作量完成了多少,这个图就叫迭代燃尽图.
假如整个项目有整体的工作或者任务,整个项目画一个燃尽图,叫项目燃尽图,跟迭代燃尽图都一样,只不过教材里只提到了迭代燃尽图.) - 可使用预测趋势线来预测迭代结束时可能出现的偏差,并据此在迭代期间采取合理行动
解析
- 很早以前进行监控的时候,它只有燃烧图,后来发现燃烧图画出来团队成员紧迫性不强,所以大部分采用的是这种燃尽图,但也可以同时可以采取燃烧燃尽,燃尽图是越烧越少的图.
- 图解: 横轴就是时间,y轴是指剩余的工作量(剩余的工作:如果用敏捷一般叫故事点或功能点,项目里250个故事点是此次预计迭代完成工作量,第一天结束完成了蓝色的线,是理想的剩余工作,就是按照计划整11天结束之后,整个项目所迭代要做的工作全完成了,工作量是0了,但是实际看红色的线,实际第一天结束之后,没有达成第一天的预期的要求,没完成那些工作,所以剩的东西很多,比如应该每天完成225个故事点,结果只完成5个,第一天结束还剩245个位置,第二天结束,总是比预期的高.)
- 燃烧图是一个从左下角到右上角,越来越高的那种图
图问项目进度状态
- 就得答现在的项目怎么样,已经发生延误了,但是本来是预计11天完成按照这种速度延迟下去,那会花多少钱,虚线灰色的线往右边延长到13,就是对未来的预测,预计按照这种趋势可能得需要13天,这就是燃尽图,目标 直到剩余的工作量是0的时候,才这次迭代的任务全部完成.
偏差分析
- 偏差分析关注实际开始和完成日期与计划的偏离,实际持续时间与计划的差异,以及浮动时间的偏差。它包括确定偏离进度基准的原因与程度,评估这些偏差对未来工作的影响,以及确定是否需要采取纠正或预防措施
注意!
非关键路径上的某个活动发生较长时间的延误,可能不会对整体项目进度产生影响;而某个关键或次关键活动的稍许延误,却可能需要立即采取行动
注意解析
偏差分析针对于不同的活动,得到偏差之后采取的措施不一样.
- 比如针对非关键活动或者那个总浮动时间很长的那些活动,即使产生偏差了(比如产生了5天8天偏差)可能不会影响整个项目工期,所以可以忽略,但是关键活动只要产生一天的偏差,可能会影响整个项目工期,应该抓紧找原因,找措施.
在进度里要特别关注的就是某个关键或次关键活动的稍许延误,都应该立即采取行动.
其他技术
- 一般情况,偏差分析和趋势分析都会出现在监控过程.
1) 挣值分析(归属成本管理)
- 进度绩效测量指标( 如 : 进度偏差 ( SV ) 和进度绩效指数 ( SPI ) 用于评价偏离初始进度基准的程度。在成本管理知识领域详细讲解
2) 绩效审查
- 绩效审查是指根据进度基准,测量、对比和分析进度绩效,如实际开始和完成日期、已完成百分比,以及当前工作的剩余持续时间.(把实际的情况和基准的情况进行对比)
3) 趋势分析
- 趋势分析检查项目绩效随时间的变化情况,以确定绩效是在改善还是在恶化。图形分析技术有助于理解截至目前的绩效,并与未来的绩效目标(表示为完工日期)进行对比
4) 假设情景分析
- 假设情景分析基于项目风险管理过程的输出,对各种不同的情景进行评估促使进度模型符合项目管理计划和批准的基准
其他工具与技术
制定进度计划过程重点讲过
-
关键路径法:检查关键路径的进展情况有助于确定项目进度状态。关键路径上的偏差将对项目的结束日期产生直接影响。评估次关键路径上的活动的进展情况,有助于识别进度风险
-
项目管理信息系统(PMIS):包括进度计划软件。用这种软件对照计划日期跟踪实际日期,对照进度基准报告偏差和进展,以及预测项目进度模型变更的影响
-
资源优化技术是在同时考虑资源可用性和项目时间的情况下,对活动和活动所需资源进行的进度规划
-
提前量和滞后量:在网络分析中调整提前量与滞后量,设法使进度滞后的项目活动赶上计划。例如,在新办公大楼建设项目中,通过增加活动之间的提前量,把绿化施工调整到大楼外墙装饰完工之前开始
-
进度压缩:采用进度压缩技术使进度落后的项目活动赶上计划,可以对剩余工作使用快速跟进或赶工方法
3.输出
工作绩效信息
- 工作绩效信息包括与进度基准相比较的项目工作执行情况可以在工作包层级和控制账户层级,计算开始和完成日期的偏差以及持续时间的偏差。对于使用挣值分析的项目,进度偏差(SV)禾和进度绩效指数(SPI)将记录在工作绩效报告中
进度预测
- 进度更新即进度预测,指根据已有的信息和知识,对项目未来的情况和事件进行的估算或预计。这些信息基于项目的过去绩效,并取决于纠正或预防措施所期望的未来绩效,可能包括挣值绩效指数,以及可能在未来对项目造成影响的进度储备信息
变更请求
- 通过分析进度偏差,审查进展报告、绩效测量结果和项目范围或进度调整情况,可能会对进度基准、范围基准和/或项目管理计划的其他组成部分提出变更请求。应该通过实施整体变更控制过程对变更请求进行审查和处理
项目管理计划更新
-
可在本过程更新的项目管理计划组成部分包括:
- 进度管理计划:可能需要更新进度管理计划,以反映进度管理方法的变更
- 进度基准:在项目范围、活动资源或活动持续时间估算等方面的变更获得批准后,可能需要对进度基准做相应变更。另外,因进度压缩技术或绩效问题造成变更时,也可能需要更新进度基准
- 成本基准:在针对范围、资源或成本估算的变更获得批准后,需要对成本基准做出相应的变更
- 绩效测量基准:在范围、进度绩效或成本估算的变更获得批准后,需要对绩效测量基准做出相应的变更。有时绩效偏差太过严重,需要提出变更请求来修订绩效测量基准,以便为绩效测量提供现实可行的依据
项目文件更新
-
可在本过程更新的项目文件包括:
- 假设日志:进度绩效可能表明需要修改关于活动排序、持续时间和生产效率的假设条件
- 估算依据:进度绩效可能表明需要修改持续时间的估算方式
- 经验教训登记册:更新经验教训登记册,以记录维护进度的有效技术,以及造成偏差的原因和用于应对进度偏差的纠正措施
- 项目进度计划:把更新后的进度数据代入进度模型,生成更新后的项目进度计划,以反映进度变更并有效管理项目
- 资源日历:更新资源日历,以反映因资源优化、进度压缩,以及纠正或预防措施而导致的资源日历变更
- 风险登记册:采用进度压缩技术可能导致风险,也就可能需要更新风险登记册及其中的风险应对计划
- 进度数据:可能需要重新绘制项目进度网络图,以反映经批准的剩余持续时间和经批准的进度计划修改。有时,项目进度延误非常严重,以至于必须重新预测开始与完成日期,编制新的目标进度计划,才能为指导工作、测量绩效和度量进展提供现实的数据
核心知识整理
-
控制进度是监督项目状态(状态:主要是进度状态),以更新项目进度和管理进度基准变更的过程
-
控制进度是实施整体变更控制的一个组成部分
-
选代燃尽图用于追踪迭代未完项中尚待完成的工作(未完成项就是尚待完成的工作,其实就是这次迭代要做的任务),并对未来进度进行预测
-
偏差分析确定偏离基准的原因与程度,评估对未来的影响,确定是否需要采取纠正或预防措施
-
非关键路径上的某个活动发生较长时间的延误,可能不会对整体项目进度产生影响;而某个关键或次关键活动的稍许延误,却可能需要立即采取行动
单词
序号 | 单词 | 简写 | 翻译 | 描述 |
---|---|---|---|---|
1 | burn up | 燃烧图 | ||
2 | burn down | 燃尽图 | ||
3 | PDM | 紧急关系绘图法 | 也叫单代号绘图法 | |
4 | AON | 活动节点图 | 紧急关系绘图的别名 | |
5 | PMIS | 项目管理信息系统 | ||
6 | Arrow Diagramming Method | ADM | 箭线图法 | |
7 | Active On the Arrow | AOA | 活动箭线图 | |
8 | Dummy Activity | 箭线图中的虚活动 | ||
9 | fist to five | 投票 | 五拳法 | |
10 | Total Flow / Total Float | TF | 总浮动时间 | |
11 | Free Flow | FF | 自由浮动时间 | 也叫自由时差 |
12 | Program Evaluation and Review Technique | PERT | 计划评审技术 | |
13 | Agile Release Planning | 敏捷发布规划 |
来源链接:https://www.cnblogs.com/liuyangfirst/p/18654154
没有回复内容