提示词
Design a website for a local plumbing service. Include sections for services, pricing, customer testimonials, and a contact form. Use a professional and clean design with blue and white colors.
Dorik
Dorik AI致力于通过用户友好的设计工具、先进的商业解决方案、AI工具和强大的SEO功能,帮助用户快速启动并优化他们的网站。
- 用户友好的设计工具:Dorik AI提供直观且易于使用的设计界面,使用户无需具备专业的编程或设计技能,就能轻松创建出美观且功能强大的网站。
 - 先进的商业解决方案:该公司提供一系列针对商业需求的定制化解决方案,帮助用户实现网站的业务目标,提高转化率和用户满意度。
 - 强大的AI工具:Dorik AI集成了先进的AI技术,如自然语言处理、内容生成等,以提供智能化的网站建设和优化服务。这些工具能够自动分析用户行为、市场需求和竞争态势,从而为用户提供更加精准和个性化的建议。
 - SEO功能:该公司注重网站的搜索引擎优化,通过提供SEO相关的工具和功能,帮助用户提高网站在搜索引擎中的排名,增加在线可见性和流量。
 
https://dorik.com/
生成后中文网站



示例
https://social-consolata-odvjb3xu.dcms.site/

可视化编辑

自适应

Mixo
Mixo适用于创业者快速搭建和验证商业创意的网站,也适用于收集客户反馈和建立订阅者群体。无论是产品预发布、收集见解、构建等待列表、运行测试计划还是验证新产品想法,Mixo都能提供有力的支持。

TeleportHQ
https://teleporthq.io/ai-website-builder
TeleportHQ提供了集成UI开发和内容建模工具,这些工具旨在帮助用户快速、高效地创建和发布静态和动态网站。通过其强大的可视化构建器,用户可以无需或仅需少量编程知识,即可设计和开发用户界面。

Jimdo

AI 网站建站平台

25个提示词
Site Layout
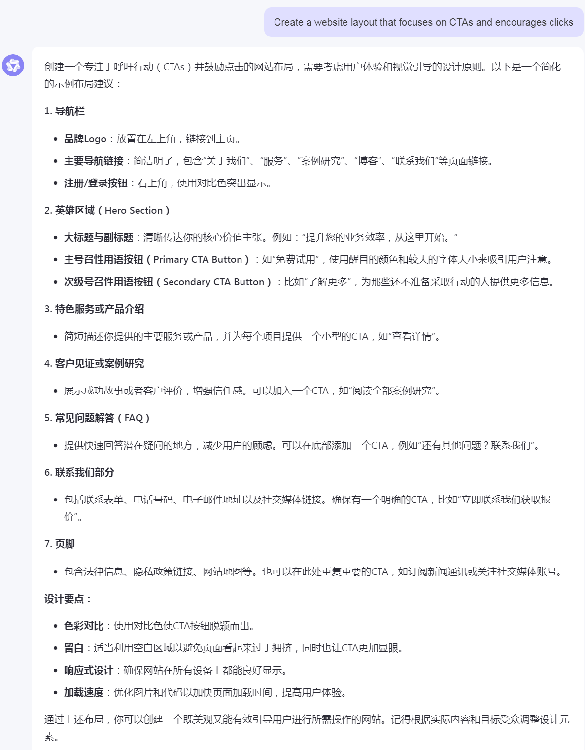
- Create a website layout that focuses on CTAs and encourages clicks
 - Suggest a layout for long-form content that keeps readers engaged
 - How can I display ecommerce products to encourage sales?
 - Design a contact page that includes a contact form and social media icons
 - Create a grid-style page layout to display portfolio items on a website
 
Optimizing User Experience
- Create a user journey that seamlessly leads from the homepage to checkout
 - Design a web page that engages users with a content hierarchy and clear navigation
 - Suggest ways I can personalize the user experience of my website
 - Design a clear user interface that focuses on usability
 - Adapt the content on my portfolio website for mobile display
 
Designing Your Homepage
- Design a vibrant and eye-catching homepage for a furniture store
 - Create a homepage with a clear content hierarchy and user journey
 - Create a homepage that focuses on images for my portfolio website
 - Design a homepage for a real estate company that includes a video header
 - Create a banner to display on a website homepage
 
SEO
- Write a 500-word article about carpet cleaning, optimized for the keywords “how to clean a carpet”
 - Write accurate alt text for my website images to enhance usability
 - Create a tagline for my burger restaurant, optimized for SEO
 - Suggest anchor texts to use for backlinks pointing to my online coaching website
 - Write a meta description for my outdoor furniture website
 
Blog Post Ideas
- Suggest SEO blog post ideas for my outdoor hiking blog
 - Create a list of blog post titles, optimized for the term “pet supplies”
 - Suggest content ideas for an online personal trainer
 - List 15 blog post topic ideas to help promote my latest vegan cosmetics product
 - Write an engaging introduction for a blog post titled “How to prepare for a winter camping trip”
 
Shop Page
- Write a compelling product description for my personalized pet collars
 - Design a product page that utilizes both product images and videos
 - Create a layout for a simple product listing page
 - Provide a list of the features a good product page should include
 - Design a shop webpage that focuses on an “Add to cart” CTA
 
实践
通义下生成页面布局细节

在Claude.ai生成页面

使用AI工具的缺点
成本——人工智能工具是有代价的,而且往往价格昂贵且超出预算,特别是对于小型企业而言
数据隐私——人工智能工具可以从互联网上收集和存储大量数据,这引起了一些用户的隐私担忧
偏见——人工智能工具可能存在偏见,这可能导致对某些人口群体的歧视
独特性——虽然人工智能工具将创建一个自定义网站,但它们使用在线已有的内容和设计来获取灵感,这可能会引发有关版权、真实性和道德的问题
总结
您的网站是您业务中最重要的工具之一,因此您需要确保它具有吸引力、经过优化且功能齐全。 将如此重要的任务留给人工智能似乎令人畏惧,但如果您遵循本文中的建议并利用我们的一些人工智能提示示例,那么您没有理由不能使用人工智能来创建高质量的网站。
今天先到这儿,希望对云原生,技术领导力, 企业管理,系统架构设计与评估,团队管理, 项目管理, 产品管理,信息安全,团队建设 有参考作用 , 您可能感兴趣的文章:
 
构建创业公司突击小团队
 
国际化环境下系统架构演化
 
微服务架构设计
 
视频直播平台的系统架构演化
 
微服务与Docker介绍
 
Docker与CI持续集成/CD
 
互联网电商购物车架构演变案例
 
互联网业务场景下消息队列架构
 
互联网高效研发团队管理演进之一
 
消息系统架构设计演进
 
互联网电商搜索架构演化之一
 
企业信息化与软件工程的迷思
 
企业项目化管理介绍
 
软件项目成功之要素
 
人际沟通风格介绍一
 
精益IT组织与分享式领导
 
学习型组织与企业
 
企业创新文化与等级观念
 
组织目标与个人目标
 
初创公司人才招聘与管理
 
人才公司环境与企业文化
 
企业文化、团队文化与知识共享
 
高效能的团队建设
 
项目管理沟通计划
 
构建高效的研发与自动化运维
 
某大型电商云平台实践
 
互联网数据库架构设计思路
 
IT基础架构规划方案一(网络系统规划)
 
餐饮行业解决方案之客户分析流程
 
餐饮行业解决方案之采购战略制定与实施流程
 
餐饮行业解决方案之业务设计流程
 
供应链需求调研CheckList
 
企业应用之性能实时度量系统演变
 
  
如有想了解更多软件设计与架构, 系统IT,企业信息化, 团队管理 资讯,请关注我的微信订阅号:

作者:Petter Liu 
出处:http://www.cnblogs.com/wintersun/ 
本文版权归作者和博客园共有,欢迎转载,但未经作者同意必须保留此段声明,且在文章页面明显位置给出原文连接,否则保留追究法律责任的权利。 该文章也同时发布在我的独立博客中-Petter Liu Blog。
来源链接:https://www.cnblogs.com/wintersun/p/18678433











没有回复内容