牛翰网 - 每一份分享都能成就每一次喜悦
  • 智能工控
    • 智能开发
    • 数据结构与算法
    • 数据分析
    • 机器学习
    • 大模型
  • 编程开发
    • 后端开发
    • 前端开发
    • 移动开发
    • 数据库
  • 学习课程
  • 下载
  • 牛翰社区
发布
发布文章创建话题创建圈子发布帖子
开通会员
黄金会员
黄金会员
黄金会员开通黄金会员
  • 全站资源折扣购买
  • 部分内容免费阅读
  • 一对一技术指导
  • VIP用户专属QQ群
开通黄金会员
钻石会员
钻石会员
钻石会员开通钻石会员
  • 全站资源折扣购买
  • 部分内容免费阅读
  • 一对一技术指导
  • VIP用户专属QQ群
开通钻石会员
  • 登录
  • 注册
  • 智能工控
    • 智能开发
    • 数据结构与算法
    • 数据分析
    • 机器学习
    • 大模型
  • 编程开发
    • 后端开发
    • 前端开发
    • 移动开发
    • 数据库
  • 学习课程
  • 下载
  • 牛翰社区
开通会员 尊享会员权益
登录
注册
找回密码
后端开发-牛翰网
分享
  • 创建新圈子
编程开发

后端开发

帖子 3909互动 1关注 1
后端开发-牛翰网
猿柒的头像-牛翰网圈主申请管理发布
  • 全部
  • 最新发布
  • 最新回复
  • 热门
  • 精华

d25ca3b1700f0cd6的头像-牛翰网
AdviseDY等级-LV1-牛翰网
8个月前更新40次阅读
关注私信

2024ICPC 武汉邀请赛题解 更新至 8 题

目录 Preface Problem I. 循环苹果串 Problem K. 派对游戏 Problem B. 无数的我 Problem F. 订制服装 Problem E. 回旋镖 Problem D. 国际大胃王锦标赛 Problem M. 合并 Problem C. 书包与最长上升子序列 PostScript
Preface
这场比赛是在今年上半年 vp 过一次...
评分
回复分享
猿柒的头像-牛翰网钻石会员
猿柒徽章-资深玩家-牛翰网等级-LV7-牛翰网
8个月前更新40次阅读
关注私信

MySQL命令rebootClusterFromCompleteOutage重启集群注意事项

ebootClusterFromCompleteOutage()是MySQL Shell中的一个实用命令,用于在 InnoDB 集群遇到完全中断 (例如,当组复制在所有成...
MySQL命令rebootClusterFromCompleteOutage重启集群注意事项-牛翰网
评分
回复分享
b1160106eb84e097的头像-牛翰网
sysin等级-LV1-牛翰网
8个月前更新40次阅读
关注私信

Xcode 16 正式版发布下载 – Apple 平台 IDE

Xcode 16 (16A242d) - Apple 平台 IDE
IDE for iOS/iPadOS/macOS/watchOS/tvOS/visonOS
请访问原文链接:https://sysin.org/blog...
Xcode 16 正式版发布下载 - Apple 平台 IDE-牛翰网Xcode 16 正式版发布下载 - Apple 平台 IDE-牛翰网Xcode 16 正式版发布下载 - Apple 平台 IDE-牛翰网
+7
Xcode 16 正式版发布下载 - Apple 平台 IDE-牛翰网
评分
回复分享
c898662b005d2198的头像-牛翰网
困死了要等级-LV1-牛翰网
8个月前更新39次阅读
关注私信

题解:AT_abc382_d [ABC382D] Keep Distance

题目传送门
思路
老样子,先看数据范围。 \(2 \leq N \leq 12\) \(10N - 9 \leq M \leq 10N\)
加上限时五秒钟,所以可以放心的写。
评分
回复分享
猿柒的头像-牛翰网钻石会员
猿柒徽章-资深玩家-牛翰网等级-LV7-牛翰网
8个月前更新39次阅读
关注私信

.NET 单文件执行程序拆解器 SingleFileExtractor

.NET 单文件执行程序拆解器 SingleFileExtractor
.NET 现在支持将程序打包为单文件格式,这方便了部署,问题是,我们不能直接看到程序中使用了哪些 DLL,更不能简单地通过查看文件属性的方式,看到这些 DLL 的版本。要是可以像使用 Zip 一样,可以打开这个合...
评分
回复分享
猿柒的头像-牛翰网钻石会员
猿柒徽章-资深玩家-牛翰网等级-LV7-牛翰网
8个月前更新39次阅读
关注私信

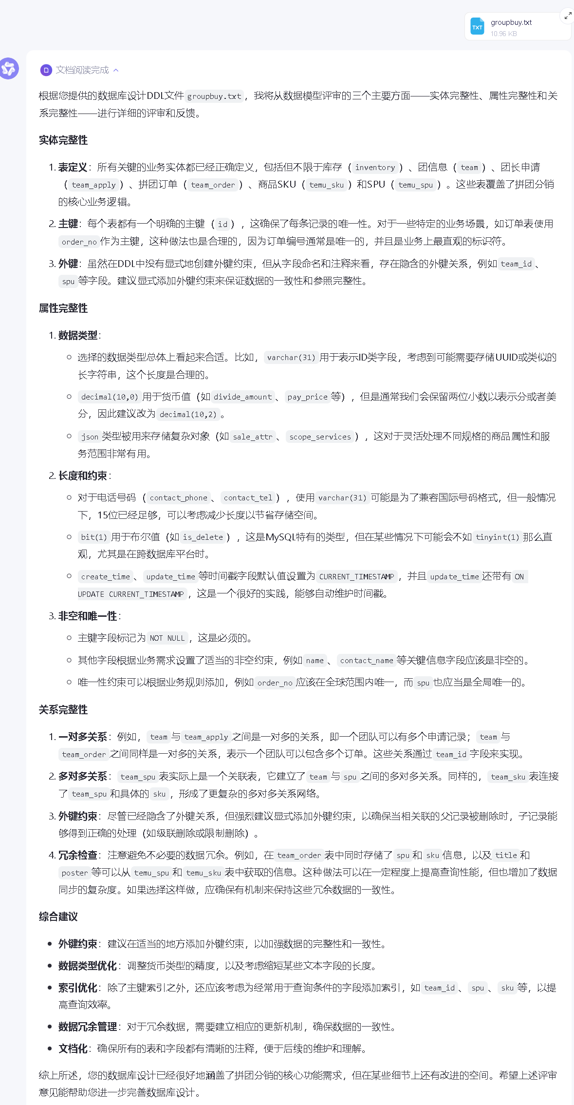
AI辅助数据库设计评审

场景
我们之前已经基于之前大模型同一会话进行过需求评审,在研发设计完成数据模型后,导出数据库设计DDL文件,上传到AI平台进行...
AI辅助数据库设计评审-牛翰网AI辅助数据库设计评审-牛翰网AI辅助数据库设计评审-牛翰网
+6
AI辅助数据库设计评审-牛翰网
评分
回复分享
f6a0d8d68a8abfa7的头像-牛翰网
龍瀧尨呀等级-LV1-牛翰网
8个月前更新39次阅读
关注私信

仿csgo抽奖 横向抽奖 竖向抽奖 多排抽奖 随机落点

先看效果:
gitee仓库地址:https://gitee.com/Leewangon/choujiang
评分
回复分享
猿柒的头像-牛翰网钻石会员
猿柒徽章-资深玩家-牛翰网等级-LV7-牛翰网
8个月前更新39次阅读
关注私信

「Luogu P2123」皇后游戏

题目 皇后有 \(n\) 位大臣,每位大臣的左右手上面分别写上了一个正整数。恰逢国庆节来临,皇后决定为 \(n\) 位大臣颁发奖金,其中第 \(i\) 位大臣所获得的奖金数目为第 \(i - 1\) 位大臣所获得奖金数目与前 \(i\) 位大臣左手上的数的和的较大值再加上第 \(i\)...
评分
回复分享
276384d07690fc5b的头像-牛翰网
Tmbcan等级-LV1-牛翰网
8个月前更新39次阅读
关注私信

zkw 线段树-原理及其扩展

前言 许多算法的本质是统计。线段树用于统计,是沟通原数组与前缀和的桥梁。 《统计的力量》清华大学-张昆玮
关于线段树
前置知...
zkw 线段树-原理及其扩展-牛翰网zkw 线段树-原理及其扩展-牛翰网zkw 线段树-原理及其扩展-牛翰网
+2
zkw 线段树-原理及其扩展-牛翰网
评分
回复分享
猿柒的头像-牛翰网钻石会员
猿柒徽章-资深玩家-牛翰网等级-LV7-牛翰网
8个月前更新39次阅读
关注私信

REAgentC是一个用于管理和配置 Windows 恢复环境(Windows RE) 的命令行工具。它可以帮助用户启用、禁用或配置 Windows 恢复环境,从而在系统出现问题时,可以通过恢复环境进行修复或恢复操作。

REAgentC 命令行选项 | Microsoft Learn
reagetc 命令的常见用法:
shell
Copy Code
评分
回复分享
猿柒的头像-牛翰网钻石会员
猿柒徽章-资深玩家-牛翰网等级-LV7-牛翰网
1年前更新38次阅读
关注私信

Flask细说

Flask框架
简介
特点: 微框架,间接,给开发者提供很大的扩展性 Flask和相应的插件写得很好,用起来很爽。 开发效率非常高,比...
Flask细说-牛翰网Flask细说-牛翰网Flask细说-牛翰网
+5
Flask细说-牛翰网
1
回复分享
c195ba04fbc5eae3的头像-牛翰网
Startu等级-LV1-牛翰网
11个月前更新38次阅读
关注私信

[linux] 获取重定向到/dev/null的进程标准输出

一般来说,linux上后台运行的程序都会写类似于 ./foo 1>/dev/null 2>&1 以此实现不输出任何东西,但是如果需要用到标准输出用来调试,此时就会很要命
对于这样的程序,通过命令 ls -l /proc/<pid>/fd/ 可以看到 1 已经指向/dev/null了。
如果...
评分
回复分享
猿柒的头像-牛翰网钻石会员
猿柒徽章-资深玩家-牛翰网等级-LV7-牛翰网
8个月前更新38次阅读
关注私信

历年英语四六级真题+解析合集【2015-2024.6】

历年英语四六级真题+解析合集【2015-2024.6】
2024年6月四级真题解析 第一套
历年英语四六级真题+解析合集【2015-2024.6】https:...
历年英语四六级真题+解析合集【2015-2024.6】-牛翰网历年英语四六级真题+解析合集【2015-2024.6】-牛翰网
评分
回复分享
猿柒的头像-牛翰网钻石会员
猿柒徽章-资深玩家-牛翰网等级-LV7-牛翰网
8个月前更新38次阅读
关注私信

offline RL · PbRL | LiRE:构造 A>B>C 的 RLT 列表,得到更多 preference 数据

论文标题:Listwise Reward Estimation for Offline Preference-based Reinforcement Learning,ICML 2024。 arxiv:https://arxiv.org/abs/2408.04190 pdf:https://arxiv.org/pdf/2408.04190 html:https://ar5iv.org/html/2408.04190 GitHub:https://gith...
评分
回复分享
猿柒的头像-牛翰网钻石会员
猿柒徽章-资深玩家-牛翰网等级-LV7-牛翰网
8个月前更新38次阅读
关注私信

CF2030D QED’s Favorite Permutation 题解

题目传送门
前置知识
差分
解法
评分
回复分享
猿柒的头像-牛翰网钻石会员
猿柒徽章-资深玩家-牛翰网等级-LV7-牛翰网
8个月前更新38次阅读
关注私信

manim边学边做–极坐标平面

PolarPlane,顾名思义,是用于创建极坐标平面的类。
与笛卡尔坐标系不同,极坐标系是基于角度和半径来定位点的,这里的每个点由...
manim边学边做--极坐标平面-牛翰网manim边学边做--极坐标平面-牛翰网manim边学边做--极坐标平面-牛翰网manim边学边做--极坐标平面-牛翰网
评分
回复分享
cf7631054df2c502的头像-牛翰网
TechSynapse等级-LV1-牛翰网
11个月前更新37次阅读
关注私信

库房管理系统开发指南(Python)

一、引言
库房管理系统是现代企业物流管理的重要组成部分,它能够提高库存管理的效率,减少库存成本,并优化资源分配。本文将详细介绍如何使用Python编写一个简单的库房管理系统,包括开发思想、开发流程以及详细的代码示例。
二、开发思想 需求分析: 库存物...
评分
回复分享
猿柒的头像-牛翰网钻石会员
猿柒徽章-资深玩家-牛翰网等级-LV7-牛翰网
8个月前更新37次阅读
关注私信

导出 wireshark 网络包二进制数据的三种方法

Wireshark 是一款很好用的 UI 抓包工具,在 Windows、macOS 上都可以使用。最近开发的一个统计日志上报功能,发送的网络请求明明...
导出 wireshark 网络包二进制数据的三种方法-牛翰网导出 wireshark 网络包二进制数据的三种方法-牛翰网导出 wireshark 网络包二进制数据的三种方法-牛翰网
+1
导出 wireshark 网络包二进制数据的三种方法-牛翰网
评分
回复分享
565b68f276d4fcb8的头像-牛翰网
米开朗基杨等级-LV1-牛翰网
8个月前更新37次阅读
关注私信

70 个群都来问我的 AI 日报,是这么做的。

最近我给 FastGPT 用户交流群里接入了 AI 日报,每天早上 10 点会自动向群里推送 AI 日报,让群里的小伙伴们第一时间了解到昨天 ...
70 个群都来问我的 AI 日报,是这么做的。-牛翰网70 个群都来问我的 AI 日报,是这么做的。-牛翰网70 个群都来问我的 AI 日报,是这么做的。-牛翰网
+34
70 个群都来问我的 AI 日报,是这么做的。-牛翰网
评分
回复分享
0e00e8a51cea3532的头像-牛翰网
来杯whiskey等级-LV1-牛翰网
8个月前更新37次阅读
关注私信

求区间[l, r]中各个数的因数

求区间[l, r]中各个数的因数
今日通过一道题学会了一个使用调和级数(时间复杂度Ologn)求区间中各个数的因数,感觉还是数论的内容,记录一下。
题目概述:
给定l, r。求l-r中各个数的因数
评分
回复分享
加载更多

牛翰网 - 每一份分享都能成就每一次喜悦
牛翰网 - 每一份分享都能成就每一次喜悦
最新发布
AI大模型算法-从大模型原理剖析到训练(微调)落地实战-牛翰网

AI大模型算法-从大模型原理剖析到训练(微调)落地实战

itazs的头像-牛翰网7天前
52
嵌入式STM32工程师系统培养指南-牛翰网

嵌入式STM32工程师系统培养指南

itazs的头像-牛翰网12天前
43
新-Jetpack Compose:从上手到进阶再到高手-牛翰网

新-Jetpack Compose:从上手到进阶再到高手

itazs的头像-牛翰网12天前
40
【扔物线】Jetpack Compose-牛翰网

【扔物线】Jetpack Compose

youkeit-xyz的头像-牛翰网12天前
43
AI产品经理特训营-牛翰网

AI产品经理特训营

itazs的头像-牛翰网12天前
59
Java并发编程(4)-牛翰网

Java并发编程(4)

猿柒的头像-牛翰网钻石会员1个月前
68
  • 热评文章

深度学习入门4:强化学习 – PDF免费下载(鱼书)

【matplotlib 实战】–面积图

protobuf

validator库在gin中的使用

OpneCV人脸识别:训练篇

基于汉王云API的人脸识别

AI大模型算法-从大模型原理剖析到训练(微调)落地实战

【iPhone8&iPhone X】高科技技术必须学会的人脸识别术

MDT中实现一个任务序列(TS)对不同型号机器识别分区

图像基础20 人脸辨识——人脸识别2

标签云
C++ReactVueOracleJS鸿蒙开发sqlNETnode.js人工智能JavaScriptphpASP.NET计算机视觉正则表达式json前端AngularVue3C语言QtCoreServertypescript数据nodenodejs安装文件字符串图片npm数据库SQLServer函数报错uniapp人脸识别MariaDBmysql配置Excel组件上传API微信小程序数组java下载查询小程序对象路由验证使用pdfechartsHTTP请求NVM
  • 牛翰网 - 每一份分享都能成就每一次喜悦

    牛翰网是集人工智能、编程开发、数据与算法、数据库、软件下载的编程社区自媒体平台,秉着“每一份分享都能成就每一次喜悦!”的宗旨,欢迎各路牛人入驻牛翰分享、收受喜悦!
  • 免责声明 关于我们 友链申请  · 

    Copyright © 2024 · 牛翰网 · 苏ICP备2023048746号
    扫一扫加微信-牛翰网
  • 扫码加QQ群-牛翰网

    扫码加QQ群

    扫码加微信-牛翰网

    扫码加微信

发布文章创建话题创建圈子发布帖子
扫码添加微信-牛翰网
在手机上浏览此页面

登录
没有账号?立即注册
用户名或邮箱
登录密码
找回密码
注册
已有账号,立即登录
设置用户名
设置密码
重复密码