智能工控
智能开发
数据结构与算法
数据分析
机器学习
大模型
编程开发
后端开发
前端开发
移动开发
数据库
学习课程
下载
牛翰社区
发布
发布文章
创建话题
创建圈子
发布帖子
开通会员
开通黄金会员
全站资源折扣购买
部分内容免费阅读
一对一技术指导
VIP用户专属QQ群
开通黄金会员
开通钻石会员
全站资源折扣购买
部分内容免费阅读
一对一技术指导
VIP用户专属QQ群
开通钻石会员
登录
注册
智能工控
智能开发
数据结构与算法
数据分析
机器学习
大模型
编程开发
后端开发
前端开发
移动开发
数据库
学习课程
下载
牛翰社区
开通会员 尊享会员权益
登录
注册
找回密码
分享
创建新圈子
数据算法
编程算法
帖子 1548
关注 1
编程算法是一组明确的指令集,旨在解决特定问题或实现特定功能。它们通过一系列步骤指导计算机执行操作,最终达到预定的目标。
圈主
申请管理
发布
全部
最新发布
最新回复
热门
精华
猿柒
8个月前更新
6次阅读
关注
私信
2. 什么?你想跨数据库关联查询?
1. 简介
我们平时开发中可能会遇到这样的问题,现在分布式环境下每个服务对应的数据库都是独立的,每个应用使用的都是自己的数据...
评分
回复
分享
Java入门学习
8个月前更新
9次阅读
关注
私信
goland2024如何安装?附安装包和激活方式
前言 大家好,我是小徐啊。goland是我们开发Go语言时的常用的开发工具,功能强大,今天,小徐就来介绍下如何安装和获取激活方式...
+8
评分
回复
分享
PencilStart
8个月前更新
14次阅读
关注
私信
C# Graphics 中如何快速反转Y轴坐标系,方便后续绘图
这段时间搞东西发现 C# Windows库里 没有了以前 C++ 中 修改坐标系 的一些 API,比如 SetViewportExtEx, SetWindowExtEx 这些东...
评分
回复
分享
果冻人工智能
8个月前更新
10次阅读
关注
私信
为什么说“AI无法推理”本身就是一种偏见
人类是骄傲的生物。最近,关于AI是否具备推理能力的争论愈演愈烈。几个月前发布的OpenAI的o1模型引发了各种反应,有人认为它“不...
评分
回复
分享
花开富贵2
8个月前更新
16次阅读
关注
私信
探索自然语言处理(NLP):未来的关键技术趋势
探索自然语言处理(NLP):未来的关键技术趋势
引言
在信息爆炸的时代,人类与机器之间的沟通方式正在发生革命性的变化。自然语言处理(Natural Language Processing, NLP)作为人工智能领域的重要分支,正以前所未有的速度发展,并逐渐渗透到我们生活的方方...
评分
回复
分享
MoonDreamV
8个月前更新
10次阅读
关注
私信
Linux安装Anaconda
1、下载Anaconda安装脚本
这里我们需要在官网上查找自己需要的版本,地址链接在下面:
https://repo.anaconda.com/archive/
下载...
+4
评分
回复
分享
seven97_top
8个月前更新
11次阅读
关注
私信
Spring中的循环依赖是怎么个事?
首先,有两种Bean注入的方式:构造器注入和属性注入。 对于构造器注入的循环依赖,Spring处理不了,会直接抛出BeanCurrentlylnCreationException异常。 对于属性注入的循环依赖 单例模式下,是通过三级缓存处理来循环依赖的。 非单例对象的循环依赖,则无法处...
评分
回复
分享
花开富贵2
8个月前更新
5次阅读
关注
私信
深入解析RPA(机器人流程自动化)如何改变我们的生活
深入解析 RPA 如何改变我们的生活
引言:自动化时代的到来
在数字化和智能化浪潮的推动下,科技正在以前所未有的速度重塑着我们的工作、学习和生活方式。其中,机器人流程自动化(RPA)作为一种新兴的技术,正以惊人的效率和精确度,为各行各业带来革命性的变...
评分
回复
分享
花开富贵2
8个月前更新
6次阅读
关注
私信
一文搞懂编程在区块链技术中的应用
一文搞懂编程在区块链技术中的应用
引言:编程与区块链的交汇点
随着科技的飞速发展,区块链技术因其去中心化、透明性、安全性和不可篡改等特性,在金融、供应链管理、数字身份验证等多个领域展现出巨大潜力。而编程作为实现这些技术的关键工具,其在区块链中...
评分
回复
分享
一个方块儿
8个月前更新
9次阅读
关注
私信
应用题4
这道题让我们根据所给的关键词序列构造大顶堆,那我们就要知道: 堆是什么 大顶堆是什么
相关知识点在书的P127-133页 在讲大顶堆...
+3
评分
回复
分享
牛奶糖牛奶
8个月前更新
16次阅读
关注
私信
小程序xcxCode逆向分析
数据爬取与xcxCode逆向分析
一、声明
本文章中所有内容仅供学习交流使用,不用于其他任何目的。不提供完整代码,抓包内容、敏感...
评分
回复
分享
爱琢磨的潘
8个月前更新
14次阅读
关注
私信
全平台局域网(内网)数据传输工具 LoadSend
前言
不同系统的电脑、手机,文件传输有没有简单一点的方法?
手机是iPhone,电脑是Windows,如何更快捷传输文件呢?
我们最常用...
评分
回复
分享
猿柒
8个月前更新
7次阅读
关注
私信
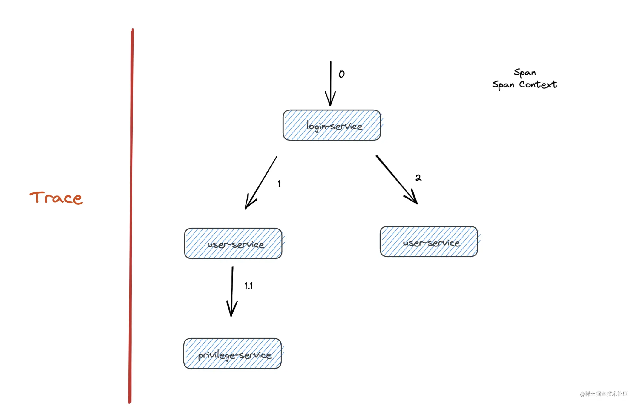
分布式链路追踪简介-01-dapper 论文思想介绍
开源项目
auto-log 自动日志输出
分布式链路追踪简介
随着业务系统的不断发展、微服务架构的演进,从原来的单体应用架构、垂直应...
+6
评分
回复
分享
Drunker•L
8个月前更新
9次阅读
关注
私信
54. 螺旋矩阵
螺旋矩阵 给你一个 m 行 n 列的矩阵 matrix ,请按照 顺时针螺旋顺序 ,返回矩阵中的所有元素。
示例 1:
输入:matrix = [[1,2,...
评分
回复
分享
Drunker•L
8个月前更新
7次阅读
关注
私信
48.旋转图像
旋转图像
给定一个 n × n 的二维矩阵 matrix 表示一个图像。请你将图像顺时针旋转 90 度。
你必须在原地 旋转图像,这意味着你...
评分
回复
分享
¥东方不败
8个月前更新
7次阅读
关注
私信
WPF 集合控件虚拟化操作
一、虚拟化WPF列表控件所提供的最重要的功能就是UI虚拟化。
1、UI虚拟化技术其实就是只为可见区域中能显示的项创建容器对象的一种技术,对提升列表控件的性能有着显卓的效果。假设有一个数万条记录的数据,其可见区域只能展示30条记录仪,此时如果使用虚拟化...
评分
回复
分享
花开富贵2
8个月前更新
7次阅读
关注
私信
掌握高效能计算(HPC):企业数字化转型的核心
掌握高效能计算(HPC):企业数字化转型的核心
引言
在当今快速发展的科技时代,企业面临着前所未有的挑战和机遇。随着数据量的爆炸式增长、复杂业务需求的增加以及对实时分析能力的需求提升,企业需要寻求更高效、更智能的方式来处理这些挑战。其中,高效能...
评分
回复
分享
猿柒
8个月前更新
11次阅读
关注
私信
Modbus新手教程
REDISANT 提供互联网与物联网开发测试套件 #
互联网与中间件: Redis Assistant ZooKeeper Assistant Kafka Assistant RocketMQ ...
评分
回复
分享
猿柒
8个月前更新
35次阅读
关注
私信
manim边学边做–渐变生长
本篇介绍Manim中的渐变生长类的动画。
这类动画的特点是可以清晰地展示图形的生成过程、物体的运动变化,帮助我们更好地理解抽象...
+1
评分
回复
分享
猿柒
8个月前更新
3次阅读
关注
私信
Redis应用—4.在库存里的应用
大纲
1.库存模块设计
2.库存缓存分片和渐进式同步方案
3.基于缓存分片的下单库存扣减方案
评分
回复
分享
加载更多
最新发布
AI大模型算法-从大模型原理剖析到训练(微调)落地实战
13天前
52
嵌入式STM32工程师系统培养指南
17天前
48
新-Jetpack Compose:从上手到进阶再到高手
17天前
45
【扔物线】Jetpack Compose
17天前
51
AI产品经理特训营
17天前
61
Java并发编程(4)
1个月前
70
热评文章
深度学习入门4:强化学习 – PDF免费下载(鱼书)
【matplotlib 实战】–面积图
protobuf
validator库在gin中的使用
OpneCV人脸识别:训练篇
基于汉王云API的人脸识别
AI大模型算法-从大模型原理剖析到训练(微调)落地实战
【iPhone8&iPhone X】高科技技术必须学会的人脸识别术
MDT中实现一个任务序列(TS)对不同型号机器识别分区
图像基础20 人脸辨识——人脸识别2
标签云
C++
React
Vue
Oracle
JS
鸿蒙开发
sql
NET
node.js
人工智能
JavaScript
php
ASP.NET
计算机视觉
正则表达式
json
前端
Angular
Vue3
C语言
Qt
Core
Server
typescript
数据
node
nodejs
安装
文件
字符串
图片
npm
数据库
SQLServer
函数
报错
uniapp
人脸识别
MariaDB
mysql
配置
Excel
组件
上传
API
微信小程序
数组
java
下载
查询
小程序
对象
路由
验证
使用
pdf
echarts
HTTP
请求
NVM
发布文章
创建话题
创建圈子
发布帖子
在手机上浏览此页面
登录
没有账号?立即注册
用户名或邮箱
登录密码
记住登录
找回密码
登录
注册
已有账号,立即登录
设置用户名
设置密码
重复密码
注册