vue中解决el-date-picker更改样式不生效问题
目录 前言 基本概念和作用说明 el-date-picker 组件 样式覆盖挑战 解决方案 方法一:使用全局样式 示例一:全局样式覆盖 方法二:使用/deep/ 深度选择器 示例二:局部样式覆盖 方法三:使用::v-...
使用mockjs如何生成随机数据
目录 mockjs生成随机数据 概述 环境 引入mock.js文件 mock.js文件-拦截ajax请求,返回数据 使用axios发起http请求 总结 mockjs生成随机数据 概述 现在,前后端分离趋势很明显,前端负责数据展示...
Vue3使用indexDB缓存静态资源的示例代码
目录 indexDB indexDB的使用 1.初始化数据库 2.设置数据 3.读取数据 4.删除数据 5. 清除对象存储(表) 存储静态资源 1.将静态资源转为流 2.缓存静态资源 indexDB IndexedDB 是一个浏览器内建的...
前端数据加密方式的常用6种使用最详解
目录 前言 一、6种常用加密方案 1.Base64加密 简介 如何使用 总结 2.MD5加密(不可逆) 简介 如何使用 使用技巧 注意点 使用场景 3.sha256加密 简介 如何使用 使用场景 4.sha...
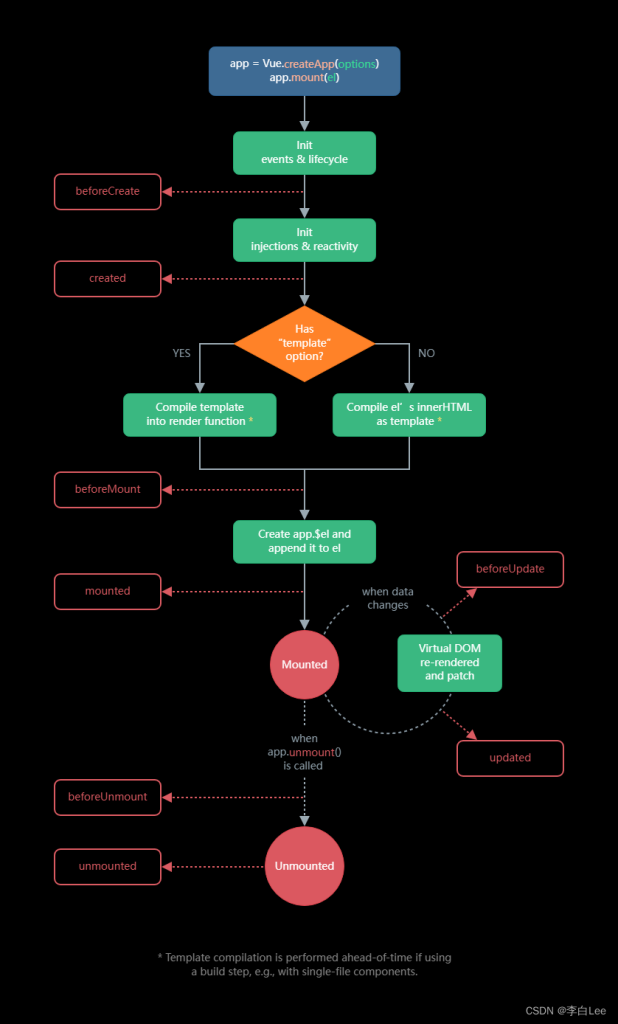
Vue中created和mounted使用详解
目录 一、生命周期概念 二、浏览器渲染过程 三、生命周期中的浏览器渲染 beforeCreate阶段 created阶段 beforeMount阶段 mounted阶段 四、使用场景 五、常见相关问题 总结 一、生命周期概念 通...
前端判断页面是在PC端还是移动端打开四种方法
目录 前言 方法1. 基于 navigator.userAgent 的方法 示例代码 方法2. 使用媒体查询 示例代码 方法3. 使用第三方库 示例代码 方法4. 使用框架提供的工具 示例代码 注意事项 附:前端移...
Vue3通过JSON渲染ElementPlus表单的流程步骤
目录 1、引言 2、建立环境 3、创建组件 4、构建基本功能 5、必要扩展:校验 6、技术点 1、引言 在公司里遇到这样一个需求:要做产品管理模块,内容不复杂,只是用Vue+Element写表单,但是,这个...
JavaScript中 ?、!和?? 的用法及区别详解
目录 1. 可选链操作符 ?. 2. 非空断言操作符 !. 3. 空值合并操作符 ?? 1. 可选链操作符 ?. 用法: obj?.prop 或 obj?.[expr] 功能: 当尝试访问一个深层嵌套的属性时,如果对象obj是null或undefin...
前端构建工具Webpack、Vite区别有哪些
目录 一、工具定义 二、出现时间 三、出现原因 四、工具使用上 五、模块有哪些 六、项目选用上 附:Webpack vs Vite:如何选择? 总结 前端的项目打包,我们常用的构建工具有Webpack和Vite,那...
React hooks如何清除定时器并验证效果
目录 React hooks清除定时器并验证效果 目录结构 useTime hook Clock.tsx使用useTime hook App.tsx显示Clock组件 显示时间(开启定时器) 隐藏时间(清除定时器) 总结 React hooks清除定时器并...



















